“职业技能提升行动”教学服务公众号由中国人力资源和社会保障出版集团主办,旨在宣传行动动态,提供全面政策解读、教学服务和优质培训资源。
这几天,我们专门筛选整理了“技能提升行动”相关电子资料打包送给大家。
这份“教学资料包”包含以下内容:
|
1 |
第一批国家基本职业培训包(10种) |
|
2 |
企业新型学徒制培训工作指南 |
|
3 |
企业新型学徒制“学徒成长记”漫画 |
|
4 |
职业技能提升行动方案相关文件汇编 |
|
5 |
职业技能提升行动招贴画 |
国家基本职业培训包(指南包 课程包)
(电子版)
国家基本职业培训包是集培养目标、培训要求、培训内容、课程规范、考核大纲、教学资源等为一体的职业培训资源总合,是职业培训机构对劳动者开展政府补贴职业培训服务的工作规范和指南,对于加强职业培训规范化、科学化管理,促进职业培训与就业需求有效衔接,推行终身职业培训制度具有积极作用。
在征求各地培训需求的基础上,人力资源社会保障部组织编制了首批10个职业的国家基本培训包(指南包 课程包),探索推进职业培训标准化、规范化管理。第一批国家基本职业培训包(指南包 课程包)10种,包括:电子商务师、数控车工、餐厅服务员、育婴员、养老护理员、中式烹调师、汽车维修工、家政服务员、焊工、装配钳工。
企业新型学徒制培训工作指南
(电子版)
企业新型学徒制培训,是根据《人力资源社会保障部 财政部关于全面推进企业新型学徒制的意见》的工作安排,按照政府引导、企业为主、院校参与的原则,在企业(含拥有技能人才的其他用人单位)全面推行以“招工即招生、入企即入校、企校双师联合培养”为主要内容的职业技能培训。
企业新型学徒制“学徒成长记”漫画
(电子版高清大图)
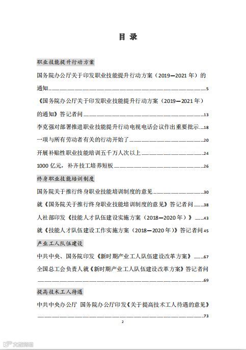
职业技能提升行动方案相关文件汇编
(电子版)
图书目录
<< 滑动查看图书目录 >>
职业技能提升行动招贴画
(电子版高清大图)
本资料即日起可免费领取,领取方法如下:
关注“职业技能提升行动”公众号后,
转发本文至朋友圈,
集满30个赞,
截图发给“职业技能提升行动”公众号,
审核通过后就可以直接领取礼包!
干货满满!速来参与!

