ESG是一种关注环境(E)、社会(S)和治理 (G)的非财务性企业评价体系,推动企业从单一追求自身利益最大化到追求社会价值最大化,也是推动企业可持续发展的系统方法论。
ESG展望
ESG市场到2030年有望突破40万亿美元,即使增速放缓70%及市场情绪两极分化,ESG资产仍将为全球140万亿美元的预期管理资产规模(AUM)提供支撑。
对企业来讲,ESG意味着什么?
消费ESG
作为连接上下游产业的中间环,食品饮料行业的ESG各项举措可覆盖全链路,产生协同增值的效益。
对于消费者而言,ESG的核心价值体现在其对环境可持续性、个人利益保护、经济繁荣以及社会福祉的积极促进上。
对消费者而言,食品饮料产品/包装带有环保/可持续相关的认证更有说服力。
新能源ESG
新能源则是在新技术支持下,开始被系统开发和利用的能源,如太阳能、风能、海洋能和地热能等。
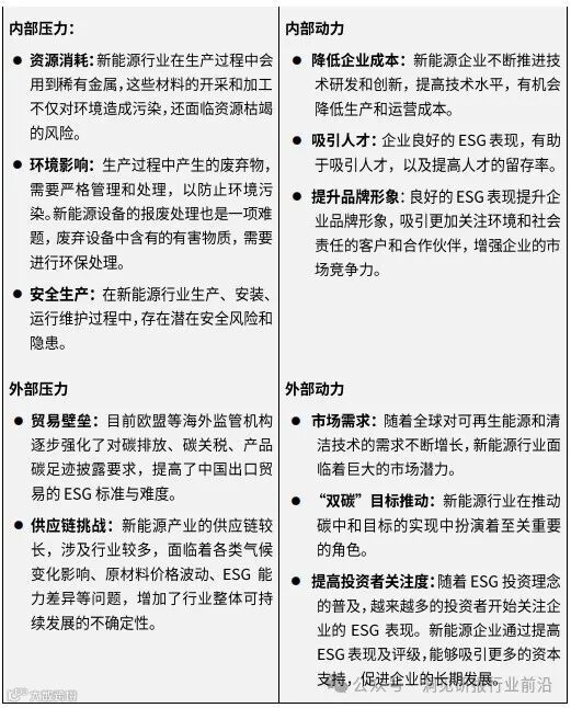
新能源行业在其 ESG 发展进程中,面临着一系列内外部压力和动力。压力源自“不可持续带来的风险”,动力则来自“可持续发展为企业带来的益处”。
医药制造ESG
随着中国经济的持续发展,人们对健康问题的关注日益加深,这直接导致了对医药产品需求的显著增加。
如今,医药行业正处于新的发展节点,ESG理念的融入将为医药行业带来更广阔的发展前景。
由于医药领域的特殊性,相关企业需要更重视在社会维度的ESG表现,提升企业ESG管理水平既有助于维护企业良好的社会形象,保证产品的质量与安全,同时也有助于企业内部管理,规避影响重大的潜在风险。
点击下方小程序查看相关报告
往期回顾
人形机器人|半导体|自动驾驶|三电系统|职业教育|稀土|5G|体育|医疗器械 | 新型储能
【专题&热点】
618电商大促 | 新能源汽车 | 新茶饮 | 车企Q1财报 | 旅游趋势 | 毕业生就业 | 夏日防晒 | 人形机器人 | 拼多多Temu | 低空经济 | 小红书5月月报 | 抖音行业 | 出海洞察 | 宠物消费 | 贾玲助力Lululemon | AI医疗 | 胖东来“爆改”永辉 | 新能源行业 | 她经济 | city不city | 母婴消费 | 白酒市场 | 保健品行业 | 微短剧 | 芯片行业 | 萝卜快跑 | 汽车价格 | 户外运动 | 咖啡行业 | 家电市场 | 网络安全 |清凉经济 | 董宇辉离职 |奢侈品行业|中国消费者 | 当代职场 |购房选择 |中医药行业 |移动游戏|零售行业 |直播电商 |商业航天 |奥运赛事“饭圈化” |童装市场 |宏观经济 |小家电行业 |护肤行业 |养生夜市 |啤酒行业 |锂离子电池 |饮料行业 |抖音行业洞察|餐饮行业|黑神话:悟空 |氢能行业 |3D打印 |生成式AI |年轻人消费观|预制菜行业|教育行业|彩妆行业|秋冬服饰|健康饮品|无人驾驶|东南亚电商市场|华为苹果对决|大健康产业|智能制造|食品饮料|家居行业|延迟退休|汽车零部件|国庆旅游4.0|酒店行业|调味品行业|Z世代|小红书双十一攻略|SpaceX星舰|元宇宙行业|金融科技|宠物行业|电影行业|银发族消费|半导体行业



