在这个充满不确定性的时代,旅行成为了我们探索未知、寻找自我、连接世界的桥梁。
在这个冬日的暖阳下,或许你的心早已飞向了远方,憧憬着那些未曾涉足的山川湖海。随着世界逐渐恢复活力,旅游行业也迎来了复苏的曙光。
旅游新趋势
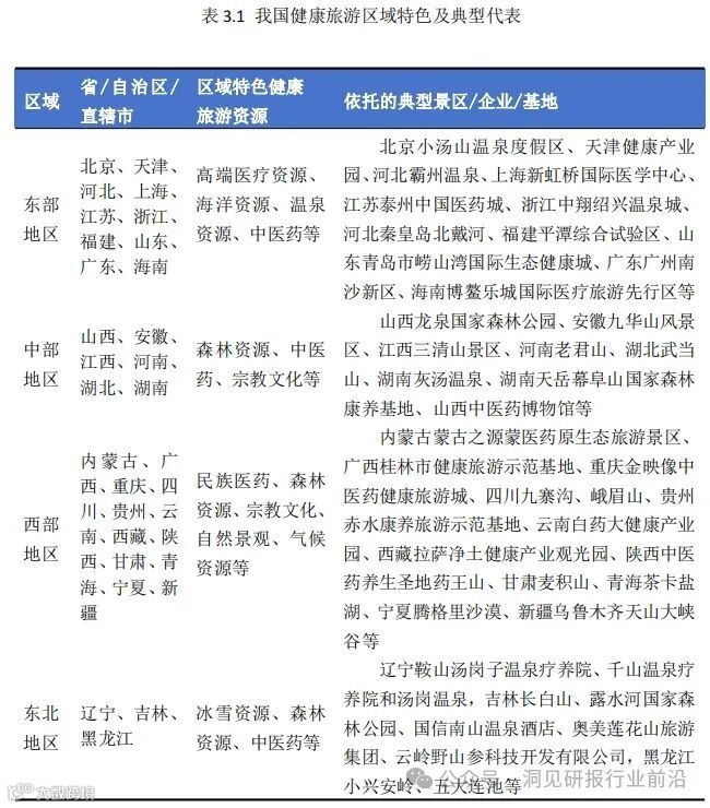
随着人们对健康重视程度的日益提高,健康旅游作为一种新兴的旅游形式受关注和追捧。
随着大众旅游的不断发展,美食在游客体验中的地位发生了重大变化,已成为游客规划行程时的重要考量因素,甚至成为旅游的核心目的。
美食旅游认知的变迁,让美食文化体验成为游客旅途中的重要选项。
游客越来越倾向于利用互联网资源,尤其是社交媒体和短视频直播平台,来寻找旅游灵感、比较产品、分享经验以及完成预订流程。
人工智能对旅游业的影响
人工智能对于住宿业的影响,11%的样本报告已经使用人工智能,而16%的样本尚未使用,但计划在未来六个月内使用。
2023年的研究,重点关注全球连锁酒店在酒店运营中实施人工智能(AI)和机器学习的主要机会,根据调查,人工智能和机器学习的机会最大;这一数字与2021年的研究相比增加了30个百分点。
2023年的一项调查分析了18,000名旅行者如何使用移动设备计划或预订全球旅行;尽管近一半的受访者使用手机或平板电脑进行目的地研究,但截至调查期间,只有不到四分之一的受访者依靠人工智能聊天机器人来计划或研究旅行。
暑期旅游景地
2024年暑期数据显示,最受欢迎的十大景区依次为小七孔、南澳岛、莫干山、三星堆博物馆、千岛湖、涠洲岛、黔灵山公园、平潭岛、北京环球度假区和阿那亚。
2024年暑期“热度飙升”的景区TOP10分别为乌蒙大草原、乌江源百里画廊、马岭河峡谷、抚仙湖、青岛海昌极地海洋公园、阿尔山国家森林公园、黔灵山公园、辉腾锡勒草原、那香海和喀纳斯。随着夏季气温攀升,旅行者对避暑的需求日益增加。
每一次旅行都是一次新的发现,每一次探索都是一次心灵的触动。在这个充满可能的世界中,让我们带着好奇和热情,去发现更多的未知,去体验更多的不同。准备好了吗?让我们一起启程,去发现未知的世界!
点击下方小程序查看相关报告
往期回顾
人形机器人|半导体|自动驾驶|三电系统|职业教育|稀土|5G|体育|医疗器械 | 新型储能
【专题&热点】
618电商大促 | 新能源汽车 | 新茶饮 | 车企Q1财报 | 旅游趋势 | 毕业生就业 | 夏日防晒 | 人形机器人 | 拼多多Temu | 低空经济 | 小红书5月月报 | 抖音行业 | 出海洞察 | 宠物消费 | 贾玲助力Lululemon | AI医疗 | 胖东来“爆改”永辉 | 新能源行业 | 她经济 | city不city | 母婴消费 | 白酒市场 | 保健品行业 | 微短剧 | 芯片行业 | 萝卜快跑 | 汽车价格 | 户外运动 | 咖啡行业 | 家电市场 | 网络安全 |清凉经济 | 董宇辉离职 |奢侈品行业|中国消费者 | 当代职场 |购房选择 |中医药行业 |移动游戏|零售行业 |直播电商 |商业航天 |奥运赛事“饭圈化” |童装市场 |宏观经济 |小家电行业 |护肤行业 |养生夜市 |啤酒行业 |锂离子电池 |饮料行业 |抖音行业洞察|餐饮行业|黑神话:悟空 |氢能行业 |3D打印 |生成式AI |年轻人消费观|预制菜行业|教育行业|彩妆行业|秋冬服饰|健康饮品|无人驾驶|东南亚电商市场|华为苹果对决|大健康产业|智能制造|食品饮料|家居行业|延迟退休|汽车零部件|国庆旅游4.0|酒店行业|调味品行业|Z世代|小红书双十一攻略|SpaceX星舰|元宇宙行业|金融科技|宠物行业|电影行业|银发族消费|半导体行业|ESG|医疗美容VS口服美容|香水消费|光伏行业|美国大选|智能算力|户外运动|母婴消费|农业行业|天价“电池”|外卖行业|元宇宙行业|数码家电行业|短剧行业|智能驾驶行业|高新岗位人才|24年双十一洞察|中式快餐VS西式快餐|快递行业|个护市场|农产品行业|火锅行业|两轮电动车|卫生巾行业|



