当美国App Store免费榜TOP5出现三个中国电商APP(敦煌网第2/Taobao第3/Temu第5),这场由关税政策引发的消费迁徙正在改写跨境电商竞争规则。——这些现象背后,是消费者行为、供应链策略和平台竞争的深层演变。对于中国卖家而言,理解这些变化,或许能抓住下一波增长机会。
(资料来源:微博)
01
消费者正在变得更精明
美国通胀压力和高关税政策,让消费者开始重新评估购物决策。在TikTok和Reddit上,"如何绕过关税""中国源头工厂直购"等话题的讨论量激增。这种趋势直接推动了敦煌网等B2B平台的个人用户增长——许多消费者发现,即使支付国际运费,通过批发平台采购仍然比本地零售更划算。不过,这种购物方式对卖家的服务能力提出了更高要求,包括清晰的关税说明、灵活的物流方案等。
(资料来源:永安分析)
近几年海 外仓建设体系的成熟,仓储成本不断降低,跨境电商有了基础设施做支撑。此外,跨境电商平台推出的半托管模式主 要吸纳具备海外仓储与履约能力的卖家,也大幅拓宽了商品种类至大件范畴。因此,海外仓备货模式开始受到欢迎,大家电、家具、汽配等中大件商品有望迎来新一轮增长。
(资料来源:永安分析)
02
政策东风:
跨境电商站上风口
近年来,中国跨境电商保持蓬勃发展态势。2024年,中国跨境电商进出口达2.63万亿元,同比增长 10.8%,占进出口总额的比重提升到了6%。跨境电商进出口中,出口占据主导地位,2024年上半年和2024年前三季度其比重均为接近80%。
(资料来源:永安分析)
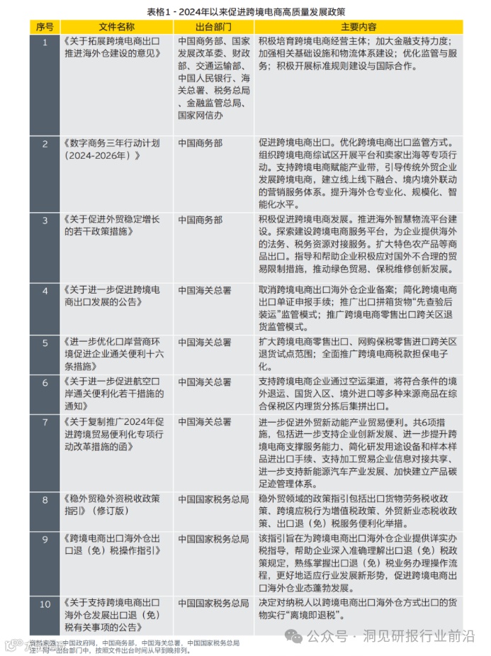
2025年政府工作报告明确支持跨境电商发展,提出要完善跨境物流体系、优化海外仓布局。这释放出国家将持续加码跨境电商的政策信号。分析指出,随着配套政策落地,跨境电商作为外贸新业态,将成为稳外贸的重要支撑。行业将重点提升物流效率、推进海外仓智能化建设,并有望迎来更多针对性支持措施。
(资料来源:永安分析)
03
从"野蛮生长"到"精耕细作"
中国跨境电商正迎来品牌化转型的关键期。亚马逊最新数据显示,平台中国品牌卖家数量两年内激增100%,标志着行业正从"铺货时代"迈向"品牌时代"。这一转型主要得益于三大因素:全球电商市场规范化发展、中国制造向高端化升级,以及Temu等新兴平台降低出海门槛。当前,跨境电商已进入高质量发展新阶段,品牌出海正成为企业突破同质化竞争的新赛道。
(资料来源:雨果跨境)
04
流量获取方式正在重构
2024年我国跨境电商进出口规模突破2.63万亿元,同比增长10.8%,增速达外贸整体水平的两倍,成为外贸增长新引擎。在消费线上化趋势下,直播带货正成为出海企业开拓国际市场的新利器。当前跨境电商竞争已超越单纯价格战阶段,直播电商凭借成熟的运营模式和内容优势,为企业提供差异化发展路径。速卖通、TikTok Shop等平台通过搭建支付、物流、仓储等基础设施,引领行业向全球化迈进。与此同时,国内头部主播和MCN机构也积极出海,推动"中国制造"走向世界。
(资料来源:艾媒咨询)
05
从人力到算法:
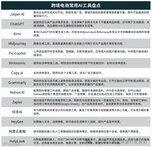
AI重塑行业竞争格局
2025年,AI技术将深度赋能跨境电商全产业链,实现运营效率的质的飞跃。在物流环节,智能路径规划系统可降低30%运输成本;在产品开发端,AI大数据分析能精准预测爆款趋势,缩短50%选品周期;在营销层面,智能广告投放工具可提升25%转化率。这些技术创新正在重构跨境电商的竞争格局,推动行业从"人力密集型"向"技术驱动型"转型升级。
(资料来源:雨果跨境)
全球化思维,本地化执行
跨境电商正在进入一个更加复杂的竞争阶段。全球市场的共性趋势与区域市场的个性特征并存,成功的卖家需要具备双重能力:既要把握全球产业变革的大方向,又要深耕每个市场的独特需求。从供应链到营销,从选品到服务,全方位的本地化能力将成为未来三年的竞争焦点。在这个快速变化的环境中,唯有保持敏锐洞察和快速迭代,才能在全球市场中持续获得增长。
点击下方小程序查看相关报告

往期回顾
人形机器人灵巧手|半导体|自动驾驶|三电系统|职业教育|稀土|5G|体育|医疗器械 | 新型储能
【热点】
拼多多Temu | 贾玲助力Lululemon | city不city |胖东来“爆改”永辉 | 微短剧 |萝卜快跑| 董宇辉离职 |清凉经济 |奥运赛事“饭圈化” |养生夜市 |黑神话:悟空 |年轻人消费观 |健康饮品 |华为苹果对决 |延迟退休 |国庆旅游4.0 |SpaceX星舰 |美国大选 |天价“电池” |快递行业 |大陆芯片转折点 |卫生巾行业 |飞行汽车 |羽绒膨胀|两会聚焦︱民生领域有哪些新商机︱政策红利
【专题】
新能源汽车 | 新茶饮 | 旅游趋势 | 夏日防晒 | 人形机器人 | 低空经济 |抖音 | 出海 | 宠物消费 | AI医疗 | 新能源 | 她经济 | 保健品 | 芯片 | 户外运动 | 咖啡 | 家电市场 | 网络安全|奢侈品|中国消费者|当代职场|中医药|移动游戏|零售|直播电商|商业航天|童装|小家电|护肤|啤酒|锂离子电池|饮料|餐饮|氢能|3D打印 |预制菜|教育|彩妆|无人驾驶|东南亚电商|智能制造|食品饮料|家居|汽车零部件|调味品|Z世代|金融科技|宠物|电影|银发经济|半导体|ESG|医疗美容VS口服美容|香水|光伏|智能算力|户外运动|母婴消费|农业|外卖|元宇宙|数码家电|短剧|智能驾驶|高新岗位人才|24年双十一洞察|中式快餐VS西式快餐|个护市场|农产品|火锅|两轮电动车|羽绒服|旅游|5G&6G|大家电|毕业生就业|物流|制造业数字化转型|新质生产力|新能源汽车后市场|现制茶饮|大健康|白酒市场|25年薪酬趋势|生成式AI|体育|24年电影市场盘点|耳机|乳制|人才就业|汉服



