2025年4月22日,中国低空物流史迎来划时代的飞跃——美团自主研发的第四代无人机通过民航局审查,正式斩获民航局颁发的全国首张低空物流“全域通行证”(OC)。
这一里程碑事件不仅标志着低空经济政策红利的加速释放,更预示着物流行业即将迈入“立体化配送”新时代。
(资料来源:搜狐新闻)
当无人机载着热梨汤用6分37秒飞越八达岭长城时,人类对“自由飞行”的想象正在逐步照进现实。而此刻,资本与市场的目光早已聚焦:低空经济究竟是昙花一现的风口,还是未来十年值得布局的黄金赛道?
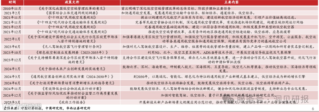
行业政策:
顶层设计破冰,低空经济进入加速期
近年来,党中央、国务院高度重视低空经济,明确提出了加快构建低空经济战略性新兴产业的宏伟目标,出台了一系列支持性政策。
(资料来源:华西证券)
早在2010年,我国就开展了一系列关于低空经济政策文件的探索。随着技术逐渐成熟,2021年中共中央、国务院印发的《国家综合立体交通网规划纲要》首次将“低空经济”写入国家规划;2023年低空经济被提升至战略性新兴产业;2024年全国两会将“低空经济”首次写入政府工作报告;2025年政府工作报告提出“推动商业航天、低空经济等新兴产业安全健康发展。
市场规模:
千亿赛道开启,无人机物流时代来临
在细分领域,无人机物流的商业价值已从概念验证迈入规模化扩张阶段。
数据显示,2024年无人机市场规模预计达到352.8亿美元,到2029年将增至676.4亿美元,年复合增长率达13.9%。从销量来看,2024年全球无人机销量预计达819万台,创造43亿美元收入,到2029年销量有望突破950万台。
(资料来源:大数跨境)
聚焦到亚洲市场:2024年亚太地区的无人机市场规模已经达到约100亿美元。
中国无人机市场近年来发展迅猛,2022年中国消费级无人机市场规模超过510亿元人民币。据ARK Invest预测,2030年全球无人机物流市场规模将超2000亿元,中国有望占据40%份额。
从整个低空经济行业来看,据民航局预估:2025 年我国低空经济市场规模将达到 1.5 万亿元,2035 年有望达到 3.5 万亿元。
(资料来源:大数跨境)
工业和信息化部数据显示,2023年我国交付民用无人机产品322万架,实现民用无人机产值321亿元。据预测,2029年无人机市场销量预计达到370万台,五年增长率将超过4%,彰显出强劲增长动力。截至2024年11月,我国累计注册无人机企业424家,备案的无人机产品型号 1075款,充分展现行业的创新活力与多元发展。
驱动因素:
应用版图扩张,多元场景生态崛起
无人机技术的应用版图正在快速扩张,展现出广阔的发展前景。民用无人机已经成为中国低空经济发展的主力机型,从基础设施建设到创意产业,从环境保护到公共服务,无人机正在多个领域发挥重要作用。
(资料来源:华西证券)
无人机行业的增长源于多重动因共振。除了国家政策的支持与应用场景的拓展之外,技术革新与消费端需求同步升级,驱使行业销量的持续增长。政策、技术、场景、需求的四维协同,正推动行业进入黄金发展周期。
(资料来源:大数跨境)
随着低空经济的不断发展,低空飞行器的不断升级优化,或许在不久的的某一天,我们也可以腾云驾雾地去上班。
你准备好迎接“飞行时代”了吗?
点击下方小程序查看相关报告
往期回顾
人形机器人灵巧手|半导体|自动驾驶|三电系统|职业教育|稀土|5G|体育|医疗器械 | 新型储能
【热点】
拼多多Temu | 贾玲助力Lululemon | city不city |胖东来“爆改”永辉 | 微短剧 |萝卜快跑| 董宇辉离职 |清凉经济 |奥运赛事“饭圈化” |养生夜市 |黑神话:悟空 |年轻人消费观 |健康饮品 |华为苹果对决 |延迟退休 |国庆旅游4.0 |SpaceX星舰 |美国大选 |天价“电池” |快递行业 |大陆芯片转折点 |卫生巾行业 |飞行汽车 |羽绒膨胀|两会聚焦︱民生领域有哪些新商机︱政策红利
【专题】
新能源汽车 | 新茶饮 | 旅游趋势 | 夏日防晒 | 人形机器人 | 低空经济 |抖音 | 出海 | 宠物消费 | AI医疗 | 新能源 | 她经济 | 保健品 | 芯片 | 户外运动 | 咖啡 | 家电市场 | 网络安全|奢侈品|中国消费者|当代职场|中医药|移动游戏|零售|直播电商|商业航天|童装|小家电|护肤|啤酒|锂离子电池|饮料|餐饮|氢能|3D打印 |预制菜|教育|彩妆|无人驾驶|东南亚电商|智能制造|食品饮料|家居|汽车零部件|调味品|Z世代|金融科技|宠物|电影|银发经济|半导体|ESG|医疗美容VS口服美容|香水|光伏|智能算力|户外运动|母婴消费|农业|外卖|元宇宙|数码家电|短剧|智能驾驶|高新岗位人才|24年双十一洞察|中式快餐VS西式快餐|个护市场|农产品|火锅|两轮电动车|羽绒服|旅游|5G&6G|大家电|毕业生就业|物流|制造业数字化转型|新质生产力|新能源汽车后市场|现制茶饮|大健康|白酒市场|25年薪酬趋势|生成式AI|体育|24年电影市场盘点|耳机|乳制|人才就业|汉服|跨境电商|宏观经济|旅行

