01
货币政策“精准滴灌”:
定向输血科创与民生消费
中国人民银行十项政策工具精准落地,资金加速流向实体经济关键领域,市场对此反应积极,A股科创50指数当日上涨1.8%;
新能源领域:专项再贷款支持头部企业技术攻坚,如宁德时代公开披露获30亿元贷款投入固态电池研发,量产线建设周期缩短30%;
养老服务:结构性工具引导信贷资源下沉,美团“颐年”平台新增社区服务点获低成本资金支持,服务订单周均增长超120%;
小微实体:支农支小再贷款政策降低融资成本,浙江网商银行通过卫星遥感风控技术覆盖超100万农户,3分钟极速放款模式写入农业农村部《数字普惠金融案例集》。
(资料来源:Wind万德微信公众号)
02
房地产融资“破局新生”:
保交楼扩围,探索存量转化
政策刺激下,4月TOP50房企境内债发行规模环比增长25%,万科、绿城等企业获首批城市更新贷批复。地方层面,郑州试点“以旧换新”模式,由国企收购二手房转化为保障房,两个月消化库存超2000套,为化解存量风险提供新思路。但行业分化加剧,部分中小房企仍面临流动性压力,政策效果需进一步观察。
(资料来源:开源证券研究所 )
03
资本市场“长钱入市”:
险资加码,公募改革破题
证监会提出:新增600亿元保险资金长期投资试点额度,调降股票投资风险因子10%;发布《推动公募基金高质量发展行动方案》,引入浮动管理费机制,将投资者盈亏纳入考核。
中国人寿近期增持央企ETF超50亿元,重点配置新能源与半导体板块。公募基金改革同步推进,浮动费率产品“业绩对赌型”基金首日募集破20亿元,管理费与基准收益挂钩的设计扭转“旱涝保收”模式。政策组合下,资本市场稳定性增强,但散户跟风炒作现象仍需警惕。
(资料来源:招银国际环球市场 )
04
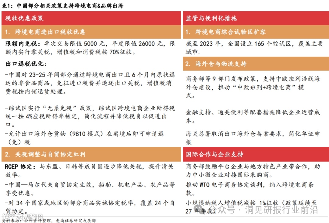
外贸金融“护航升级”:
从信用保险到数字化赋能
金融监管总局强调:优化出口信用保险,强化关税冲击企业“一企一策”纾困,支持跨境电商海外仓建设。
企业端,SHEIN联合中国信保推出“品牌出海险”,覆盖150国物流拒收风险;义乌小商品城接入跨境支付系统,4月30%出口订单通过“一键退税”完成结算,效率提升50%。区域层面,RCEP成员国关税减免红利持续释放,东南亚市场订单同比增长18%,政策与市场共振效应凸显。
(资料来源:麦高证券研究发展部)
05
科技金融“生态融合”:
从债券担保到风险共担
发布会上,央行与金融监管总局联合宣布:创设“科创债券风险分担工具”,通过再贷款与担保机制支持科创企业发债;扩展科技保险试点,完善研发中断、知识产权等风险覆盖。
人保财险推出“研发中断险”,覆盖芯片制造光刻机故障风险,单项目保额最高10亿元。技术融合案例同步涌现:华为与浦发银行合作“AI供应链金融”,实现放款审核效率提升80%;蚂蚁链推出跨境贸易区块链平台,缩短结算周期至3小时。政策推动下,科技与金融的“双向赋能”生态加速成型。
政策效能需“市场共振”验证
此次政策组合拳兼顾短期稳预期与长期调结构,但效果仍需观察资金流向与市场主体响应。
点击下方小程序查看相关报告
往期回顾
人形机器人灵巧手|半导体|自动驾驶|三电系统|职业教育|稀土|5G|体育|医疗器械 | 新型储能
【热点】
拼多多Temu | 贾玲助力Lululemon | city不city |胖东来“爆改”永辉 | 微短剧 |萝卜快跑| 董宇辉离职 |清凉经济 |奥运赛事“饭圈化” |养生夜市 |黑神话:悟空 |年轻人消费观 |健康饮品 |华为苹果对决 |延迟退休 |国庆旅游4.0 |SpaceX星舰 |美国大选 |天价“电池” |快递行业 |大陆芯片转折点 |卫生巾行业 |飞行汽车 |羽绒膨胀|两会聚焦︱民生领域有哪些新商机︱政策红利
【专题】
新能源汽车 | 新茶饮 | 旅游趋势 | 夏日防晒 | 人形机器人 | 低空经济 |抖音 | 出海 | 宠物消费 | AI医疗 | 新能源 | 她经济 | 保健品 | 芯片 | 户外运动 | 咖啡 | 家电市场 | 网络安全|奢侈品|中国消费者|当代职场|中医药|移动游戏|零售|直播电商|商业航天|童装|小家电|护肤|啤酒|锂离子电池|饮料|餐饮|氢能|3D打印 |预制菜|教育|彩妆|无人驾驶|东南亚电商|智能制造|食品饮料|家居|汽车零部件|调味品|Z世代|金融科技|宠物|电影|银发经济|半导体|ESG|医疗美容VS口服美容|香水|光伏|智能算力|户外运动|母婴消费|农业|外卖|元宇宙|数码家电|短剧|智能驾驶|高新岗位人才|24年双十一洞察|中式快餐VS西式快餐|个护市场|农产品|火锅|两轮电动车|羽绒服|旅游|5G&6G|大家电|毕业生就业|物流|制造业数字化转型|新质生产力|新能源汽车后市场|现制茶饮|大健康|白酒市场|25年薪酬趋势|生成式AI|体育|24年电影市场盘点|耳机|乳制|人才就业|汉服|跨境电商|宏观经济|旅行|无人机|职场竞争力|银发经济|eVTOL|外卖|Z世代


