近年来,中国户外露营经济凭借政策红利释放、消费需求升级及场景创新拓展,实现从“小众爱好”到“全民休闲”的跨越。从帐篷装备制造到露营场景服务,全产业链呈现“技术智能化、产品环保化、消费年轻化”的特征,不仅成为拉动休闲消费的新引擎,更重塑着户外产业的竞争格局。
“技术+环保”
双轮引领产业升级
国家多部门出台政策为露营经济筑牢基础。发改委与工信部在《关于促进户外休闲产业高质量发展的指导意见》中,明确新增1000个户外休闲营地,将组合式帐篷列为主要住宿设施;文旅部等14部门通过政策规范营地建设,鼓励“营地+景区”模式,2023年户外帐篷出口额达15亿美元。
环保与标准化是政策重点方向。生态环境部要求帐篷用可降解材料并建回收体系,2024年可回收帐篷试点启动;国家标准化管理委员会规定2026年新建帐篷工厂碳排放强度降15%。技术上,工信部支持智能帐篷研发,现有品牌推出温控、自动搭建产品。
(资料来源:头豹研究院)
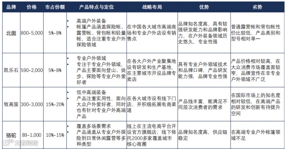
分层竞争
与渠道拓展并行
露营市场竞争呈现“国际品牌高端化、国产品牌大众化”特点。北面与凯乐石市占率5%-8%,主打专业领域,价格590-5000元;牧高笛以15%-20%市占率居大众市场首位,300-3000元产品线覆盖多元需求。
(资料来源:头豹研究院)
场景与渠道创新推动增长。2024年自用帐篷占70.1%,轻量化产品受青睐;商用帐篷占29.9%,音乐节、救灾等场景需求上升。即时零售成新增长点,美团闪购2025年5-6月户外装备订单增25%,夜间场景露营帐篷销量占38%。
(资料来源:美团)
人群细分
与“泛户外”融合
21-35岁消费者占51%,注重科技与个性,智能帐篷、轻量化产品渗透率年增40%,国潮、AR定制设计受青睐;36-50岁群体占40%,偏好大空间家庭帐篷,部分品牌推出“帐篷管家”服务。
“泛户外”趋势明显,露营装备日常化。2025年“山系穿搭”带动户外服饰市场破1430亿元;2025年1-7月淘系“户外/登山/野营/旅行用品”销售额增25%,“城市露营”产品销量占超60%。
(资料来源:炼丹炉大数据)
技术与生态开启新增长
未来露营经济将向高质量发展转型。技术上,智能与环保融合加速,2025年智能帐篷全球渗透率预计达35%,凯乐石模块化帐篷回收利用率75%。
市场拓展方面,本土品牌加速全球化,牧高笛、挪客产品出口60余国;“露营+文旅”“露营+教育”等融合模式创新。企业需平衡技术投入与成本、高端与大众需求,预计未来5年行业年均增速15%-20%。
(资料来源:嘉世咨询)
从当前发展态势来看,中国户外露营经济已迈入“政策、市场、消费”协同发力的新阶段。政策对技术创新与环保转型的引导,为行业筑牢了发展根基;市场层面,国际品牌与国产品牌的分层竞争、自用与商用场景的双轨增长,以及即时零售渠道的快速渗透,持续拓宽行业边界;消费端,年轻群体对科技感与个性化的追求、家庭客群对实用性的重视,叠加“泛户外”趋势下装备日常化的需求,共同构成了行业增长的核心动力。
未来,随着智能技术与环保材料的进一步融合,露营装备将更贴合消费者对品质与可持续的双重期待;渠道下沉与“露营+”多元场景的创新,也将不断挖掘低线城市与跨界领域的增量空间。对于行业参与者而言,唯有精准把握政策导向、紧跟市场需求变化、持续迭代产品与服务,才能在行业转型中占据先机。可以预见,中国户外露营经济将在稳健增长中实现更高质量的发展,成为拉动休闲消费、丰富民生体验的重要力量,持续释放长期市场潜力。
点击下方小程序查看相关报告
往期视频推荐:
往期回顾
人形机器人灵巧手|半导体|自动驾驶|三电系统|职业教育|稀土|5G|体育|医疗器械 | 新型储能
【热点】
拼多多Temu | 贾玲助力Lululemon | city不city |胖东来“爆改”永辉 | 微短剧 |萝卜快跑| 董宇辉离职 |清凉经济 |奥运赛事“饭圈化” |养生夜市 |黑神话:悟空 |年轻人消费观 |健康饮品 |华为苹果对决 |延迟退休 |国庆旅游4.0 |SpaceX星舰 |美国大选 |天价“电池” |快递行业 |大陆芯片转折点 |卫生巾行业 |飞行汽车 |羽绒膨胀|两会聚焦︱民生领域有哪些新商机︱政策红利︱数据修复︱AI Agent元年︱低空经济︱英伟达︱黄金︱泡泡玛特︱道教玄学︱星巴克︱胖东来|稳定币︱智能驾驶︱山姆︱财富500强︱银发经济|大学生求职
【专题】
生成式AI|体育|24年电影市场盘点|耳机|乳制|人才就业|汉服|跨境电商|宏观经济|旅行|无人机|职场竞争力|银发经济|eVTOL|外卖|Z世代|算力芯片|关税|脑机|保健品|宠物|黄金|她经济|电商|单身经济|养生|作业|玄学|星巴克|中年少女|搭子文化|颜值经济|睡眠经济|胖东来|宠物殡葬|玩具行业|租赁房|预制菜|他经济|酒类|单身|绿领|女性事业|影视|懒人经济|即时零售|美妆个护|AI芯片|电商|单身消费|宠物经济|情趣经济|体态矫正|预制菜行业|


