内容提要
中美关系
中美高层虽然互动频繁,但美对华打压仍在加码,全球两个阵营格局正在加速形成。
一带一路
中国基于国家能源安全战略考量,在全球建设港口和油气生产网络,西方欲寻替代。
财政支出
财政支出力度不足,专项债节奏慢并存三大问题,亟需运用特别国债等非常规手段。
地产周期
中国经历了四轮房地产周期,此轮放松较上轮速度更快但力度不足,市场或有不同。
深圳地产
市场表现不及预期,预计未来可能呈“库存攀高、消化库存、供需逆转”三阶段走势。
研发管理
民企正在加大研发管理体系建设,有科层管理、中央主导、中心网络三大模式可选。
美国产学研
在政府、高校(科研院所)、企业三个层面均提供了较好的经验借鉴。
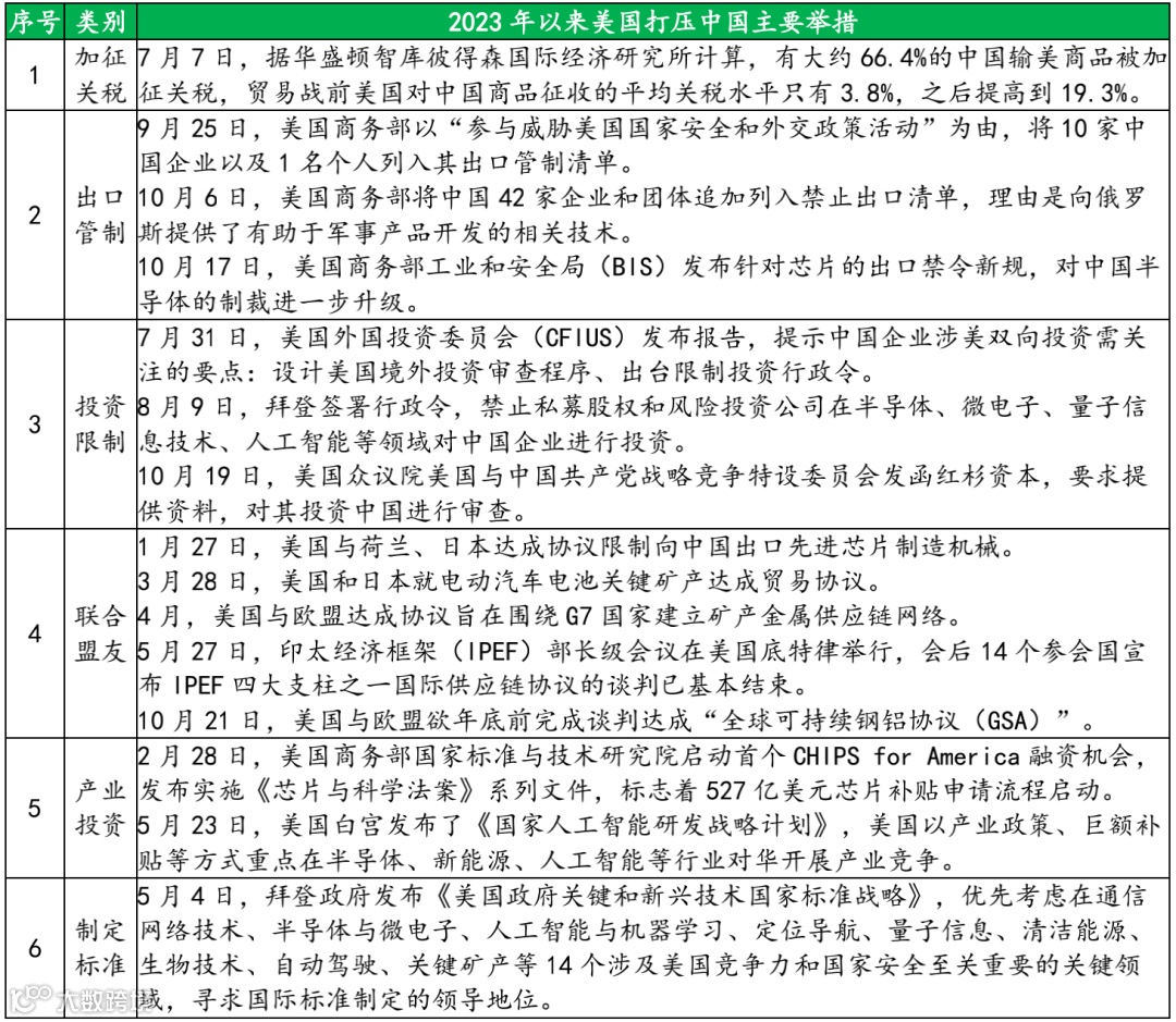
美国对华打压呈四大新趋势
两个阵营正加速形成
虽然今年先后有布林肯、耶伦、克里、雷蒙多、舒默等美国高级官员密集访华,中美关系似乎从气氛上出现“缓和”,但美国打压中国没有发生变化。美国通过加征关税、出口管制、投资限制、联合盟友、产业投资、制定标准等手段多管齐下,打压中国手段不断升级加码。
美国打压遏制中国手段呈现四大新趋势:一是延续“加征关税”,加码“出口管制、投资限制”,从贸易延伸到投资及反向投资领域限制;二是联合盟友,以“去风险化”名义实现“产业链去中国化和中国产业链去美国化”;三是“去风险”存在泛化和滥用趋势,由涉及“国家安全”领域延伸到民用等其他领域;四是产业政策出现重大转向,由隐形产业政策让位于显性产业政策。
中美战略竞争带来两个层面的影响:第一,直接带来的结果是中美双方贸易流、投资流、人流相对减少。第二,间接加速了“两个阵营,两个平行体系”国际格局的趋势形成。
正中研究院观点
虽然近期美国政府高官频繁访华,并宣称不寻求与中国脱钩,但美国表现出来的实际行动与“美国愿意与中国加强经济和金融合作(财长耶伦)、加强双边贸易投资合作(参议院多数党领袖舒默)”的说辞大相径庭。
正如汉斯·摩根索的国际政治名著《国家间政治:权力斗争与和平》所论述的“不要看政治家们说了什么,而要看他们实际行动做了什么才能清楚他们的真正目的”。美国官员来华沟通只是为了防止双边关系失控,并为美国争取更大利益,美国的实际行动表明美国正在“选择性脱钩”以遏制中国发展,而且这种态势是长期战略竞争格局决定的,短期不会因总统换届而发生根本改变。
面对美国战略竞争打压,中国需要做好自主创新、内循环战略,发展好内部经济的同时,继续做好对外开放,团结一切可以团结的力量,夯实与东盟、非洲、中东等地区合作,加强并争取与欧盟合作,分散瓦解美国战略同盟和伙伴,同时搞好周边及国际关系,尽可能少地树立敌人。企业需做好应对中美长期竞争的准备,防范好政治风险,顺应国内外政策趋势,把握夹缝中的发展机会,跨国大企业也要提前做好在两个平行体系中建立防护墙的准备。
“一带一路”有国家安全战略考量
西方欲寻替代
“一带一路”是中国在 2013 年全球复苏背景下提出的,直接动因包括通过基建促进经贸,缓解基建产业链产能过剩等,然而维护国家安全也是重要战略考量,尤其是战略性能源安全是重点,“一带一路”六大走廊中有四条线路重点是围绕能源合作展开。
中国正在布局“一带一路”沿线港口建设,加强海外油气生产网络建设。中国已投资超 60 个国家的超 100 个港口,且港口合作模式不断深入,经营权和股权掌控明显提高。中国已在“一带一路”沿线 26 个国家投资了 100 多个油气项目,2022 年作业量 2.7亿吨,占中国海外产量的 70%。
西方对“一带一路”实施“替代”战略,西方主张对发展中国家实施资金更雄厚、标准更高的经济发展计划,维护西方影响力。美国先后主导“重建美好世界”倡议(B3W)、“全球基础设施和投资伙伴关系”倡议、印度-中东-欧洲经济走廊(IMEEC)等以替代中国“一带一路”。
正中研究院观点
“一带一路”实施十年成果不少,但也面临一些挑战。
作为应对,第三届“一带一路”峰会(一带一路 2.0)呈现新变化:一是从“硬联通”转向“软联通”,从“广撒网”转向“小而美”。包括主推重点大项目(中巴输油管道)和小型民生项目,加大绿色和数字经济投资,更加注重贷款评估、债务可持续、反腐等,投资规模可能趋稳。二是机制更加开放,包括搁置争议,允许退出后再次加入,与欧美发展计划对接。三是减少地缘政治战略猜疑,包括增加民生项目权重,加大民企参与,拓展发达国家成员。
作为企业,应看到“一带一路”在美国封锁下提供了新的投资选择,虽然民企在政府关系、国际人才等方面面临挑战,但须时刻关注相关政策,提升跨国经营能力,为可能的投资机会做好准备。
财政支出不足专项债节奏慢
亟需运用非常规手段
2023 年 1-9 月财政发力明显不足,表现为广义财政(一般公共财政支出与政府性基金支出之和)支出同比增长为负,不仅明显低于广义财政收入的增长,同时还低于名义GDP 增速,这种情况近 10 年仅 2015、2021 表现较明显。
中国广义财政支出、收入和名义 GDP 累计同比增长
专项债发行节奏偏慢,且在使用过程中存在三大问题。
一是项目注水严重,加大财政偿还负担。今年 6 月审计署报告披露,有 20 个地区通过虚报项目收入、低估成本等将项目“包装”成收益与融资规模平衡,借此发行专项债券 198 亿元。
二是资金长期闲置,结存未用现象突出。由于前期论证不充分、规划方案不合理等,导致资金长期闲置,未及时形成实物投资。审计署报告披露,有 5 个地区虚报 33 个专项债券项目支出进度,至 2022 年底有 60.27 亿元结存未用。
三是资金投向不合规,没有“专款专用”。财政部《关于加快地方政府专项债券发行使用有关工作的通知》规定:新增专项债券资金依法不得用于经常性支出,严禁用于商业化运作的产业项目、企业补贴等。但审计署报告披露,有 5 个地区将 50.03 亿元违规投向景观工程、商业性项目等禁止类领域,47 个地区违规挪用 157.98 亿元。
正中研究院观点
财政发力不足是当前拖累经济发展的重大问题,发力不足原因是复杂的,既有经济下滑导致财收支撑不力、优质项目不足的问题,也有认识理念不到位需要转换的问题。在“在“坚决遏制债务增长”等顶层设计理念指导和要求下,简单的“再融资发债、提高财收力度、贷款展期”等基础手段只能触及表面难能解决根本问题,目前的“一揽子化债措施”还看不到有效应对之策,财政短期估计还是难能支撑经济发展需要。
要从根本上解决财政问题涉及深层次改革和非常规工具使用,如中央和地方分税制改革、中央发国债置换地方债、提高赤字率、财政赤字化等非常规手段,这涉及到央地重大利益置换及理念认识的突破。在当前战争氛围加剧的国际背景下,中央集权的必要性和趋势均在上升,短时间可能不会有触及财政根本的解决方案措施出台,因此,财政政策刺激不足可能成为中国经济的新常态。
10 月 24 日,十四届全国人大常委会第六次会议批准国务院增发 1 万亿特别国债,并通过转移支付方式安排给地方,释放出一定积极信号,但力度仍不足。
中国房地产经历了四轮周期
这一轮周期显著不同
按照商品房销售面积增长周期,中国房地产经历了四轮地产周期。第一轮:2005.5-2008.11(3 年 6 个月)。第二轮:2008.12-2011.12(3 年)。第三轮:2012.1-2015.2(3 年 1 个月)。第四轮:2015.3-至今。其中地产政策和货币政策是推进房地产周期变化的重要因素。
中国房地产四轮周期:商品房交易量、价格与政策关系图
最新一轮地产放松:2022 年 4 月政治局会议提出“因城施策”开启放松周期。2023年 7 月政治局会议定调房地产市场“重大变化”,此后放松限购、下调首付比、下调存量和二套利率等政策密集出台,力图止住市场下跌势头。
2023 年 8 月 18 日,住建部、央行、国家金管局发布“认房不认贷”通知,8 月 31日,央行、国家金管局发布《关于调整优化差别化住房信贷政策的通知》将首套商贷最低首付调为不低于 20%,二套首付不低于 30%,从而开启了这一轮地产放松高潮。
正中研究院观点
相比前三轮地产周期来说,这一轮地产周期明显持续时间较长,相较上一轮(2014-2015)地产放松政策,这次放松速度更快(一步到位同时调低首付和二套比例,与 2008年相同),但宽松力度不及 2014 年,力度不足表现为:
其一,因“因城施策”政策影响,部分城市限购还没有放开。如广州推出“首套房贷款结清条件下、二套房首付三成”新政后被叫停,改为不论首套房贷款是否结清,二套房首付为四成。南京在推出“首套首付两成、二套首付三成”新政,主城四区新政被叫停,两成首付变为三成。厦门将岛外四区调出限购区域,但岛内两个区仍保持限购政策。北上广深限购政策还没有根本放松。
其二,城中村改造贡献力度可能明显小于上一轮棚改。一是城市范围:城中村改造限于一二线城市,棚改则为全国性计划,对三四线城市拉动大。二是改造安置方式:城中村改造追求“留改拆”并举,且补偿方式更追求多元化(包括实物安置、货币化安置、房票安置),而棚改以拆除重建为主,且货币化安置比例较高(政府建议不低于 50%)。
从上一轮调控经验看,有些共同特征这一轮调整可能也会重演:①短时间成交反弹有限,从 2014.9-2015.3 商品房销售仍处于负增长磨底中(半年)。②放松“认房不认贷”影响:二手房好于新房,一线好于二线城市。③限购限售放松影响:商品房修复较“认房不认贷”更明显。④量在价前出现变化,交易量上涨带动房价上升。⑤货币政策先于地产政策放松,市场倒逼政策逐步放松加码,先二线后一线。⑥一线城市房价抗跌韧性更强,反弹更快进而带动二三线。
从过往经验看,限购和首付比政策影响最大,房贷利率其次,棚改货币化会延长景气周期。目前一线城市限购及首付比例没有调整,一线商品房销售好转可能需要后续限购政策根本放松才能有所体现。从上轮 2014 年周期来看,从政策转向到销售好转经历半年左右时滞。
市场不振,也会不断倒逼后续政策进一步放松。
深圳房地产市场不及预期
预计未来呈三阶段走势
深圳地产调控政策经历了:政策收紧(2010-2014)、政策放松(2014-2015),政策收紧(2016.3-2022),政策放松(2022.7-?)四个阶段。
2022 年 7 月 6 日深圳住建局发布《深圳市住房公积金贷款管理规定》(征求意见稿)放宽公积金贷款申请限制,开启了这一轮地产放松政策序幕,2023 年 8 月 30 日深圳市住房和建设局、人行深圳市分行、国家金管局深圳监管局发布通知执行“认房不认贷”政策。
10 月 1 日-23 日,深圳新房住宅成交 1915 套,二手住宅成交 1908 套,分别环比↑29%,↓3%,新房住宅成交在 9 月低基数基础上有所修复,但预计仍不及上半年高点水平,市场表现整体不及预期。
深圳房地产政策与新建商品住房成交量和价格走势关系图
正中研究院观点
在当前市场低迷及供给加大前提下,深圳住房市场未来可能去化周期加长,过往房价暴涨现象短期可能不会发生。
未来深圳房市走势可能呈现三个阶段。当前:库存不断攀高。近三年(2021-2023年)住宅供地大幅上升,近月新房成交降至过去十年(2010-2020)的 2/3,目前整体去化周期升至超 18 个月,未来还可能进一步升高。短期:消化库存阶段。过去三年新增住宅用地继续增加供给,但 2024-2025 年住宅用地供应可能会降低,市场逐步进入消化去库存阶段。中长期:仍存在缺口。按 2026-2035 用地规划住宅供给整体不足,供求可能迎来新的逆转。
房价短期价格不会暴涨,但房价上涨也可能更早出现,原因是价格与库存不一定负相关,价格取决于货币放水及预期等多种因素。
民企正在加大研发管理体系建设
有三大模式可选
根据全国工商联公布的数据(2021 年),在研发投入排名前 1000 的民营企业样本中,89.2%的企业在组织架构里体现了科研管理功能,在总部或下属产业板块有专门的部门统筹管理技术研发、产品规划、技术标准、研发制度流程等。
民企研发体系主要有三种模式可选:
一是科层管理式。即总部设立“科技管理部”一类的部门,负责技术发展规划和年度计划的制定、考核,协调研发与产品生产;制定科研制度,对下属各级技术中心研发项目进行统一审批、立项和验收;对各子企业知识产权业务统一管理。典型企业为特变电工等。
二是中央主导式。即总部设立全功能的研究院,一方面负责企业核心技术研发、前沿技术与基础技术储备研发、核心工艺研制、新产品预研等;另一方面负责整个公司科研制度制定、知识产权管理,并对下属公司辅助性的研发机构进行垂直管理。典型企业包括海尔、万向集团、三一重工等。
三是中心网络式。即总部设立“中央研究院”类的部门,一方面承担技术总体规划和部分重要的技术研发,以及各业务板块、各区域研发机构的协调合作;另一方面负责相关科研制度制定。但同时,各业务板块、各区域研发机构也具有自己相对独立的研发职能。典型的企业包括华为、中兴等。
正中研究院观点
投身科创领域的民营企业未来需要投入较多资源进行产品研发以及前沿科技储备,需要有相应的决策和管控手段予以匹配,而适应自身发展阶段的研发管理体系也是需要探索建立的。对于多元化集团,在建立研发管理体系的初始阶段,可考虑先加强顶层对研发方向的管理,在项目投委会中引入具有科创产业运营经验、具备前沿产业视野的专业人才,使得相关决策更具专业性;在科创类产业初步形成规模时,可考虑建立“科层管理式”或“中心网络式”的研发管理模式。
美国成熟高效的产学研模式
为中国提供了参照
美国成熟的产学研体系在政府、高校(科研院所)、企业三个层面提供了经验借鉴。
一是美国政府持续的法规政策和资金支持是产学研体系不断进化的关键引导力量。法规政策方面,美国建立了完善的法律体系,有效地规范、平衡了产学研各主体在合作过程中的权利,并规范了成果归属、利益分配、技术转移等方面的原则,为产学研提供了制度保障。资金方面,美国专门设立了两大机构——国家科学基金会和国家标准与技术研究院,来资助企业、大学、科研机构的产学研项目。
美国产学研资助体系
二是美国高校、院所对技术转化的高度重视是产学研富有生命力的重要源泉。美国高校及科研院所对接企业、技术协作非常主动,很多高校与企业间建立了类似“共生”的关系,包括人才合作培养、数据与设备共享、建设知识产权交易平台等。
三是企业已成为美国产学研生态主导者,摸索出四种路径开展工业-大学合作模式。包括联合多方在企业共建实验室或工程研究中心等研发平台、组建产学研战略联盟、在高校设立技术研究机构以及委托研究。
正中研究院观点
对于科创型的中小企业,有必要建立规模适当的自研体系,条件适合的情况下可申请政府的重点实验室落户,分摊研发资金支出。同时,可以参照美国企业在产学研体系中的布局,优先考虑在公司内与高校或科研机构共建科研平台,既获取稀缺的科研资源,又能进行主导。其次考虑在资金允许的情况下,可在高校设立技术研发机构,及时委托研究一些前瞻性的重要课题,并优先获取适用的知识产权。
关于正中研究院
正中研究院定位为正中集团企业内部智库,致力于打造成为国内领先的宏观经济和产业研究机构,通过汇聚整合科研院所、外部智库和商业各界菁英,开展宏观经济与产业政策、前沿技术和新兴产业、不动产和科技园区等领域研究,为正中集团战略投资和业务发展提供决策支撑,同时也致力于成为服务政府、园区、企业和金融机构的合作伙伴。
本册《正中观察》月刊是正中研究院系列研究产品之一,主要内容选自正中研究院“观察周报”中关于国际观察、国内宏观、产业前沿等部分内容,这些观察力求立足于当月热点、侧重重大事件和政策发生的原因、影响和趋势分析,希望能够为企业把脉宏观形势和产业投资决策贡献一份力量。
正中研究院以“科技创新未来,研究创造价值”为发展理念,本着“求真求实、深度思辨,科学严谨”的工作作风,力求研究成果具有价值。由于编者水平和时间限制,文中内容难免有所纰漏,敬请谅解,也欢迎各界同仁批评指正交流!
特别说明:以上内容仅代表正中研究院内部观点,仅供参阅,任何机构或个人不得用于商业用途。

