在女性的健康世界里,卵巢癌常被冠以“隐形杀手”之名,它静默地潜伏,直到晚期才被察觉,给患者带来无尽的痛苦和生命的威胁。然而,在这片黑暗之中,我们也看到了希望的曙光——随着医学研究的深入,卵巢癌的治疗手段正在不断进步,患者的生存希望也在逐渐增加。
每年5月8日是世界卵巢癌日(Word ovarian Cancer Day,缩写WOCD),由世界卵巢癌联盟于2013年发起并设立,旨在推进公众对卵巢癌的了解,增强患者的抗癌信心,呼吁社会给予患者更多的关心与爱护。
2024年5月8日,是第12个“世界卵巢癌日”。
与乳腺癌、宫颈癌相比,大众对卵巢癌的关注度相对较小。卵巢癌发病率低于宫颈癌和子宫内膜癌,但死亡率占妇科恶性肿瘤的首位,被称为“妇癌之王”。

卵巢是长在盆腔,子宫两侧的不规则的椭圆形器官,是女性分泌雌、孕激素保持年轻状态,产生卵子参与生育的重要器官,可以说卵巢是决定人类生命延续的重要载体。

卵巢癌是卵巢肿瘤的一种恶性肿瘤,其中90%-95%为卵巢原发性的癌,另外5%-10%为其他部位原发的癌转移到卵巢。卵巢癌最初常呈无症状表现,部分出现月经失调或闭经。另外随着肿瘤的增大和出现腹水,有些患者可感腰围增大,甚至自认为是肥胖而减肥。

卵巢癌相关的体征和症状
卵巢癌起病隐匿,不易察觉,筛查的作用又有限,因此早期诊断比较困难,70%的患者一旦发现就是晚期,这也是卵巢癌被称为“隐形的杀手”的原因。且70%的患者都会复发,这意味着即使是经过了标准的手术、化疗之后,多数患者仍会两年内复发;并且70%的患者都无法达到五年生存率。卵巢癌的三个“70%定律”魔咒,凸显了当前卵巢癌临床上难发现、高复发、难治疗、预后差的现状,也是长期以来影响卵巢癌患者生存时间的最为突出的问题。

卵巢癌的治疗主要包括手术、化疗、靶向治疗和免疫治疗等多种手段。手术治疗是卵巢癌治疗的主要手段,通过切除肿瘤及周围组织,达到减轻症状、控制病情的目的。化疗则是通过药物杀灭肿瘤细胞,抑制其生长和扩散。靶向治疗则是针对肿瘤细胞的特定分子或基因进行干预,提高治疗效果。免疫治疗则是通过调节患者自身免疫系统,增强抗肿瘤能力。
随着对卵巢癌发病机制和致病基因突变了解的逐步深入,抗血管生成药物、聚腺苷二磷酸核糖聚合酶(PARP)抑制剂等靶向治疗药物相继出现并用于晚期卵巢癌一线治疗后的维持治疗,有效地延长了晚期卵巢癌患者的生存期,开启了卵巢癌“手术+化疗+PARP抑制剂维持治疗”的新模式。
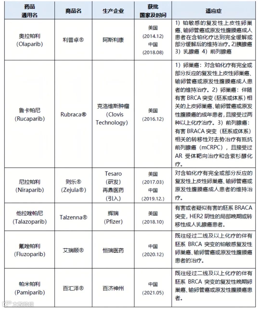
目前,全球共有6款PARP抑制剂获批上市:奥拉帕利、鲁卡帕利、尼拉帕利、他拉唑帕利、氟唑帕利和帕米帕利。在我国获批上市的有4款:奥拉帕利、尼拉帕利、氟唑帕利和帕米帕利,主要集中于卵巢癌和输卵管癌等妇科肿瘤的治疗。

6款PARP抑制剂获批上市情况
奥拉帕利(olaparib)是一款口服多腺苷二磷酸核糖聚合酶(PARP)抑制剂,用于治疗BRCA突变的晚期卵巢癌,是全球首个获批的PARP抑制剂。2018年奥拉帕利获批进入国内,填补了国内卵巢癌靶向新药治疗领域近30年的空白。2019年通过谈判纳入全国医保乙类目录,销售规模节节高升,2021年中国三大终端六大市场销售额突破10亿元,2022年已上涨至超13亿元,医保扩大适应症后有望进一步上涨。
国内药企早于2015年开始布局奥拉帕利仿制药,当前已有2款获批上市,6款申报上市,5家药企启动了BE试验,8家药企获批临床。

奥拉帕利国内品种竞争格局
尼拉帕利是一种高效、高选择性的多聚二磷酸腺苷核糖聚合酶(PARP)1/2抑制剂,其可与PARP结合,抑制PARP从DNA-PARP复合物的解离,从而阻断后续的DNA修复过程,发挥抗肿瘤作用。是唯一一款获批不管是BRCA突变、BRCA未突变、HRD阳性、HRD阴性均可使用的一线全人群维持治疗PARP抑制剂。2018年在中国香港获批上市,2019年在国内获批上市,2020年初入医保,销售额实现3213.8万美元,同比增长385%,2021年3月纳入医保后,半年实现3597.2万美元销售额,同比增长214%。目前国内已有1款尼拉帕利获批上市。
氟唑帕利是首个上市的中国原研PARP抑制剂,2021年纳入医保,2022年Q1销售收入达到540余万元,较上季度270余万元,同比增长100%。目前国内已有1款氟唑帕利获批上市。
帕米帕利是一种PARP-1和PARP-2的强效、选择性抑制剂,是国内唯一一款获批治疗铂耐药复发卵巢癌适应证的PARP抑制剂。2022年帕米帕利胶囊正式纳入医保。目前国内已有1款帕米帕利胶囊获批上市。

新药的研发面临着诸多痛难点问题,是一项时间漫长而失败率极高的科研工程。疾病的复杂性、靶点发现与验证的困难、药物作用的机理不明确等因素导致研发前期面临巨大的挑战,因此新药研发需要投入大量的人力、物力和财力,研发成本极高。而研发后期,招募合适的临床试验受试者耗时耗力,试验过程中出现的伦理、安全和有效性问题给研究进一步带来了很大挑战;试验结果也具有太大的不确定性,可能导致研发项目中途夭折。
政府大力扶植,多项资金赋能生物医药产业发展
为了促进新药研发,国家政府大力扶持,国家自然科学基金委员会、各省自然科学基金委员会及市科技创新委员会、市发展与改革委员会等相关部门纷纷颁布各项基金申报计划。以深圳市为例,深圳市区政府引导基金和社会资本联合出资约80亿市级生物医药专项引导基金;深圳市国资委旗下的生物医药专业园区——宝龙生物药创新发展先导区(以下简称“先导区”)位于深圳市龙岗区,龙岗区主导设立了5亿元的先导区专项产业基金,为入驻先导区的企业资本筑底;接下来还将成立一支2亿元的种子基金,重点培育和孵化早期优质项目。此外,先导区还将依托市区两级金控平台,构建千亿基金矩阵,深度赋能生物医药产业发展,为落地企业提供全链条、全周期、全要素、全流程的科技金融服务。
产研医紧密合作,切实解决药企研发痛难点问题
产研医的紧密合作可以为新药研发企业带来诸多便利,专业的肿瘤医院提供的各项临床数据、专业支持、资源共享等切实解决药企研发痛难点问题,目前中国的肿瘤医院有150家以上,毗邻先导区的中国医学科学院肿瘤医院深圳医院(以下称“肿瘤医院”)是深圳市唯一肿瘤专科医院。北京、深圳两地协同发展,与中国医学科学院肿瘤医院共享技术、人才、学科建设等肿瘤专科医疗及管理资源,依托国家癌症中心建成中心实验室,深圳市医学科学院肿瘤研究所。另外,肿瘤医院牵头开展国际多中心临床试验及50+项临床试验服务。目前在研卵巢癌课题有《RC48-ADC单药治疗HER2表达(HER2阳性和HER2低表达)妇科恶性肿瘤的开放性、多队列、多中心II期篮式设计临床研究》、《AL8326片单药治疗妇科恶性肿瘤的Ib期临床研究》等。
入驻先导区的卵巢癌靶向药研发企业可与肿瘤医院携手合作,开展多项研究项目,探索肿瘤发病机制、药物靶点及治疗方法等,共同攻克肿瘤治疗领域难题及解决新药研发痛难点问题。
➢ 特有的临床试验设施和专业知识,助企业降低研发成本,避免重复建设设施和培训专业人才;
➢ 丰富的临床数据和样本支持新药临床试验和验证,加速研发进程,缩短上市时间;
➢ 与临床实践结合,挖掘不同病症程度患者实际治疗需求,优化药物设计,确保药物疗效针对性和安全性;
➢ 提升创新能力,实时跟踪临床突发情况及掌握病情发展趋势,与医护零距离学习探讨,多维度专业交流,激发团队的创新思维和研发灵感;
➢ 与知名肿瘤医院合作,提升研发企业在行业和市场的认可度,增加合作伙伴的信任度,提高研发效率、质量和市场竞争力,为后续落地上市、品牌建设和市场推广背书。
精准定位生物药,全产业链一条龙式的技术支持和服务
精准定位生物创新药的专业园区,宝龙生物药创新发展先导区以生物药的研发创新与成果转化为核心,围绕抗体药物、细胞治疗、基因治疗三大创新产业,外延打造AI制药、体外诊断、医疗器械、基因检测、疫苗、生物医药国产化替代材料等核心产业,搭建“3+X”产业生态体系。从空间设计亮点、人才集聚效应、领先临床资源、政府引导基金、产业配套政策等多个维度配套了全产业链的成熟设施,旨在培育更多的靶向药物企业。并在此发出诚挚邀请,邀请靶向药研发企业入驻“宝龙宝地”,共同推动卵巢癌肿瘤治疗领域的发展,为患者带来新希望和可能性,为天下女性健康贡献绵薄之力。



