搜索
首页
大数快讯
大数活动
服务超市
文章专题
出海平台
流量密码
出海蓝图
产业赛道
物流仓储
跨境支付
选品策略
实操手册
报告
跨企查
百科
导航
知识体系
工具箱
更多
找货源
跨境招聘
DeepSeek
首页
>
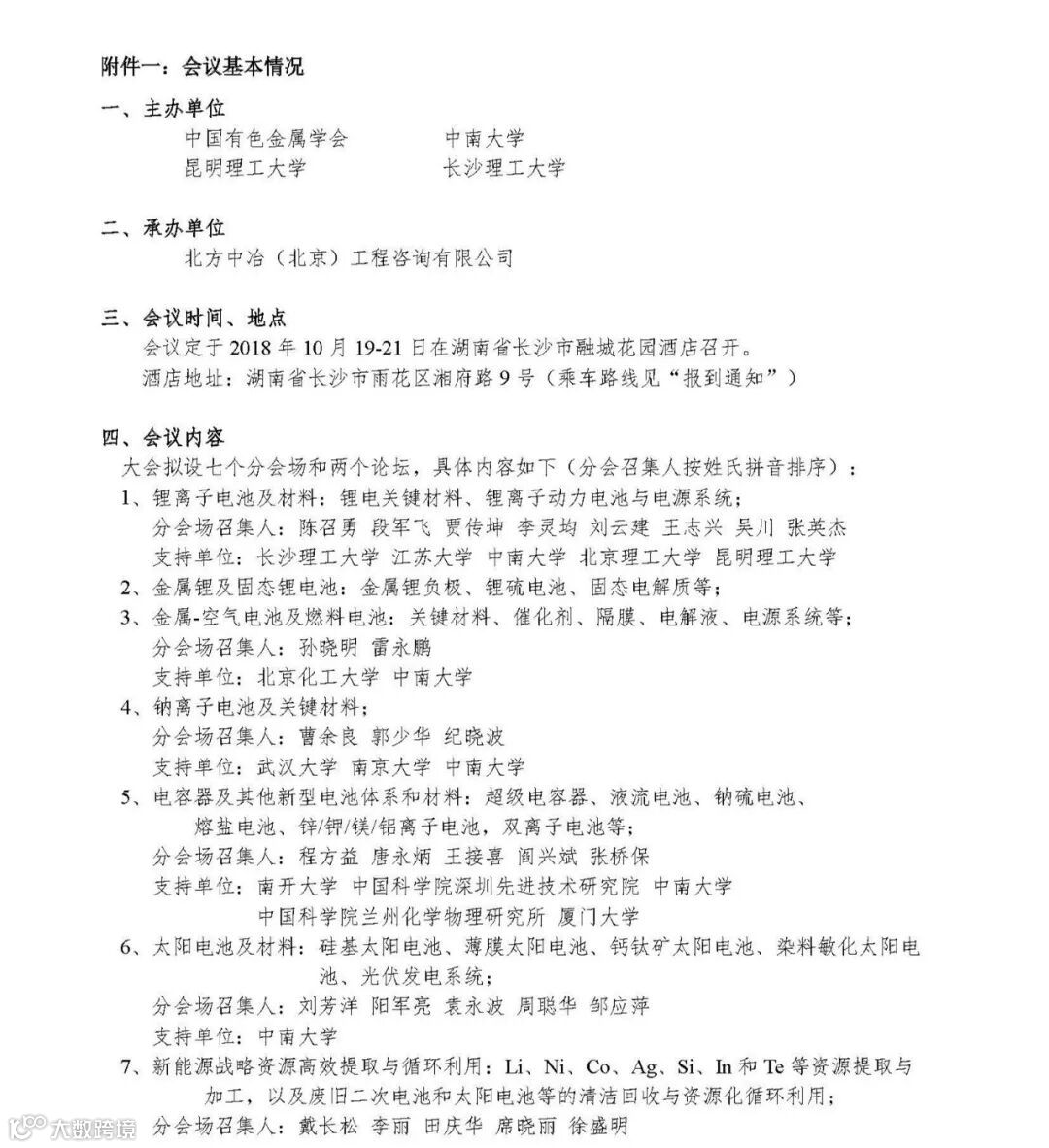
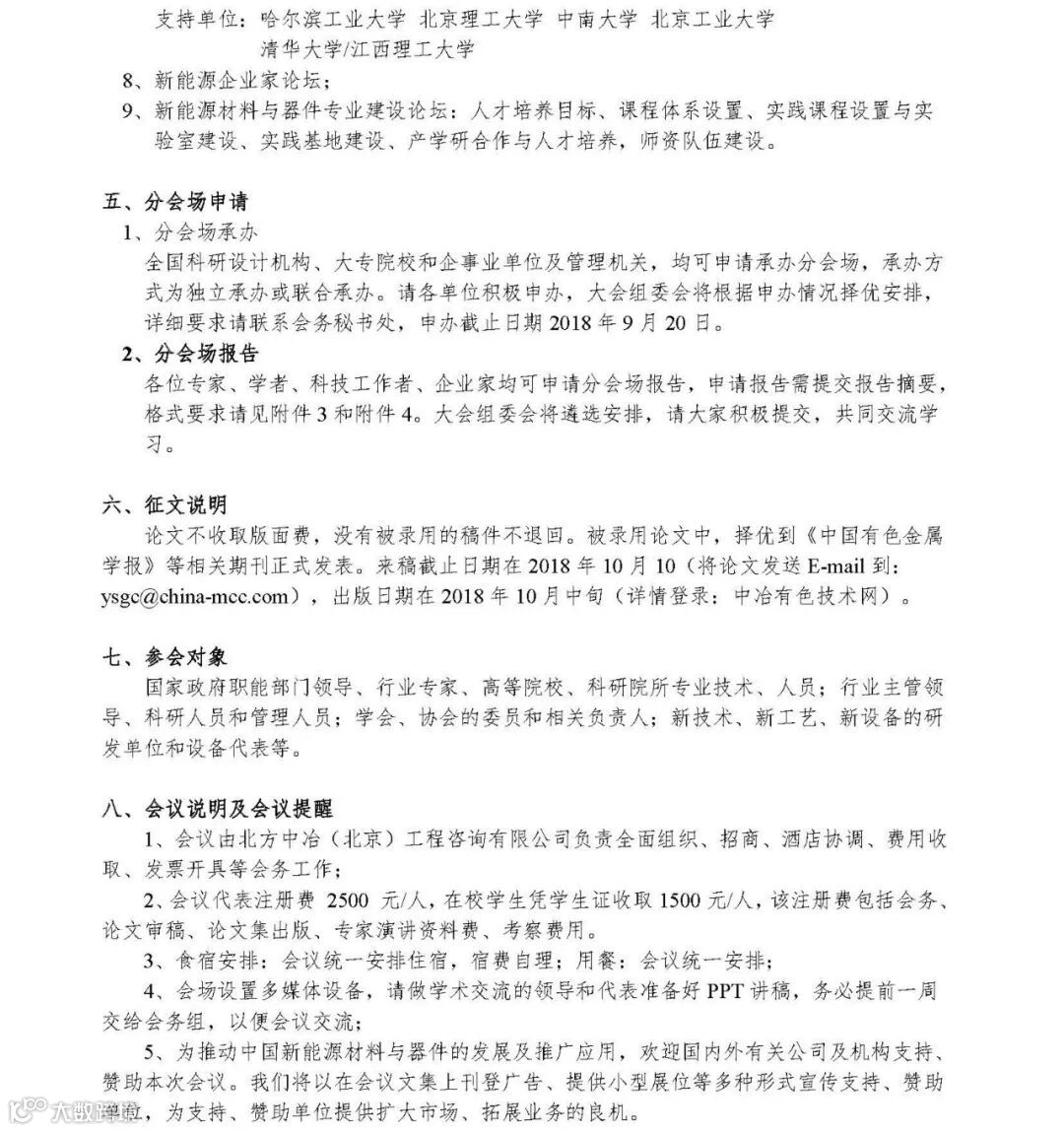
关于召开“中国新能源材料与器件第二届学术会议”第一轮通知
>
0
0
关于召开“中国新能源材料与器件第二届学术会议”第一轮通知
科学出版社
2018-09-16
2
导读:关于召开“中国新能源材料与器件第二届学术会议”第一轮通知
一起阅读科学!
科学出版社│微信ID:scienc
epr
ess-cspm
专业品质 学术价值
原创好读 科学品味
更多好素材,期待您的来稿
与科学相约 | 科学出版社征稿启事
【声明】内容源于网络
0
0
科学出版社
传播科学,创造未来。
内容
3026
粉丝
0
关注
在线咨询
科学出版社
传播科学,创造未来。
总阅读
707
粉丝
0
内容
3.0k
在线咨询
关注