海滨湿地位于海陆之间的过渡地带,由于海陆两相作用的复杂性,所形成的各种海滨湿地类型从外在表现植被类型到驱动植被差异的水文、地貌、土壤、沉积环境等方面都存在显著差异。盐城海滨湿地是西太平洋海岸最大的淤泥质海滨湿地,也是我国经济发展的前沿地带。一方面,盐城沿海地区作为我国沿海“经济洼地”,需要加快社会经济发展的步伐;另一方面,盐城海滨湿地作为中国渤海湾—黄海海岸带成员加入世界自然遗产预备名录,将进一步强化海滨湿地保护,湿地保护与开发之间的矛盾日益凸显。如何根据区域自然地理条件和海滨湿地生态特点,辨识海滨湿地景观演变空间模式及其响应机制,有效管理海滨生态环境,达到区域生态、经济与社会发展的协调,成为亟待解决的重要科学问题。
海滨湿地在维护生物多样性、调节气候、涵养水源、维持区域可持续发展、控制海岸侵蚀、促淤造陆、降解污染物、提供生境及改善气候等方面具有不可替代的作用,是重要的环境资源,因其表现出的特殊生态系统功能,被誉为“地球之肾”。
同时,受海洋和陆地双重作用力的影响,海滨湿地对外界的胁迫压力反应敏感,是一个脆弱的边缘地带和生态敏感区。自20 世纪60 年代以来,海滨湿地作为生态环境脆弱带,已成为海岸带研究的热点和前沿领域,引起了国际生物学计划(IBP)、国际地圈-生物圈计划(IGBP)、人与生物圈计划(MAB Programme)等国际重要研究计划的高度关注。另外,海滨湿地发育在两相作用、双向水流的交汇地带,是一个高度动态和复杂的生态系统。1995 年开始制定执行的海岸带陆海相互作用研究计划(LOICZ)成为国际地圈-生物圈计划的第6 个核心计划。由于海陆相互作用研究与人类生存和经济发展息息相关,因而LOICZ 的提出得到各国的迅速响应。《中国海洋科学学科发展战略研究报告》也将LOICZ 列为我国海洋科学近中期主攻方向和重点之一,并将此计划列为国家重点计划优先资助领域。
海滨湿地景观结构与格局变化研究进展
景观生态学作为20 世纪80 年代以来迅速崛起的一门新兴学科,以景观结构、景观功能及景观动态为主要研究对象,三者相互依赖、相互作用,其中景观动态最引人注目(邬建国,2007;肖笃宁等,2003)。海滨湿地景观受自然和人类活动影响,不断发生变化,景观变化已成为区域环境演变最为显著的特征之一。
海滨湿地景观结构与格局变化研究内容
海滨湿地在自然与人类活动的共同作用下,景观不断发生变化,引起了众多学者的关注。目前,海滨湿地景观变化研究内容主要包括景观面积变化、景观类型变化、景观异质性和景观破碎化等方面(张曼胤,2008;白军红等,2005)。尤其是随着RS 技术的发展,大尺度监测景观面积变化和景观类型变化已成为海滨湿地景观研究的一项基本内容。
例如,美国对密西西比河三角洲湿地的研究显示,到1980 年其面积丧失速率约为100km2/a(Gagliano et al.,1981),墨西哥湾北部海滨湿地丧失的面积约占全国湿地总损失面积的80%,湿地丧失速率达到了12700hm2/a(Baumann and Turner,1990)。另外,Maingi 和Marsh 利用1985~1996 年的MSS/SPOTS 影像数据揭示了肯尼亚塔纳河下游湿地景观的变化(Maingi and Marsh,2001)。Fromard 等对法属圭亚那地区过去50 年红树林海滨湿地的变化进行了研究(Fromard et al.,2004)。
Kelly 运用1984~1992 年的TM 影像对北卡罗来纳州的湿地进行了定量化研究,演示了景观尺度的变化特征(Kelly,2001)。Pérez 等利用多时相卫星影像分析了墨西哥湾Ceuta 沿海潟湖湿地景观变化,指出3190hm2的滨海景观在不到15 年时间里发生改变,并指出农业发展是主要影响因素(Pérez et al.,2003)。
近年来,国内对海滨湿地景观变化的研究不断增加。例如,研究表明,辽东湾滨海自然湿地景观面积比例从1987 年的55.55%下降至2005 年的46.05%,大量的天然湿地在人类活动的干扰下演变成人工湿地(杨帆,2007);1986~1994年,辽河三角洲在自然和人为驱动下,景观转变呈现半自然湿地向人工湿地转化,自然湿地向半自然湿地及人工湿地转化的特征,人工湿地、半自然湿地、自然湿地在空间上表现出一种自陆向海的变化趋势,景观破碎化程度加深(王宪礼等,1996a、1996b),斑块数量增加明显(李加林等,2006),景观多样性指数和均匀度指数则呈下降趋势(丁亮等,2008),尤其随着人类经济活动的增加,湿地景观类型单一化趋势日益显著(肖笃宁等,2001)。
对黄河三角洲湿地的研究显示,1986~2001 年,芦苇沼泽湿地、草甸湿地和滨海湿地均呈现显著的萎缩趋势,分别减少了16.18%、38.12%和36.19%(李胜男等,2009);随着人类干扰强度的增强,斑块数量急剧增加,破碎化指数、斑块密度显著增大,景观破碎化程度提高(王瑞玲等,2008);景观多样性指数下降,均匀度指数略有增加(王薇等,2010);1995~1999 年,黄河三角洲东部自然保护区在自然和人为多种驱动因素作用下,天然湿地和人工湿地面积呈减少趋势,农林用地等非湿地面积大幅增加,破碎化程度加深(刘艳芬等,2010),景观斑块数量增加明显,平均斑块面积减小,景观均匀度指数上升,景观多样性指数下降。
同时,研究证明,有计划的人类活动,尤其是沟渠和堤坝建设是海滨湿地丧失的最主要因子,对水和沉积条件具有重要影响,这些因素都是导致海滨湿地景观演变的重要原因(Carreño et al.,2008;Li et al.,2009;Bruland and Dement,2009)。
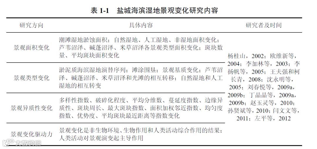
盐城海滨湿地景观变化研究主要从2000 年才开始,并逐渐增多,研究内容也主要集中在海滨湿地景观面积变化、景观类型变化、景观异质性变化及景观变化驱动力分析等方面,具体见表1-1。

上述分析发现,随着GIS 和RS 技术的不断发展,对盐城海滨湿地景观结构与格局变化的研究不断增多,并且,这些研究集中在湿地景观结构变化和异质性变化方面,强调演变的速率而缺乏对演变方向的辨识。由于海滨湿地景观演变不仅表现在演变速率上,还表现在演变方向上,因此只有深入理解与认识海滨湿地景观演变的速率与方向,才能真正地掌握盐城海滨湿地景观演变的规律和机制。
另外,上述研究虽然从较大的景观尺度上揭示了海滨湿地景观演变的一般规律,但是大多数研究集中在人类活动对景观演变的影响,缺乏从较小的尺度上对自然条件和人类活动影响差异条件下景观演变的规律进行深入探讨,因此也无法深入揭示盐城海滨湿地景观演变的空间模式及响应机制。

本文摘编自张华兵著《盐城海滨湿地景观格局变化与生态过程响应》文前及第一章,内容有删减。

盐城海滨湿地景观格局变化与生态过程响应
张华兵
ISBN 9787030603449
《盐城海滨湿地景观格局变化与生态过程响应》综合运用景观生态学、地理学、环境科学等学科理论,以及RS、GIS、数学建模等方法,以盐城海滨湿地典型区域为案例区域,并根据区域湿地景观特征,人为将其划分为人工管理区和自然条件区两部分,从景观生态过程角度,对两个区域湿地土壤属性特征及其变化进行深入研究,揭示不同景观类型生态演变的阈值效应。在此基础上,利用湿地景观结构空间数据和景观生态过程数据,构建基于过程的景观演变模拟模型,对两种发展模式下湿地景观时空演变过程与机制进行系统模拟研究,并对未来区域景观演变进行情景分析与预测研究。
长按识别二维码 购买本书
更多内容 请关注目录
相关阅读:
(本期编辑:安 静)

一起阅读科学!
科学出版社│微信ID:sciencepress-cspm
专业品质 学术价值
原创好读 科学品味
更多好素材,期待您的来稿


