今年第21号台风“麦德姆”今天凌晨由强热带风暴级加强为台风级。预计,“麦德姆”将以每小时25公里左右的速度向西偏北方向移动,将于10月5日上午在广东电白至海南万宁一带沿海登陆。
交通运输部今天12时将台风防御响应提升至二级,视频调度广东、广西、海南省(区)交通运输主管部门以及广东、广西、海南海事局,要求全力做好台风防御应对工作。
广东省交通运输厅加强水路客运、航道港口安全防范,强化公路领域、重要基础设施安全管控,预置省级应急队伍34支。广西壮族自治区交通运输厅密切关注台风实时动向,加强分析研判,督促指导辖区企业严格落实提级管控措施。海南省交通运输厅持续加强对公路、桥梁巡查排查,督促公路水运建设项目做好防风准备,加固临时设施。
广东海事局分级分类摸清辖区船舶底数,建立“一对一”联络方式,动态更新重点船舶清单。广西海事局对辖区航运公司、港口码头全覆盖预警提醒,对客船、施工船、危险品船等重点船舶开展排查,对108个渡口、223艘客渡船实施停航停渡。海南海事局分区、分级、分类做好辖区重点船舶防台风工作,全面落实“应关尽关、应停尽停、应撤尽撤”要求,目前已累计关停水工项目38个,撤离597人。
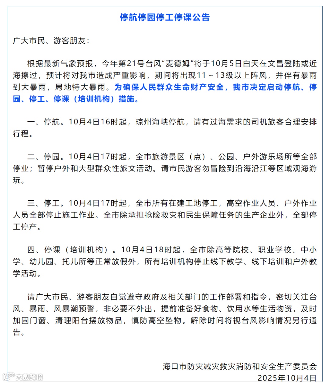
停航停园停工停课公告
广大市民、游客朋友:
根据最新气象预报,今年第21号台风“麦德姆”将于10月5日白天在文昌登陆或近海擦过,预计将对我市造成严重影响,期间将出现11~13级以上阵风,并伴有暴雨到大暴雨,局地特大暴雨。为确保人民群众生命财产安全,我市决定启动停航、停园、停工、停课(培训机构)措施。
一、停航。10月4日16时起,琼州海峡停航,请有过海需求的司机旅客合理安排行程。
二、停园。10月4日17时起,全市旅游景区(点)、公园、户外游乐场所等全部停业;暂停户外和大型群众性旅游活动。请市民游客勿冒险到沿海沿江等区域观海游玩。
三、停工。10月4日17时起,全市所有在建工地停工,高空作业人员、户外作业人员全部停止施工作业。全市除承担抢险救灾和民生保障任务的生产企业外,全部停工停产。
四、停课(培训机构)。10月4日18时起,全市除高等院校、职业学校、中小学、幼儿园、托儿所等正常放假外,所有培训机构停止线下教学、线下培训和户外教学活动。
请广大市民、游客朋友自觉遵守政府及相关部门的工作部署和指令,密切关注台风、暴雨、风暴潮预警,非必要不外出,提前准备好食物、饮用水等生活物资,及时加固门窗、清理阳台摆放物品,慎防高空坠物。解除时间将视台风影响情况另行通告。
海口市防灾减灾救灾消防和安全生产委员会
2025年10月4日
象象留言有奖活动来啦!
(每周好礼:大象文创袋、象象定制笔记本,二选一)
获奖名额:
最有态度奖:当周留言总数前5名
金句达人奖:当周精选留言条数前5名
人气爆棚奖:当周单条留言点赞数前5名
参与方式:1.关注本公众号,确保留言资格;2.在推文评论区留言,内容需符合平台规范(留言数量越多,获奖几率越大);3.邀请好友为你的留言点赞,提升获奖概率。
结果公布:每周一获奖名单将在公众号菜单栏“热门”——“本周获奖”中公布,中奖者需在48小时内私信联系客服领取,逾期视为放弃。
象象留言有奖活动来啦!
(每周好礼:大象文创袋、象象定制笔记本,二选一)
获奖名额:
最有态度奖:当周留言总数前5名
金句达人奖:当周精选留言条数前5名
人气爆棚奖:当周单条留言点赞数前5名
参与方式:1.关注本公众号,确保留言资格;2.在推文评论区留言,内容需符合平台规范(留言数量越多,获奖几率越大);3.邀请好友为你的留言点赞,提升获奖概率。
结果公布:每周一获奖名单将在公众号菜单栏“热门”——“本周获奖”中公布,中奖者需在48小时内私信联系客服领取,逾期视为放弃。
象象留言有奖活动来啦!
(每周好礼:大象文创袋、象象定制笔记本,二选一)
获奖名额:
最有态度奖:当周留言总数前5名
金句达人奖:当周精选留言条数前5名
人气爆棚奖:当周单条留言点赞数前5名
参与方式:1.关注本公众号,确保留言资格;2.在推文评论区留言,内容需符合平台规范(留言数量越多,获奖几率越大);3.邀请好友为你的留言点赞,提升获奖概率。
结果公布:每周一获奖名单将在公众号菜单栏“热门”——“本周获奖”中公布,中奖者需在48小时内私信联系客服领取,逾期视为放弃。
象象留言有奖活动来啦!
(每周好礼:大象文创袋、象象定制笔记本,二选一)
获奖名额:
金句达人奖:当周精选留言条数前5名
人气爆棚奖:当周单条留言点赞数前5名
参与方式:1.关注本公众号,确保留言资格;2.在推文评论区留言,内容需符合平台规范(留言数量越多,获奖几率越大);3.邀请好友为你的留言点赞,提升获奖概率。
结果公布:每周一获奖名单将在公众号菜单栏“热门”——“本周获奖”中公布,中奖者需在48小时内私信联系客服领取,逾期视为放弃。
推荐阅读
推荐阅读


