酿造食醋是以粮食、果实、酒精等含有淀粉、糖类、酒精的原料单独或混合使用,经过微生物发酵酿造而成的一种酸性调味品。
食醋是中国烹饪方式密切依赖的酸性调味品
中外食醋的区别
受气候条件不同、原料品种有别、传统消费习惯差异、技术发展水平高低等诸多因素的影响,不同国家和地区食醋生产工艺各具鲜明的区域特征。欧美国家主要利用葡萄、苹果中的糖类原料,或者直接采用食用酒精为原料,利用单一菌种进行液态发酵生产获得食醋产品;我国传统食醋主要采用淀粉类原料进行生产,其发酵过程主要可分为糖化、酒精发酵、醋酸发酵三个步骤,各步骤可复合进行,也可以分步操作。
根据醋酸发酵过程生产方式的不同,可以将食醋分类三类:固态发酵食醋,如镇江香醋、山西老陈醋、四川麸醋等;液态发酵食醋,如法国奥尔兰果醋、意大利葡萄香醋、西班牙雪利醋、德国液态发酵白醋等;固液复合发酵食醋,如福建红曲醋、浙江玫瑰醋、日本福山米醋等。
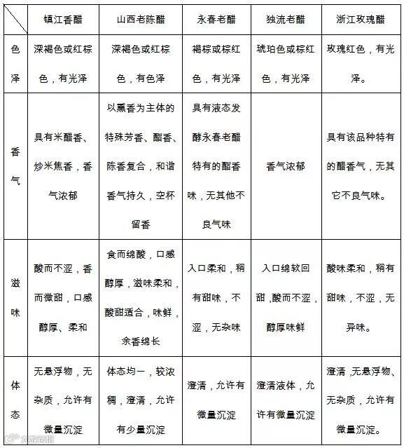
中国食醋的风味特点
谷物发酵原料经过多步骤的生产工艺处理,通过混合的微生物群落发酵转化,发生了复杂的生物化学反应,最终形成了风味独特,香气浓郁的食醋产品。
由于我国不同地区气候环境、原料品种、酿造工艺的差异,形成了我国传统食醋产品极其丰富的多样性,不仅有镇江香醋、山西老陈醋、四川保宁醋和福建永春红曲醋等传统名醋,还有天津独流老醋、浙江玫瑰米醋、上海米醋及广东糖醋等区域品牌。这些传统食醋产品的理化指标、风味物质组成各异,各具产品特点和风味特征,具有鲜明的民族和区域特色。
酿醋微生物的复杂性
微生物是传统食醋酿造的主导者与驱动力,食醋中风味物质的生成与发酵过程中微生物群落的代谢活动密切相关,或直接通过微生物群落的合成代谢作用产生,或由微生物代谢产生相关的酶系将原料中的大分子物质降解为小分子风味物质,或由微生物产生风味物质的合成前体。


传统酿醋工艺传承数百年之久,主要通过经验传授,人们对于食醋酿造过程中微生物的多样性和代谢功能尚缺少深入的认识。到底有多少微生物参与了天然食醋酿造过程?这些微生物在整个发酵过程中各自是如何演替变化的?人类活动是如何影响酿醋微生物群落的发酵过程的?不同微生物在酿造过程中的功能是什么?哪些微生物是关键的酿醋功能微生物?如何定向调控这些微生物群落的功能?
本书的亮点在于笔者结合自己多年来的研究实践,系统提出了复杂酿造微生物群落研究的“3213策略”:把握3个核心问题(结构、功能、调控)、解析2个互动关系(群落内部的微生物之间及其与内环境的相互作用、酿造群落与外部环境之间的相互作用)、抓住1个关键少数(关键少数功能微生物),在深入理解传统酿造机理基础上,最终实现酿造生产的3个理性可控(酿造微生物功能可控、酿造工艺过程可控、产品风味及质量可控)。
本文摘编自许正宏,陆震鸣,史劲松主编《食醋酿造原理与技术》第1章部分内容,略有改动。文中图片素材来源于网络,仅供学术信息传播使用,如有侵权请及时联系删除。
许正宏,江南大学生物工程学院教授、博士生导师、院长。荣获中组部“万人计划”领军人才、江苏省有突出贡献中青年专家、教育部新世纪优秀人才等荣誉称号;受聘担任中国生物工程学会理事,中国调味品协会感官评价专业委员会主任委员、科学技术委员会副主任委员、标准化委员会委员等职务。
长期致力于酿造微生物生态学的教学和研究工作,系统提出了复杂酿造微生物群落研究的“3213策略”,通过传统酿造过程的微生物机理解析和系统优化,显著提升了传统酿造食品的生产效率和产品品质,促进了传统酿造行业的现代化转型升级。已在Curr Opin Biotechnol,Appl Environ Microbiol等国内外行业知名期刊发表论文200余篇,获授权国家发明专利66项,获江苏省科学技术一等奖、中国轻工联合会科技进步一等奖(排名1)等奖励6项。
长按上方二维码可购本书
本期编辑丨小文

一起阅读科学!
科学出版社│微信ID:sciencepress-cspm
专业品质 学术价值
原创好读 科学品味
更多好素材,期待您的来稿
点击“阅读原文”可购买本书

