摇蚊科(Chironomidae)隶属于昆虫纲双翅目(Insecta, Diptera)。其幼虫多水生,是各种常见淡水生态系统中数量最多、分布最为广泛的水生昆虫(Armitage et al., 1995)。
作为生态系统中属种和个体数量最为丰富的大型无脊椎动物之一,摇蚊幼虫具有非常广泛的生境范围。从陆地到海洋,从湖沼到冰川,甚至某些极端环境中也有摇蚊幼虫被发现,如温度高达 38.8℃的温泉(Hayford et al., 1995)和水深超过 1000m 的贝加尔湖底(Linevich, 1971)。不同种类的摇蚊通过一系列与各生态机制间的级联效应和相互作用对外界环境条件的改变做出响应。由于其群落组合对水体环境变化响应迅速,因此很早就被作为一种“生物放映仪”应用于湖泊水体质量演化和评估(Dickman and Rygiel, 1996),同时也是水环境生物监测的优良指示生物。
近年来,随着生物指标在古环境研究中的应用,摇蚊幼虫化石也作为一种有效代用指标被广泛应用于区域环境重建工作中。我国学者也逐渐认识到,在我国湖泊众多、类型多样的有利条件下,利用摇蚊亚化石进行古气候、古环境重建具有巨大的发展潜力和效用,并将长江中下游地区湖泊的摇蚊-古环境重建作为应用起点,逐步向西部干旱区、东北和内蒙古地区、西南高原区扩展,甚至开始将应用范围扩大到湿地生态系统演化研究工作中。然而,摇蚊亚化石鉴定工作开展得相对较晚,目前全球范围内尚未形成完全统一的分类体系。我国对于摇蚊形态及分类的专著仅限于现生幼虫形态学(唐红渠,2006;王俊才和王新华,2011),目前尚未有专门针对亚化石鉴定的著作问世,鉴于现代摇蚊幼虫的许多形态学鉴定特征在亚化石样品中不能完全保留,所以并不能完全满足摇蚊亚化石鉴定的需求。现阶段我国摇蚊古生态学研究人员多借鉴欧美摇蚊亚化石分类体系(Brooks et al., 2007),但摇蚊在属种和形态上的区域差异性大大限制了我国摇蚊古生态学研究及其在古环境恢复中的应用和发展。因此,目前国内摇蚊古生态学研究人员迫切需要一本专门且系统地介绍中国摇蚊亚化石鉴定的专著,以更好地利用摇蚊这一古环境代用指标重现区域环境演化历史,同时预测未来区域环境变化趋势,为全球变化研究做出应有贡献。
《中国湖泊摇蚊幼虫亚化石》基于近年来国内摇蚊亚化石头壳研究工作的成果,系统介绍摇蚊亚化石样品采集、实验室提取、制片以及鉴定方法,主要介绍静水水域摇蚊亚化石类型及形态特征,附带一些地表径流或入湖河流携带来的流水种。本书材料来源涵盖长江中下游地区、西部干旱区、东北和内蒙古地区、西南高原区等的湖泊及鄂西高山湿地,是首次全面系统介绍摇蚊亚化石的专著,它的问世必将填补我国在此研究领域内的空白,且为全球范围内摇蚊亚化石分类系统的完善提供不可或缺的素材。
本书共包括 3 章,共处理 118 种(型),隶属于 5 亚科,82 属。第 1 章系统介绍摇蚊幼虫的生活史、食性、地理分布等生物学及生态学知识,摇蚊分类系统的建立与发展及摇蚊亚化石在古湖沼学中的应用;第 2 章就本书涉及的材料来源及摇蚊亚化石实验室提取和制片方法进行介绍,并对摇蚊亚化石鉴定中常用的识别特征进行概述;第 3 章为本书的核心部分,对国内静水水域常见摇蚊的种类(包含部分非常见流水种)所属的亚科、属、属群甚至种进行系统分类,详细描述各属种的鉴定特征并提供详细的检索表,在最后简单介绍几种非摇蚊类群的主要识别特征,方便初学者及相关科研人员对摇蚊和静水水域其他常见底栖类群亚化石进行区分。本书最后附有第 3 章中涉及的所有摇蚊种类的中文、拉丁学名索引,并提供相关摇蚊亚化石图版,以便读者在进行亚化石鉴定时查阅参考。图版中分类单元的编排顺序遵循书中描述内容的先后,而非传统上的字母排序。
由于早期学者对一些摇蚊拉丁属名的理解有所偏差,造成以讹传讹的现象非常普遍,另外,常见种类的各式译名频繁出现在不同的中文期刊上,导致一定程度上的混乱,所以本书提供常见属名的拉丁词源释义和建议译名,供读者自我甄别。由于部分种属的亚化石保存性状不太清晰或不太明显,故选取部分现生样品作为代替。



张恩楼,中国科学院南京地理与湖泊研究所研究员,中国第四纪研究会会员,江苏省海洋湖沼学会会员,《分析测试技术与仪器》期刊编委。主要研究领域为湖泊沉积与全球变化、湖泊生态系统演化、湖泊微体生物化石(摇蚊幼虫亚化石)与环境演变定量化研究。
《中国湖泊摇蚊幼虫亚化石》基于近年来国内摇蚊亚化石头壳研究工作成果,系统介绍摇蚊亚化石样品采集、实验室提取、制片以及鉴定方法,主要介绍静水水域摇蚊亚化石类型及形态特征,附带一些地表径流或入湖河流携带来的流水种。本书包括三章,共处理118种(型),隶属于5亚科,82属。第1章系统介绍摇蚊幼虫生活史、食性、地理分布等生物学及生态学知识、摇蚊分类系统的建立与发展及摇蚊亚化石在古湖沼学中的应用;第2章就本书涉及的材料来源及摇蚊亚化石实验室提取和制片方法进行介绍;第3章对国内静水水域常见摇蚊的种类(包括部分非常见流水种)所属的亚科、属、属群甚至种进行了系统分类,详细描述了各属种的鉴定特征并提供了详细的检索表,并在最后简单介绍了几种非摇蚊类群的主要识别特征。
本书目录
目录
前言
第1章 简介 1
1.1 摇蚊简介 1
1.2 摇蚊幼虫生物学 2
1.2.1 生活史 2
1.2.2 幼虫摄食功能群 4
1.3 生态习性 5
1.3.1 栖境 5
1.3.2 温度 7
1.3.3 溶解氧 7
1.3.4 盐度 8
1.3.5 深度与海拔 8
1.3.6 生物监测 9
1.3.7 摇蚊头壳畸变 11
1.4 摇蚊亚化石在古湖沼学上的应用 12
1.4.1 温度重建 14
1.4.2 盐度重建 15
1.4.3 营养盐及溶解氧重建 16
1.4.4 其他重建 16
第2章 材料和方法 18
2.1 样品采集及保存 18
2.2 摇蚊亚化石实验室处理与提取 19
2.2.1 标准方法 19
2.2.2 高碳酸盐或黏土含量样品 19
2.3 亚化石常用识别特征 20
2.3.1 颏板(mentum) 20
2.3.2 上颚(或大颚,mandible)及前上颚(premandible) 21
2.3.3 触角托(antennal pedestal) 21
2.3.4 后头缘(post-occipital margin) 22
2.3.5 唇舌(ligula)及侧唇舌(paraligula) 22
2.3.6 头部毛序(cephalic setation) 22
2.3.7 亚颏毛着生位置(location of seta submenti) 23
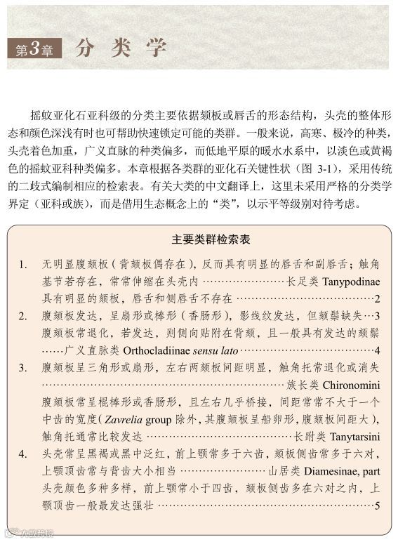
第3章 分类学 24
3.1 长足亚科Tanypodinae 26
3.1.1 类型Ⅰ:狭长-捕食型 27
3.1.2 类型Ⅱ:椭圆头-杂食型 30
3.2 寒山亚科Diamesinae 35
3.2.1 常见种类 36
3.2.2 非常见类型 42
3.3 原山亚科Prodiamesinae 42
3.4 直脉亚科Orthocladiinae 46
3.5 摇蚊亚科Chironominae 66
3.5.1 族长族Chironomini 66
3.5.2 长跗族Tanytarsini 85
3.6 低龄幼虫 94
3.7 其他非摇蚊类 95
参考文献 97
中文学名索引 109
拉丁学名索引 112
本期编辑丨王芳

一起阅读科学!
科学出版社│微信ID:sciencepress-cspm
专业品质 学术价值
原创好读 科学品味
点击“阅读原文”可购买本书
喜欢就请点个“在看”和大家分享吧(。・∀・)ノ

