自20世纪80年代CT、MRI相继问世以来,医学影像学得到了飞速的发展,螺旋CT的不断更新换代,超强磁场共振的运动和各种检查序列的不断涌现,功能影像和分子影像学的崛起,特别是人工智能在影像学中的应用,都极大地拓展了疾病的诊断和治疗,成为现代医学的重要支柱。在临床工作中,CT的应用普及已惠及各基层医院。
《实用CT诊断手册》
影像科全新临床力作
中国医师协会介入医师分会滕皋军会长力荐

纪建松 韦铁民 主编
科学出版社,2019年12月
ISBN: 9787030626042
腾皋军
东南大学附属中大医院主任医师、教授
中国医师协会介入医师分会会长
《实用CT诊断手册》的显著特点是附有大量图片,有助于读者直观、全面、深入地了解和认识各系统疾病,这符合医学影像学的学习规律。值得一提的是书中的【特别提示】是一大特色,其简要地介绍了各成像手段在该疾病诊断中的优、缺点,便于临床医师有针对性地选用一种或综合应用几种不同的成像技术和方法,从而有助于提高疾病诊断的准确率。
——中国医师协会介入医师分会会长 腾皋军
本书由中国医师协会介入医师分会会长腾皋军教授推荐。
(1)系统性。本书内容编排以解剖部位为主线,以常见病为主体,简明扼要地叙述疾病的病理、临床、CT诊断要点及鉴别诊断。
(2)实用性。每章开始先简单介绍正常解剖CT图像,各章每种疾病均附有清晰典型的CT图像,以帮助读者增加感性认识。书中还设有专门篇幅讨论CT征象的鉴别诊断思路。
(3)可读性。为了便于阅读,书中每个病例的图片都配有详细的图注,图中主要结构或病变细节均有醒目标记。
本书最重要的特点是附有大量图片,【特别提示】部分重点突出。
(1)临床常见疾病的CT诊断要点、众多罕见病和疑难病的CT诊断及比较影像学。显著特点是附有大量图片,有助于读者直观、全面、深入地了解和认识各系统疾病。
(2)【特别提示】部分简要地介绍了各成像手段在该疾病诊断中的优、缺点,便于临床医师有针对性地选用一种或综合应用几种不同的成像技术和方法,从而有助于提高疾病诊断的准确率。




更多内容可关注本书哦

本文摘编自纪建松、韦铁民主编 《实用CT诊断手册》一书。

内容简介
《实用CT诊断手册》主要介绍了CT成像的基本原理,诊断的相关基础,以及各 系统的正常、常见异常和常见疾病的CT诊断要点和CT征象的鉴别诊 断思路,并且介绍了众多罕见病和疑难病的CT诊断及比较影像学。本书中【特别提示】部分简要地介绍了各成像手段在该疾病诊断中 的优、缺点,便于临床医师有针对性地选用一种或综合应用几种不 同的成像技术和方法,从而提高疾病诊断的准确率。
本书适合影像科医师、医学影像专业学生及临床医师学习参考。
目录
第1章 CT成像基本原理与临床应用 1
第一节 CT成像基本原理、CT设备基本构成及种类 1
一、CT成像基本原理 1
二、CT设备基本构成 1
三、CT种类 1
第二节 CT扫描的术语和基本概念 2
一、像素 2
二、体素 2
三、原始数据 2
四、重建与重组 2
五、重建函数核 3
六、CT值 3
七、窗技术 4
八、分辨力 5
九、螺距 5
十、噪声 5
十一、部分容积效应 6
十二、伪影 6
第三节 CT检查技术 6
第四节 图像后处理技术 7
第五节 CT的临床应用 8
第六节 CT图像分析基本思路 9
一、CT图像质量分析 9
二、CT诊断分析基本思路 10
第2章 中枢神经系统 12
第一节 正常头颅的CT表现 12
第二节 基本病变的CT表现 14
第三节 常见疾病的诊断 15
一、颅脑损伤 15
二、颅内肿瘤 20
三、脑血管病变 33
四、颅内感染 37
五、脱髓鞘疾病 41
六、颅脑先天性畸形 42
七、新生儿脑病 44
八、其他脑病 45
第四节 颅内常见肿瘤的CT鉴别诊断 48
一、脑内肿瘤与脑外肿瘤的CT鉴别诊断 48
二、常见脑内肿瘤的CT鉴别诊断 48
第3章 五官及颈部 51
第一节 正常五官及颈部的CT表现 51
一、眼部 51
二、耳部 51
三、鼻窦 52
四、咽部 52
五、口腔颌面部 52
六、喉 53
七、颈部 53
八、甲状腺和甲状旁腺 54
第二节 基本病变的CT表现 56
一、眼和眼眶 56
二、耳部 56
三、鼻和鼻窦 56
四、鼻咽部 56
五、口腔颌面部 57
六、喉部 57
七、颈部及甲状腺 57
第三节 常见疾病的诊断 58
一、眼部常见疾病 58
二、耳部常见疾病 68
三、鼻窦常见病变 73
四、咽部常见疾病 79
五、口腔颌面部常见疾病 83
六、喉部常见疾病 84
七、甲状腺及甲状旁腺常见疾病 86
八、腮腺常见疾病 92
九、颈部常见疾病 96
第四节 五官及颈部常见肿块的鉴别诊断 101
一、眼球常见肿瘤的鉴别诊断 101
二、球后肿块的鉴别诊断 101
三、混合瘤、腺淋巴瘤常见肿块的鉴别诊断 102
四、颈部常见肿块的鉴别诊断 102
第4章 呼吸系统 105
第一节 正常呼吸系统的CT表现 105
第二节 胸部疾病的CT基本表现 109
第三节 常见疾病的诊断 111
一、支气管疾病 111
二、肺部炎性病变 116
三、肺部肿瘤 127
四、纵隔肿瘤 136
五、胸膜病变 146
六、其他胸部病变 153
七、胸部外伤 166
第四节 呼吸系统常见疾病的CT鉴别诊断 168
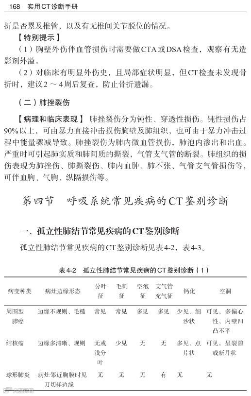
一、孤立性肺结节常见疾病的CT鉴别诊断 168
二、常见肺部肿块的CT鉴别诊断 169
三、常见纵隔肿瘤的CT鉴别诊断 170
四、常见肺部弥漫性病变的CT鉴别诊断 171
第5章 消化系统 174
第一节 正常消化道及实质脏器的CT表现 174
第二节 基本病变的CT表现 176
一、胃肠道的CT异常征象 176
二、实质脏器的CT异常征象 177
第三节 常见疾病的诊断 177
一、食管常见疾病 177
二、胃和十二指肠常见疾病 180
三、肝常见疾病 186
四、胆囊常见病变 201
五、胰腺常见疾病 204
六、脾常见疾病 211
七、肠道常见疾病 215
第四节 消化系统常见疾病的CT鉴别诊断 229
一、肝常见肿瘤的CT鉴别诊断 229
二、胰腺常见肿瘤的CT鉴别诊断 230
三、常见肠梗阻的CT鉴别诊断 231
第6章 泌尿生殖系统 234
第一节 正常泌尿生殖系统的CT表现 234
第二节 基本病变的CT表现 237
第三节 常见疾病的诊断 237
一、肾常见疾病 237
二、输尿管常见疾病 251
三、膀胱常见疾病 256
四、泌尿系统先天性畸形 258
五、前列腺常见疾病 260
六、子宫常见疾病 262
七、卵巢常见疾病 266
八、妇科急症 272
第四节 泌尿生殖系统常见疾病的CT鉴别诊断 277
一、肾常见肿瘤的CT鉴别诊断 277
二、卵巢常见肿瘤的CT鉴别诊断 278
三、卵巢肿瘤的诊断思路 278
第7章 骨关节、四肢及脊柱 280
第一节 正常骨关节、四肢及脊柱的CT表现 281
一、正常骨 281
二、正常关节 281
三、正常脊柱 282
四、软组织 283
第二节 基本病变的CT表现 284
一、骨与软组织 284
二、关节 288
第三节 常见疾病的诊断 290
一、骨关节常见疾病 290
二、软组织病变 311
三、脊柱退行性病变及外伤性病变 317
四、脊柱炎性病变 322
五、椎管内肿瘤 324
第四节 骨骼系统常见疾病的CT鉴别诊断 328
一、良恶性骨肿瘤的鉴别诊断 328
二、常见骨肿瘤的鉴别诊断 329
三、关节结核与化脓性关节炎的鉴别诊断 329
四、脊柱结核和化脓性脊柱炎的鉴别诊断 330
第8章 后腹膜间隙 332
第一节 正常后腹膜间隙的CT表现 332
第二节 基本病变的CT表现 333
第三节 常见疾病的诊断 337
一、肾上腺常见疾病 337
二、神经源性肿瘤 342
三、腹膜后淋巴瘤 344
四、腹膜后转移瘤 346
第四节 腹膜腔与腹膜后肿瘤的CT鉴别诊断 347
第9章 CT介入 348
第一节 经皮穿刺引流与抽吸术 348
一、囊肿穿刺抽吸引流+硬化术 348
二、脓肿穿刺抽吸引流术 350
第二节 经皮针穿刺活检 352
一、活检针 352
二、经皮针穿刺活检的导向方法 353
三、临床应用 353
第三节 CT导向治疗 355
一、瘤内注射无水乙醇 355
二、放射性粒子植入术 356
三、物理热消融治疗 358
四、冷冻消融治疗 360
五、肺结节外科术前穿刺定位 362
第10章 CT血管成像在临床的应用 365
第一节 CT血管成像的原理 365
第二节 CT血管成像的检查技术 365
一、扫描技术 365
二、成像技术 366
第三节 头颈部血管CT血管成像的临床应用 367
一、头颈部血管的正常解剖 367
二、解剖变异 368
三、头颈部血管常见疾病的CT表现 370
第四节 冠状动脉CT血管成像的临床应用 380
一、冠状动脉的正常解剖 380
二、解剖变异 381
三、冠状动脉常见疾病的CT表现 382
第五节 主动脉及四肢血管疾病CT血管成像的临床应用 385
一、主动脉瘤 385
二、主动脉夹层动脉瘤 386
三、假性动脉瘤 388
四、壁内血肿 389
五、穿透性动脉粥样硬化性溃疡 389
六、四肢血管 391
长按二维码可购买本书
(本期编辑:王芳)

一起阅读科学!
科学出版社│微信ID:sciencepress-cspm
专业品质 学术价值
原创好读 科学品味
点击“阅读原文”可购买本书
喜欢就请点个“在看”和大家分享吧(。・∀・)ノ

