作者 | 邵利民(中国科学技术大学化学系)
我上科大时学分析化学,留校后教分析化学,分析化学始终以其独特的魅力吸引着我。然而这似乎是单向吸引,我的分化成绩并不理想。
大学期间我不是不努力,也不是没兴趣,只是记不住那么多公式,记住的也经常张冠李戴。虽然学得云里雾里,我始终觉得应该存在简洁的理论和统一的模式。课程结束后,我没有停止思考。
大学毕业前,我发现CBE在很多情况下可以代替PBE,PBE似乎不是独立条件。兴奋之余就写了一篇论文;论文只有实例,缺乏证明,被拒。PBE不独立的理论证明和发表是多年后的事了。
没有经过检验的新想法、新思路不能用于教学,所以早期教学中,我仍然沿用旧课程体系。但是,我无法用“公式方便、容易计算”去说服学生背公式,因为软硬件的飞速发展使得计算不再困难。另外,我认为教学重心在于原理和思路,而不只是套用公式,况且公式无法解决复杂化学平衡问题。
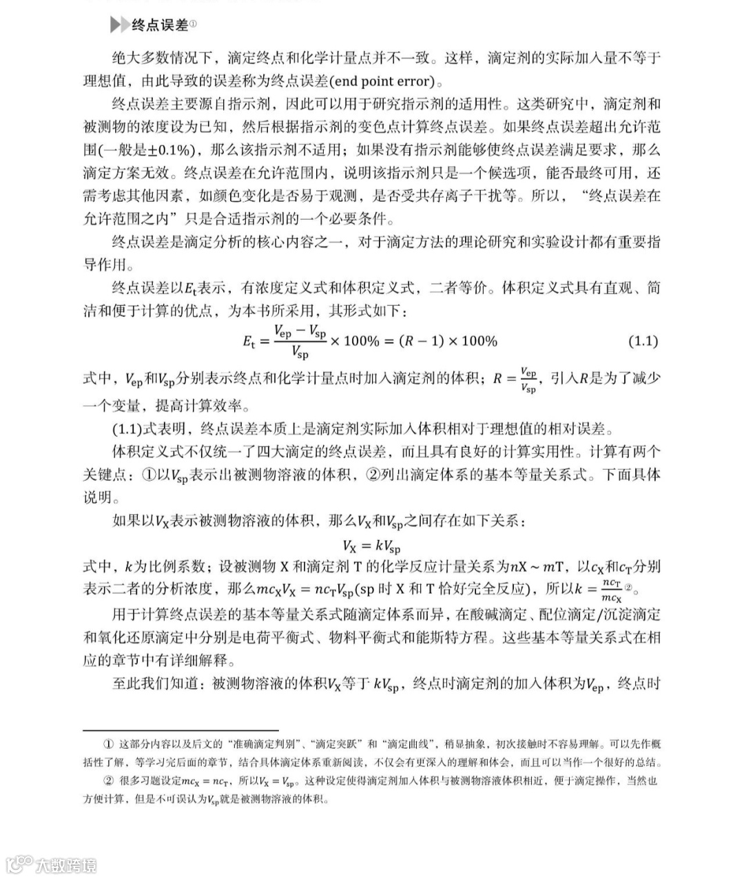
随着教研的深入,我发现组分浓度计算、终点误差计算、准确滴定判别、滴定曲线绘制等问题都能够脱离公式,而且可以纳入一个统一简洁的理论框架。“去公式化”课程体系的脉络逐渐清晰。
随着新课程体系的完善,我感觉应该动笔写教材了。同时,科大学生给了我极大鼓励,他们非常喜欢新体系,只是遗憾没有教材。
“去公式化”新课程体系,别人接受固然好,反对也不是坏事。我最怕读者没反应,而没反应的原因可能是佶屈聱牙的文字。所以,动笔前我就给自己立了一个规矩:易读。为此,我在教材中使用短句、小段落、多例、多图。
我给自己立的另一个规矩是深入,尽量把每个重要知识点的来龙去脉解释清楚。学习的乐趣在于思考,对学生而言,知识来源和推理过程也许比知识本身更为重要。
为了完整呈现“去公式化”思路,教材例题解题过程比较详细。出版后,学生也注意到这一点:“……例题解析详尽,编者注解非常精髓,看的时候甚至有互动的感觉。”


教材断断续续写了近五年。有时枯坐良久,不能成句;有时奋笔疾书后却感觉面目狰狞,只好删去;有时苦思数日不得,一朝豁然开朗,幸福得不可言状。确如杜工部所言“得失寸心知”。
教材第一版于2016年出版,成为中国科学技术大学分析化学课程的主教材。后来一些国内院校也开始使用这本教材,有的高校把它用作教辅材料。
教材出版后,我觉得可以歇口气了。但是,学生很快就反映缺少一本新课程体系的题解:“不刷题,感觉不踏实”。没办法,庶竭驽钝,接着写!
有了教材写作经验,题解倒不难写。继续遵循“易读”的规矩;例题标注难度,按照知识点分类成节,每节的结构是“知识要点+解题技巧+代表性例题”。
例题的选取、难度的设定、多解法的设计费时耗神,题解断断续续写了近三年。2019年8月,《分析化学题解——基于去公式化计算策略》由科学出版社出版。
编写题解是大量、多类型题目的集中求解,这为我提供了一个极好的机会去检验、反思和提升“去公式化”课程体系。此外,需要补充不少新的教研成果,采纳很多教师和学生读者的宝贵建议。所以,教材再版与题解撰写同时进行。
我原以为教材再版只是修补增删,然而事实并非如此。修补增删是常事,“伤筋动骨”也不得不做,特别是第2章的数理统计部分。得益于题解的编写,全书不少例题增加了多种解法,更有助于学生拓展思路、加深理解。
教材的文本修改也不容易。再次逐字逐句反复细读,我发现第一版中个别表述真是令人脸红,急忙修改,直到脸上温度恢复正常。
至此,分析化学“去公式化”课程体系有了教材、题解、课件、软件和可扫码观看的教学视频,算是比较完整了。回顾过去这九年,或无遗憾,倍感幸运。
很幸运遇见科学出版社化学与资环分社的编辑们,她们精益求精、热情细致,既尊重作者的创作,又给出专业的编辑意见。很幸运,教材成为科学出版社“十三五”规划教材。
尤为幸运的是遇到了众多能够进行批判性学习的学生。我收到过大量学生反馈,除科大化学院和少年班学院的学生外,还有两位学生让我印象深刻。
2020年4月8日,上海交通大学的赵同学发来邮件:“邵老师,您好。我有幸在疫情期间阅读了您主编的《分析化学》一书,对比国内其他教材,深感早早发现本书之幸。我想向您请教‘准确滴定判别’这一概念……”
科大物理学院的一位15级本科生选修我的分析化学课,其中的化学知识让他颇感头疼,但是“……专业壁垒从另一个方面看可能就是专业优势。以CBE、MBE等基本方程为出发点,应用于具体化学系统中,求得基本变量。这种分析思路和物理学方法是异曲同工的。”
看来只要激发起学生的热情,我们就能收获最大的惊喜。
得到一本相当整齐的原稿,那真是如沐春风,邵老师交来的原稿就给人这种感觉,语言流畅,深入浅出,一字一点皆考究。这本教材带给我们的惊喜远不止此,邵老师利用自身深厚的数学功底,帮助读者拨开分析化学繁杂的公式,探寻其背后的分析本质,读来颇有拨云见日之感。最过瘾的是各题知识点环环相扣,一题多解,带领读者解题之旅好比解锁九连环,是一场有趣的探险。
END

邵利民 编著
书号:9787030655707
出版时间:2020年07月
责任编辑:陈雅娴
本书的主要内容包括酸碱平衡、配位平衡、氧化还原平衡和沉淀平衡体系的定量计算,以及相应的滴定分析方法。不同于经典的分析化学教材,本书采用“去公式化”解析策略,注重化学平衡体系的分析和算式的推导,数值计算和方程求解则通过软件完成。相关软件的Matlab代码附于书后。
本书还介绍了常见数理统计方法及其在分析化学中的应用,特别强调方法的正确使用和结果的合理阐释。本书包含数量众多、难度不同的例题,并且给出解题思路和分析过程。每章最后包括习题并附有答案。

邵利民 编著
书号:9787030613387
出版时间:2019年08月
责任编辑:陈雅娴
本书覆盖化学平衡计算、滴定分析和数理统计应用的主要知识点。题解基于“去公式化”计算策略,不再使用数量众多的传统导出公式,以减轻记忆负担并实现精确求解。例题按照知识点分类,总结知识要点和解题技巧。解题过程详细、循序渐进,以呈现解题思路和分析历程。有些例题提供多种解法,有些例题在解后深入讨论。
本书强调数理统计方法的正确使用和结果的合理阐释。本书还介绍了方程的常见数值解法,相关软件的Matlab代码附于书后。为帮助读者快速掌握软件使用方法,配套录制了软件安装及应用的教学视频,可扫描书中的二维码观看。
其他读者可通过
扫描下方二维码购买

本文首发于微信公众号“科学EDU”,更多教学服务内容敬请关注。
。
科学出版社
高层次|高水平|高质量
严肃|严密|严格

科学(S)、技术(T)、医学(M)、教育(E)、人文社科(H)
三高三严 精益求精
笔耕不辍 不忘初心
长按识别二维码关注
或搜索ID“sciencepress-cspm”添加关注
亲爱的读者,由于微信公众号试行乱序推送,您可能不再能准时收到“科学出版社”的推送。为了不与“科学出版社”失散, 您可将“科学出版社”点亮为星标账号,并常点文末右下角的“在看”哦~
传播科学,欢迎分享“在看”▼