近日,网传“央美取消校考”的说法引起网络广泛关注,央美真的不用校考了?艺术生读美院不需要美术功底?真相到底是怎样的?新快报记者致电中央美术学院招生办了解到,的确有专业取消校考,但只是“美术学”专业方向。
中央美术学院2026年本科招生考试公告。
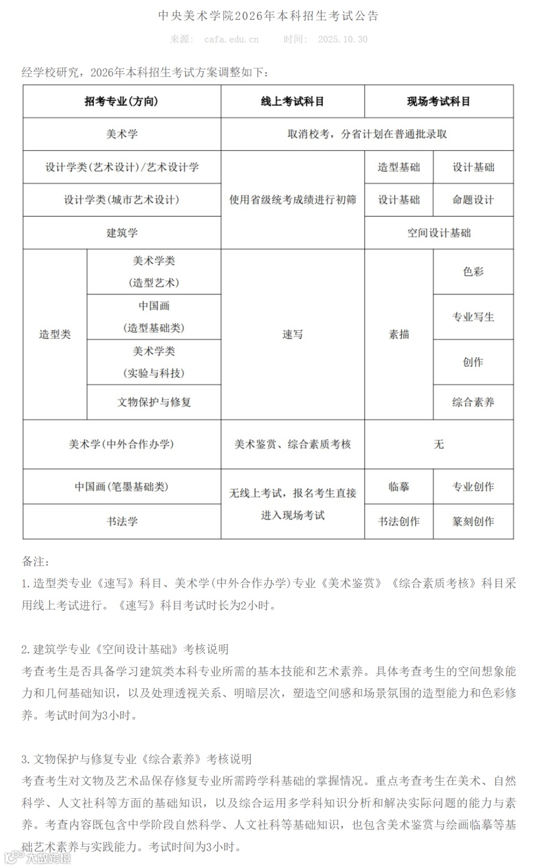
记者通过《中央美术学院2026年本科招生考试公告》中了解到,“取消校考,分省计划在普通批录取”对应的只有“美术学”。这里的美术学主要是美术史论方向。虽然2026年本科招生数据尚未公布,但通过《中央美术学院2025年本科招生录取数据参考》了解到,2025年“美术学”招生为30人。仅占总招生人数924人的3%。由此可理解,不用校考的部分占比不大。
有网友表示:美术学的史论方向一直以来对艺术要求就相对不高,而对文化分要求高,取消校考直接看文化分并没有改变多少。
也有网友表示:一些自媒体为了博人眼球,刻意夸大说法。
中央美术学院2025年本科招生校考专业报名及录取情况。
因此,要报考中央美院,九成以上学生仍然需要校考。
其中,设计学类、建筑学等“使用省级统考成绩进行初筛”,现场考试内容则在对应专业中设置相关的造型基础、设计基础、命题设计、空间设计基础等。
造型类,如美术学类(造型艺术)、中国画(造型基础类)、美术学类(实验与科技)和文物保护与修复,线上需要“速写”考试,现场则对应设置素描与色彩、专业写生、创作、综合素养等对应专业的内容。
美术学(中外合作办学)则只需要进行线上考试,科目包括:美术鉴赏、综合素质考核。
中国画(笔墨基础类)和书法学则“无线上考试”,现场考试科目包括临摹、专业创作和书法创作、篆刻创作。
推荐阅读
推荐阅读
推荐阅读
推荐阅读



