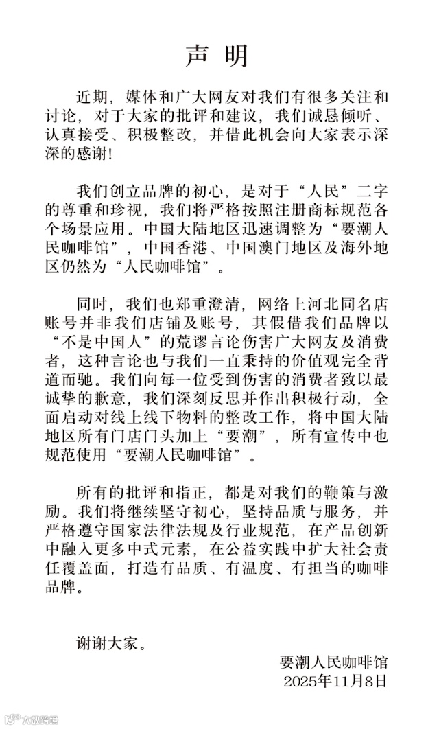
11月8日,要潮人民咖啡馆在社交平台发布声明:近期,媒体和广大网友对我们有很多关注和讨论,对于大家的批评和建议,我们诚恳倾听、认真接受、积极整改,并借此机会向大家表示深深的感谢!
我们创立品牌的初心,是对于“人民”二字的尊重和珍视,我们将严格按照注册商标规范各个场景应用。中国大陆地区迅速调整为“要潮人民咖啡馆”,中国香港、中国澳门地区及海外地区仍然为“人民咖啡馆”。
有网友表示,“人民”一词具有强烈的公共属性和政治内涵,这样被用于商业咖啡馆的标识,令人感到突兀和不适。其店标因使用“人民”字样,法律合规性也遭到质疑。
据了解,“人民咖啡馆”已陆续在全国18个省份、20个城市开设近30家直营门店,其母公司为要潮(上海)文化传播有限公司。
网友贴文截图
企查查数据显示,要潮文化的咖啡店名起初为“THE PEOPLE”,自2022年起先后多次申请“人民咖啡馆”商标,均被驳回,目前仅持有“潮人民咖啡馆”“要潮人民咖啡馆”两个注册商标。但记者查询其多家直营店门面图片发现,并没有“潮”和“要潮”的字样展示出来,各门店均为“人民咖啡馆”样式的招牌。
新闻多一点
老式搪瓷缸,提袋上印着五角星,爆火的“人民咖啡馆”店名可能不合法?律师提醒有多重潜在风险
推荐阅读
推荐阅读




