搜索
首页
大数快讯
大数活动
服务超市
文章专题
出海平台
流量密码
出海蓝图
产业赛道
物流仓储
跨境支付
选品策略
实操手册
报告
跨企查
百科
导航
知识体系
工具箱
更多
找货源
跨境招聘
DeepSeek
首页
>
前海学纪进行时(五)
>
0
0
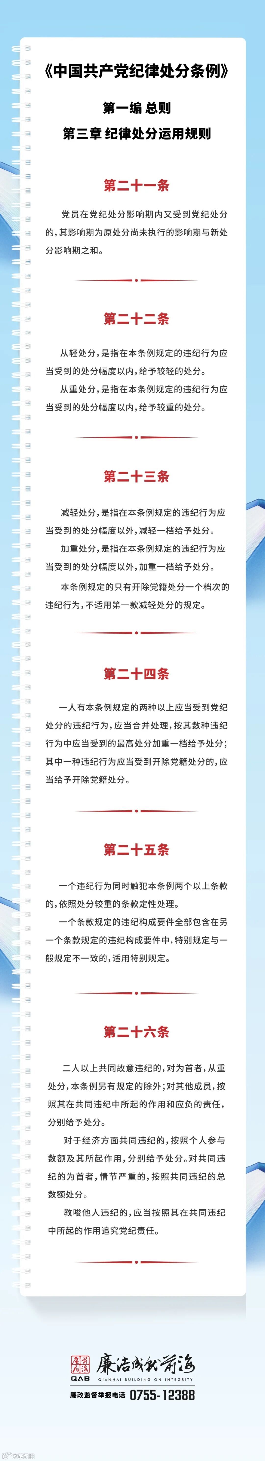
前海学纪进行时(五)
前海建投
2024-05-22
1
·
·
来源:
前海合作区纪工委、前海先锋
编辑整理:罗慧琳
校审:姜媛媛 许卓
本文由前海控股编辑整理发布,转载请注明来源
▼
更多精彩推荐,请关注我们
▼
【声明】内容源于网络
0
0
前海建投
深圳市前海建设投资控股集团有限公司是前海规划落地的法定主体和开发建设主力,以“践行国家战略 引领产城文明”为使命,奋力打造“追求卓越、全球领先”的前海城市新中心“未来之城”,致力成为国际一流综合开发运营商。
内容
939
粉丝
0
关注
在线咨询
前海建投
深圳市前海建设投资控股集团有限公司是前海规划落地的法定主体和开发建设主力,以“践行国家战略 引领产城文明”为使命,奋力打造“追求卓越、全球领先”的前海城市新中心“未来之城”,致力成为国际一流综合开发运营商。
总阅读
576
粉丝
0
内容
939
在线咨询
关注