维度在一定程度上体现了人类对世界的认知。除了时间、空间显性的直观维度外,随着人类认识的深入,还发现自旋等更多隐性、抽象的维度。
如何在空间、能源都有限的地球上延续人类文明并可持续发展,是人类命运共同体面临的挑战。技术革新是解放生产力和解决重大难题的关键,包括以蒸汽机为代表的第一次工业革命,将化石燃料产生的热能转化为机械能;以电力为代表的第二次工业革命,利用发电机与电动机分别发电和用电,电子成为能量载体;以信息技术为代表的第三次工业革命,控制微型器件弱电流信号实现逻辑功能,控制电子自旋实现信息存储,利用光子传输实现信息交换。由此可见,每一次工业革命,都是建立在对物质更深层次、更微妙的理解上。正如1959年费曼的著名演讲所说“小尺度,大作为”。随着晶体管的尺寸按照摩尔定律逼近原子尺度,信息技术以后如何发展?第四次工业革命的材料基础是什么?这是当前科学家,特别是材料学家正在探索的问题。其中一个重要方向是,更深入地探索和利用低维度、小尺度上更精妙的物理原理,利用低维材料独特的结构和优异性质,实现更高效的器件和新的功能,从而解决人类面临的重大挑战。
在多年研究过程中,作者深刻体会到,要产生“0到1”的颠覆性创新成果,充分发挥低维材料的潜力并实现应用,必须回归基础。从基础理论出发,挖掘低维材料中蕴含的深层次规律和优异特性,可控制备低维材料,优化器件设计,才能构建基于新原理的新器件。因此撰写了本书,希望能给在低维材料这一宽广领域中探索的科技工作者一点脉络和启示。本书将按以下结构展开。

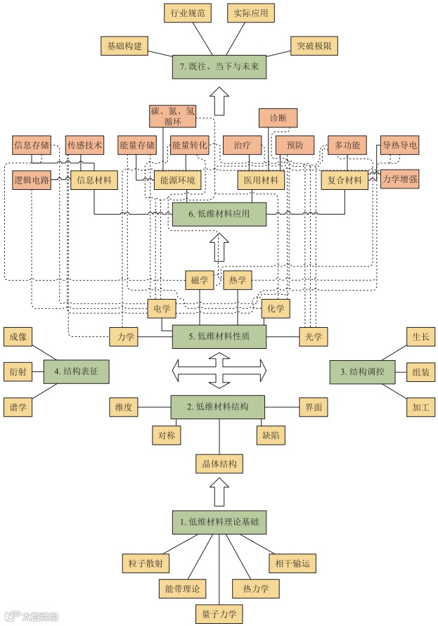
▲本书章节结构
第 1 章阐述低维材料的理论基础。重点介绍作为能量和信息载体的电子、 光子和声子等粒子的能量形式、分布,输运和转化过程中的对称性,以及维度 和限域效应。
第 2 章介绍低维材料的独特结构。在热力学框架内,讨论维度、尺度、对称 性、表面能和应变能等因素的影响下,零维幻数稳定性、一维手性螺旋性、二维 异质结构等异于块体晶体的结构特征。
第 3 章关注的是低维材料的制备与结构控制。分“自下而上”与“自上而下” 两种策略,以低维晶体形核与生长热力学及动力学为基础阐述低维材料的生长, 在不同尺度作用力的基础上介绍低维材料层次结构的组装与加工。
第 4 章概述低维材料的结构表征。在实空间、倒空间、能量和动量空间探索 低维材料的结构及其与性能的关联;以透射电子显微镜、扫描电子显微镜和扫描 探针显微镜为主介绍原子尺度的原位观察、操纵和测量;以及通过谱学表征技术在原子尺度上解析低维材料的成分价态、缺陷结构和界面结构等。
第 5 章考察低维材料的力学、电学、磁学、热学、化学和光学性质,重点突 出性质与维度、尺度、形状、界面等结构特征的关联,以及功能器件中各种性质的耦合。
第 6 章介绍低维材料在信息、能源和健康等领域中的应用。从器件工作原理、 性能与结构的关系说明低维材料的优势、潜力、应用现状和挑战。
第 7 章总结低维材料的进展、挑战和展望。回顾基础研究中发现的新结构、 发明的新技术;审视实际应用中已取得的成果、存在的问题和挑战;提出低维材 料研究中仍需解决的难题和设想突破原子极限的未来发展方向。

成会明 中国科学院院士、发展中国家科学院院士,现任深圳理工大学(筹)材料科学与能源工程学院名誉院长、中国科学院深圳先进技术研究院碳中和技术研究所所长、中国科学院金属研究所沈阳材料科学国家研究中心先进炭材料研究部主任,以及Energy Storage Materials创刊主编。
主要从事新型储能材料与器件、低维材料、碳中和相关材料与技术的研究与开发。在学术刊物上已发表SCI论文900余篇(H因子155,2022年),是化学、材料、环境与生态学三个领域的国际高被引科学家。获授权中国发明专利200余项,其中高性能石墨负极材料、石墨烯材料、二维氮化硼材料等新材料与技术已孵化出多家高科技企业。出版专著《纳米碳管》、科普著作《新材料与碳中和》,作为总主编为科学出版社组织出版“低维材料与器件丛书”一套。以第一完成人荣获国家自然科学奖二等奖、何梁何利科技进步奖、国防科技进步奖二等奖;此外,还荣获美国碳学会Pettinos奖、德国Felcht奖、美国ACS Nano讲座奖等奖项。
本书为“低维材料与器件丛书”之一。低维材料是以至少一个方向上 为原子到纳米尺度的量子点、纳米晶、纳米线、纳米管、石墨烯、石墨炔 及其他二维材料等为基本单元构筑的新兴材料体系,是当前凝聚态物理和 材料科学的研究前沿,蕴含着精妙的理论、奇特的结构、独特的性质和能 源、信息、健康等领域的广阔应用。本书简要阐述了低维材料的理论基础;介绍了低维材料的结构特点、表征方法,以及自下而上制备与组装和自上 而下加工的结构控制策略;考察了低维材料的力学、电学、磁学、热学、 化学和光学性质,以及其维度、尺度和耦合效应;系统梳理了低维材料与 器件的应用优势、现状和挑战;在总结低维材料科学与应用中已取得巨大 成就的基础上,对尚存难题、发展极限和突破方向进行了展望。本书适于从事低维材料科学研究与开发的科研人员、高等学校相关专 业师生以及科研院所和企业专业技术人员参考。
<< 滑动查看下一张图片 >>
相关阅读
成会明院士:在实现碳达峰、碳中和的进程中,材料科学仍将创造奇迹
王迎军院士总主编 | 生物材料科学与工程丛书(国家出版基金项目)
国家出版基金项目 | 生物医用心血管材料及器械(王云兵 著)
国家出版基金项目 | 生物材料表界面与表面改性(丁建东 刘宣勇 憨勇 等)
(本期编辑:王芳)
科学出版社 视频号
硬核有料 视听科学
传播科学,欢迎您点亮★星标,点赞、在看▼

