研究生有硕士研究生和博士研究生两种基本类型。他们在读研期间需要掌握坚实甚至宽广的基础理论和系统乃至深入的专门知识,做出一定贡献甚至创造新的知识,获得从事甚至独立从事科学研究的能力,为未来学术或非学术职业发展打下基础。为了实现这样的目标,研究生需要在有限时间内完成高质量的课程学习和大量文献阅读,开展研究与学术交流,获得论文写作能力并掌握学术规范,通过各种考核,尤其需要提交带来贡献甚至新知识的学位论文。不难想象,研究生学术生涯并不轻松,可能会遇到各种各样的困难和挑战。因此不难理解,如何顺利度过读研生涯是每一位研究生所关心的重要话题。
自2015 年以来,作者通过担任分学位主席和校学位评定委员会委员参与清华大学的学位管理工作。从2020 年开始至2023 年,每年应邀给清华大学全校研究生新生做如何顺利度过读研生涯的报告,这让笔者获得了思考上述话题的机会和条件。
《研究生学术生涯导航》(吴子牛著.北京:科学出版社,2024.4)正是在这些思考的基础上通过阅读大量文献撰写而成的。本书共分为7 章,每章都涵盖研究生学术生涯的重要方面。
介绍研究生相比于本科生需要实现的跨越,需要达到的境界与高度,需要积累的能力和所肩负的使命,重点阐述了什么是研究生级别的学问。

▲ 本科、硕士和博士学业标准
1.1 学历知识地图与学历基本知识
1.1.1 从学历知识地图看什么是研究生
1.1.2 学历基本知识简介
1.2 学科、专业与学科门类,树与林
1.3 学位的一些标准知识
1.4 研究生学业标准与要求
1.4.1 通常意义下的学业标准
1.4.2 学问、学术行为与学术诚信
1.5 研究生与本科生的一些区别
1.6 读研的附加值:可转移技能
1.7 研究生的稀缺性与重要性
1.7.1 研究生的稀缺性
1.7.2 研究生的重要性
参考文献
讨论读研前的准备,以帮助了解读研的必要性、价值与目标,导师的重要性,提高被录取概率的途径,被录取后需要做的准备。

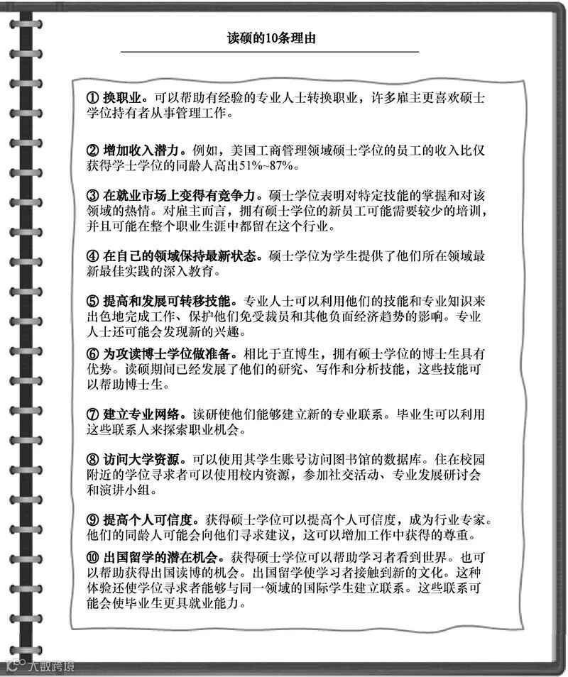
▲ 读硕的10 条理由
2.1 读研前的思考
2.2 事先了解读研的理由
2.2.1 读硕的理由
2.2.2 读博的理由
2.3 如何寻找合适的潜在导师
2.4 如何联系潜在导师
2.4.1 需要准备一封让潜在导师能轻松打开和阅读的邮件
2.4.2 如何等待答复和准备第一次拜会导师
2.4.3 从一位博导的遭遇看需要注意什么
2.5 如何参加面试
2.5.1 自我介绍的要点
2.5.2 面试常见的问题与准备
2.6 被录取之后
2.6.1 读研资格的维护
2.6.2 提前开始工作的重要性
2.6.3 如何当新生
参考文献
讨论开展研究的范畴式方法,介绍研究的沙漏模型和基本特征,指出我们一般需要掌握哪些有助于顺利开展研究的技能与方法。

▲ 阅读文献技巧选择性回复
3.1 看待研究的范畴式方法:沙漏模型及其特征
3.2 如何获取知识
3.2.1 知识的四个象限与研究生何时进入四个象限
3.2.2 熟悉获取和更新文献的方式
3.2.3 掌握有效面对文献的方法
3.2.4 知识的理解与隐性知识,理解力
3.3 提出研究问题
3.3.1 研究问题的定义、要求与选择
3.3.2 共性问题举例:悖论与理解力
3.3.3 研究问题的来源
3.3.4 研究目的,研究假设
3.4 经过系统训练掌握研究方法
3.4.1 掌握理论类与物质类研究工具的重要性
3.4.2 方法论与研究方法的分类,巴斯德象限
3.4.3 逻辑推理:归纳、演绎与反演
3.4.4 因果关系:概念、方法和分类
3.4.5 不确定性问题答案、想象力与启发式思维
3.5 了解什么是本学科方向的研究结果与研究过程
3.5.1 从贡献看结果的一般形式
3.5.2 从影响看结果的高级形式,颠覆性与突破性,一句话介绍
3.5.3 研究过程,研究的反馈回路
3.6 主意/想法是如何诞生的
3.6.1 可能有助于诞生主意的OBC 框架
3.6.2 诞生主意可能需要的品质,洞察力
3.6.3 可能存在有助于诞生主意的环境
3.6.4 从想法到最终发表
3.7 科学研究的一些概念
3.7.1 科学研究及其目的
3.7.2 科学研究的若干概念
参考文献
用模块化分层结构法概述学位论文多级结构的划分、逻辑、形态和要求,围绕如何解决读编冲突,介绍布置论文基本元素的七项基本原则,介绍顺利撰写学位论文的经验。

▲ 论文沙漏模型结构
4.1 学位论文的难度与写作的整体思路
4.1.1 学位论文的难度
4.1.2 复杂度降维:模块化分层结构法
4.1.3 模块与基本元素的数量限制因素
4.2 学位论文的模块划分
4.2.1 模块划分与论文五个要素的结合
4.2.2 学位论文主要功能模块的写作惯例与特例,沙漏模型结构
4.3 在基础层级布局学位论文的基本元素
4.3.1 基本元素的种类与举例
4.3.2 读编冲突现象与解决读编冲突的基本原则
4.3.3 基本原则1:有机变化原则
4.3.4 基本原则2:显式直白原则
4.3.5 基本原则3:相干排序原则
4.3.6 基本原则4:可记忆原则
4.3.7 基本原则5:单一意义原则
4.3.8 基本原则6:可读性原则
4.3.9 基本原则7:规范性原则
4.4 用修辞模式完成基础级向各层级之间的反馈
4.5 关于撰写学位论文的建议分享
4.5.1 撰写学位论文的切割法
4.5.2 一些有读博经历的学者的建议
4.5.3 如何写出最好的硕士与博士论文,评优的原则
4.5.4 找一篇现成的学位论文作为样板
4.5.5 撰写学位论文可借鉴的格言
4.6 文字处理工具的重要性
4.6.1 利用排版工具的一般性建议
4.6.2 排版工具利用举例:生成附录
4.6.3 排版工具利用举例:参考文献列表及其交叉引用
4.6.4 利用人工智能帮助写作的争议
4.7 致谢——可能被最广泛阅读的部分
参考文献
介绍学术交流和交道的方方面面,指出在学术报告、论文发表、学术服务和其他学术场合打交道时可能需要注意的礼节,引入研究生学问与学术礼仪相结合的人物特征。

▲ 论文发表涉及的几类人群或部门
5.1 各种交流对象
5.2 如何与导师打交道
5.2.1 与导师打交道的七项注意
5.2.2 寻求导师帮助的建议
5.3 发表论文过程中的交道
5.3.1 论文发表与四类人群,读者、作者、审稿人与编辑
5.3.2 论文写作过程中的交道
5.3.3 论文投稿过程中的交道
5.4 如何做学术报告
5.4.1 学术报告与论文的区别
5.4.2 学术报告的基本原则
5.4.3 PPT 的制作讲究
5.5 墙报、电梯间演讲、短演讲或快闪演讲
5.5.1 墙报
5.5.2 电梯间演讲、短演讲或快闪演讲
5.5.3 一句(段)话介绍,要素句
5.6 通过参与服务提高交道与交流能力
5.6.1 教学类:当助教的交流与交道
5.6.2 事务类
5.6.3 学术类:期刊审稿
5.7 学术礼仪
5.7.1 学术报告礼仪
5.7.2 致谢是一种礼仪
5.7.3 发邮件与礼仪
5.7.4 网络礼仪
5.7.5 研究生的一种人物特征:学术礼仪与学问的结合
参考文献
介绍研究生培养的各个环节,强调各个环节之间的联系以及可以避免的陷阱。

▲ 任务灵活分解示意图
6.1 各个环节之间的匹配,七大类陷阱
6.2 课程学习与资格考试
6.2.1 研究生课程学习的特征
6.2.2 资格考试
6.3 选题与选题报告
6.3.1 选题价值、选题来源、选题确认与前期研究
6.3.2 书面选题报告的构成
6.3.3 选题报告评审会与及其评价
6.4 预答辩:最终学术报告
6.5 论文送审与论文评阅意见
6.5.1 论文送审的前提、类型与作用
6.5.2 预先了解评阅意见的可能构成
6.5.3 积极面对论文评阅专家
6.5.4 如何面对论文的评阅意见,尤其是棘手的意见
6.6 论文答辩
6.6.1 答辩委员会,创新点与学术亮点
6.6.2 如何面对答辩中的演讲
6.6.3 如何面对评委的提问
6.6.4 答辩决议书
6.7 学位审议、学位授予与毕业典礼
6.7.1 学位审议与学位评定
6.7.2 学位授予,工程硕士、工程博士与名誉博士的特殊性
6.7.3 毕业典礼
参考文献
介绍如何快乐地面对学术生涯,克服坎坷,将科学研究的平凡过程转变成一次卓越非凡的、快乐的发现之旅,因为读研而拥有值得回味的过去、值得庆幸的今天和值得期待的未来。

▲ 如何关注快乐读研
7.1 快乐的相对性与可能性
7.2 尽量避免退学与延期毕业
7.2.1 退学现象与可能原因
7.2.2 修业年限统计数据与延期毕业现象
7.2.3 学者提出的延期毕业迹象与原因
7.2.4 延期毕业的特殊因素
7.3 读研过程的安全与健康问题
7.3.1 让读研更安全:像涉水一样观察、评估、决定和执行
7.3.2 面对习惯的策略:改变、断源、替换
7.3.3 抑郁与焦虑,预防、应对与救助
7.3.4 识别冗余信息,避免“信障”现象
7.4 主动创造快乐
7.4.1 他人快乐的经验
7.4.2 在逆境中保持乐观和动力的策略
7.4.3 奇妙因果关系:快乐可能才是成功的原因,微休息
7.4.4 主动享受校园文化,节日、纪念日与仪式典礼
7.4.5 演说,一种令人难忘的快乐方式
7.5 提高效率的可能途径
7.5.1 来自日常生活的启发
7.5.2 找对人的价值
7.5.3 开展新计划的初日启动效应
7.5.4 能力的自然提升与末端加速效应
7.5.5 开会的艺术:提高效率,珍惜时间
7.6 展望:把快乐带到毕业之后
7.6.1 未来职业生涯与研究生学历的联系
7.6.2 为什么毕业又是新的起点
7.6.3 给未来职业生涯的一点启示,导师与母校的终身价值
7.6.4 从过去到今天到未来,失败与成功,杰出人才
7.7 给我们快乐的学术生涯制作导航图
参考文献
本书的本来目的是帮助研究生更顺利地跨越研究生学术生涯的各个阶段。为了更有效地实现此目的,用本书内容构建研究生学术生涯导航图也许有一定帮助作用。将上述七大章各大节提纲的关键词放在一幅图上,下图就是这样一张这样的导航图,其中第1 条没有展开,第7 条给了更多细节。

▲ 研究生学术生涯参考导航图
本书主要读者对象为在读研究生(含硕士研究生和博士研究生)和有志读研的本科生等。部分内容看似只针对博士研究生,实际上对硕士研究生也有参考价值,因为硕士研究生也可以自愿达到博士研究生的标准,或为以后从事研究工作或读博做准备。本书许多内容也适合已毕业研究生、研究生导师和研究生管理层参考,对科研机构和企业研发人员也有一定的参考价值。
本书的主旨是,给研究生在符合国家政策和法律法规的前提下更顺利地度过自己的学术生涯提供某种形式的导航资料,而不是手册或指南。手册是官方的,是需要严格遵守的,研究生各培养单位都有自己的研究生手册。指南则是教人们如何做,就像说明书或操作手册。相反,导航只是一种参照,如同我们的城市导航系统。这种系统会给出步行、骑车、自驾、公交和地铁的一些可行的路线,具体如何选择,由自己定夺,而且还需要依据临时路况和自己的偏爱做出选择与实时调整。研究生学术生涯导航也是如此。
相信读者不会把本书相关内容仅仅当作教条,更不会产生有悖于国家政策和法律法规的歧义,而会把它们当作自己未及寻找和整理的具有纵向维度和横向维度的原始素材,遴选出或补充令国家放心的话语和给自己带来希望的信息,并用个人的分析能力构建出有利于拥有独特特征、条件、专业和环境的自己的个性化和动态化的导航图,辩证地引导自己在符合国家政策和法律法规的前提下更顺利地度过研究生学术生涯。
愿研究生把学术生涯
当作快乐的发现之旅,
因读研而拥有:
值得回味的过去、
值得庆幸的今天、
值得期待的未来!
本文摘编自《研究生学术生涯导航》(吴子牛著.北京:科学出版社,2024.4)一书“前言”“目录”,有删减修改,标题为编者所加。
ISBN 978-7-03-078182-6
责任编辑:孙伯元
本书是作者在给清华大学研究生新生做读研生涯报告的基础上创作而成的,涉及研究生需要达到的标准、读研前的准备、如何做研究、学位论文写作、学术交流与交道、如何面对读研的各个阶段,以及如何更开心地读研等七个主题,探讨了研究生级别的学问,讨论了开展研究的范畴式方法,归纳了学位论文写作的模块化分层结构法,分析了学术交道与交流的多样性与技巧,解析了研究生各培养环节的衔接与可规避的陷阱,指出了快乐读研的可能性与途径,目的是给研究生顺利度过学术生涯提供某种形式的导航,让读研拥有值得回味的过去、值得庆幸的今天和值得期待的未来。
本书可用于在读硕士生、在读博士生、有志读研的本科生或其他人群参考,也可以供已毕业研究生、研究生导师和研究生管理层参考,对科研机构和企业研发人员也有一定的参考价值。
(本文编辑:刘四旦)

一起阅读科学!
科学出版社│微信ID:sciencepress-cspm
专业品质 学术价值
原创好读 科学品位
科学出版社 视频号
硬核有料 视听科学
传播科学,欢迎您点亮★星标,点赞、在看▼


