《石羊河流域荒漠植被研究》作者团队,是一批长期致力于荒漠化防治与荒漠植被研究的科技工作者。该书是在大量实地调查与长期工作积累的基础上,整合相关数据资料及已有文献资源编撰而成。该书内容丰富、图文并茂、论述系统,对石羊河流域荒漠植被类型、组成及演变开展了系统研究,查明了荒漠区植物区系及其分布特征,划分了植被类型,绘制了植被类型分布图,编写了流域荒漠植物名录,分析了典型荒漠群落的演替过程及生存现状,调查掌握了区域关键生态环境要素的时空特征及变化规律,解析了环境要素与荒漠植被间的内联关系,是一部具有重要科学价值、科普作用和实践指导意义的专业书籍。
该书出版之际恰逢我国荒漠化防治工作进入新的历史时期。书中全面丰富的植被本底信息资料,对典型荒漠植被动态演变规律及其驱动机制的深度分析,以及提出的荒漠植被保护和修复系统性对策与技术措施,可为当前正在实施的“三北”工程河西走廊—塔克拉玛干沙漠边缘阻击战等生态工程提供理论依据和技术支撑。同时,对荒漠植被的介绍和宣传,可以让更多人了解荒漠生态系统的脆弱性和重要性,有助于提高公众生态意识及生态保护的参与度。
卢 琦
中国林业科学研究院首席科学家
“三北”工程研究院院长
2025年9月
-
第一章是石羊河流域自然环境及其变化,对石羊河流域的地理位置、地形地貌、气候、水文水资源、土壤等进行了概述,分析了流域自然环境要素变化特征及沙化土地分布与动态变化特征。 -
第二章是石羊河流域荒漠植物,在多年野外科学考察的基础上,对流域荒漠植物区系、生活型、物候进行分析,并对荒漠植物资源进行分类描述。 -
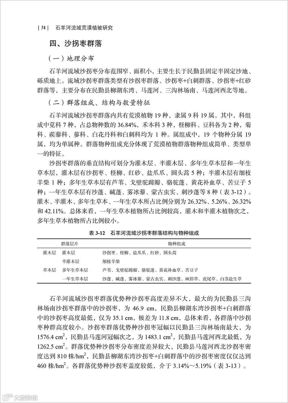
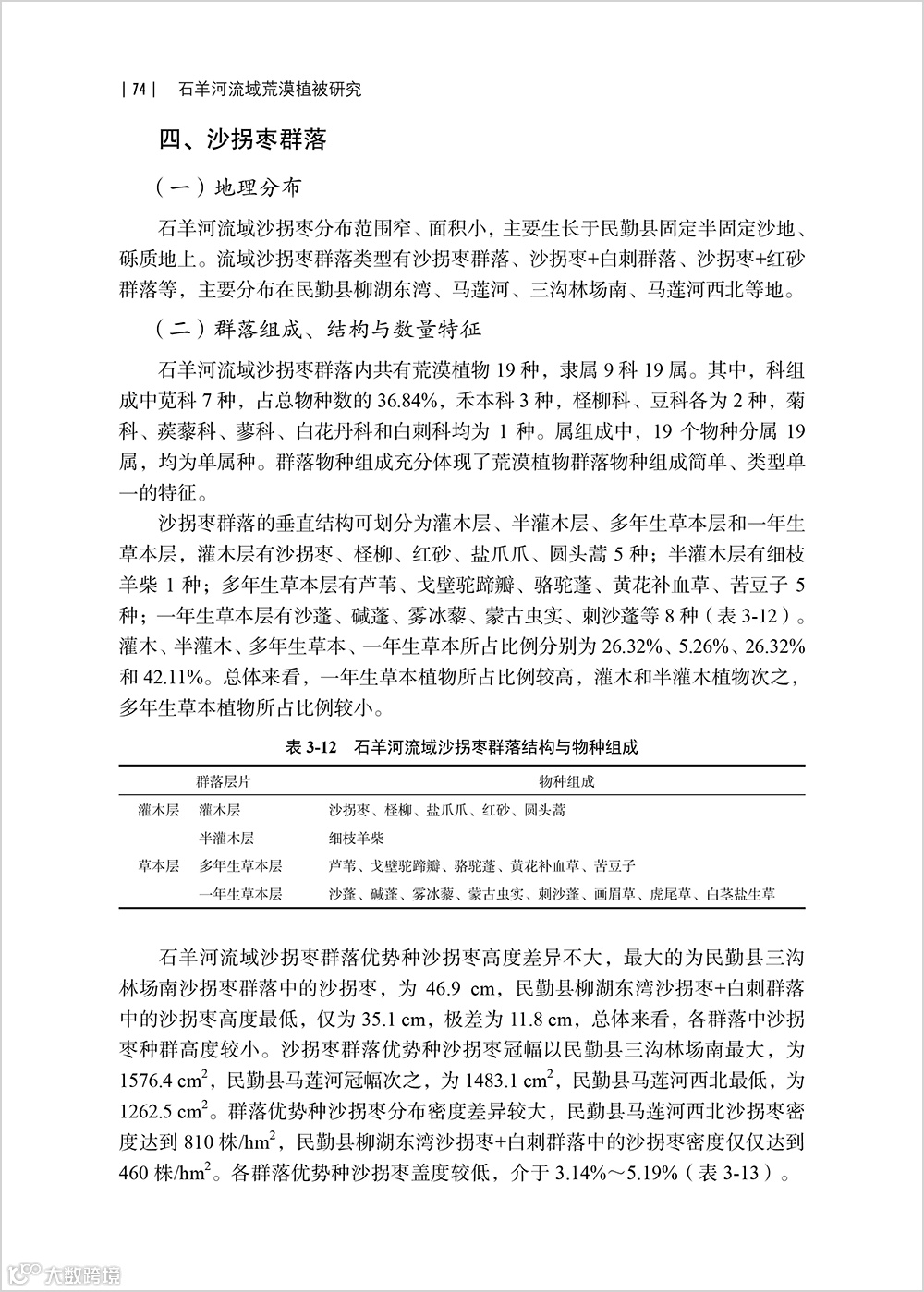
第三章是石羊河流域荒漠植被类型、分布及特征,以《中国植被》分类系统为标准,划分了石羊河流域荒漠植被类型,分析了荒漠植被分布及植被与环境因子的关系,并对典型荒漠植物群落分布、组成及数量特征进行了论述。 -
第四章是石羊河流域荒漠植被变化及其驱动机制,分析了石羊河流域荒漠植被综合生态质量时空变化特征,摸清了流域典型荒漠植被动态变化特征及演替过程,并以天然黑沙蒿群落和人工梭梭林演替为例,揭示了石羊河流域典型荒漠植被演替驱动机制。 -
第五章是石羊河流域荒漠植被保护与修复,论述了典型荒漠植物保护繁育技术及常见荒漠植物资源开发利用途径,分析评价了天然荒漠植被封禁保护的成效,提出了荒漠植被修复技术与模式。
专业品质 学术价值
原创好读 科学品位
一起阅读科学

