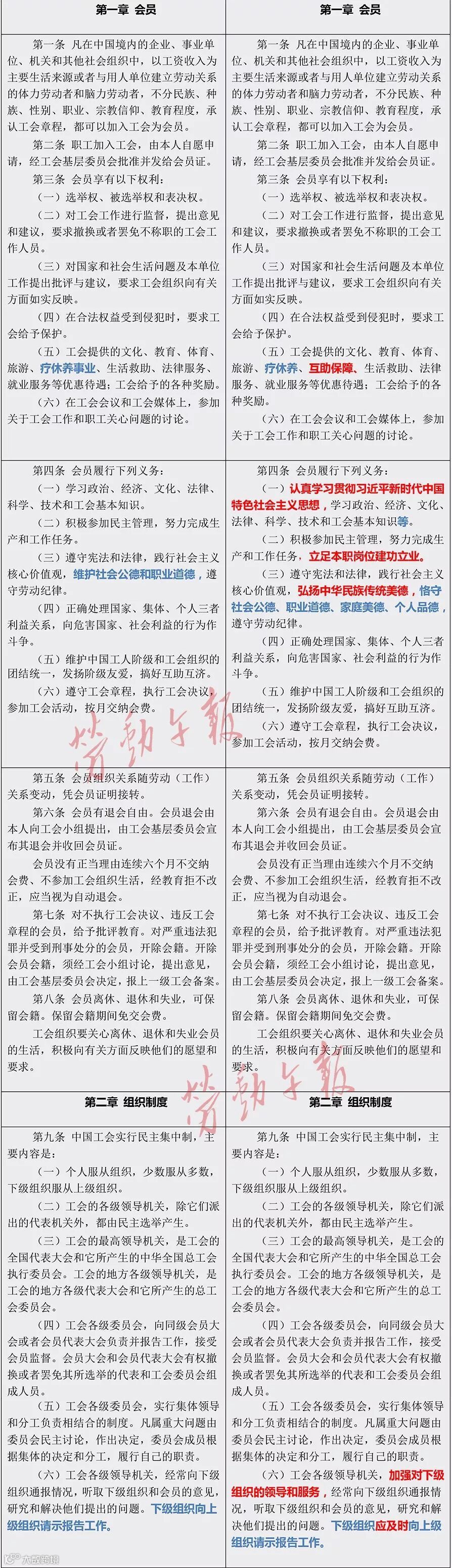
10月26日,中国工会第十七次全国代表大会审议并一致通过中华全国总工会第十六届执行委员会提出的《中国工会章程(修正案)》。小午特对新旧版《中国工会章程》进行了对比,标出了此次修改之处,以方便广大工会干部和职工群众对比学习。
注:红色字体表示新增内容;蓝色字体表示修改内容。








不忘初心、牢记使命!
破冰高质量发展、奋力实现百亿桥梁!
图文来源:劳动午报
推荐订阅
六局影响力
ID:cscec-6b
中建六局官方微信平台
中建桥梁
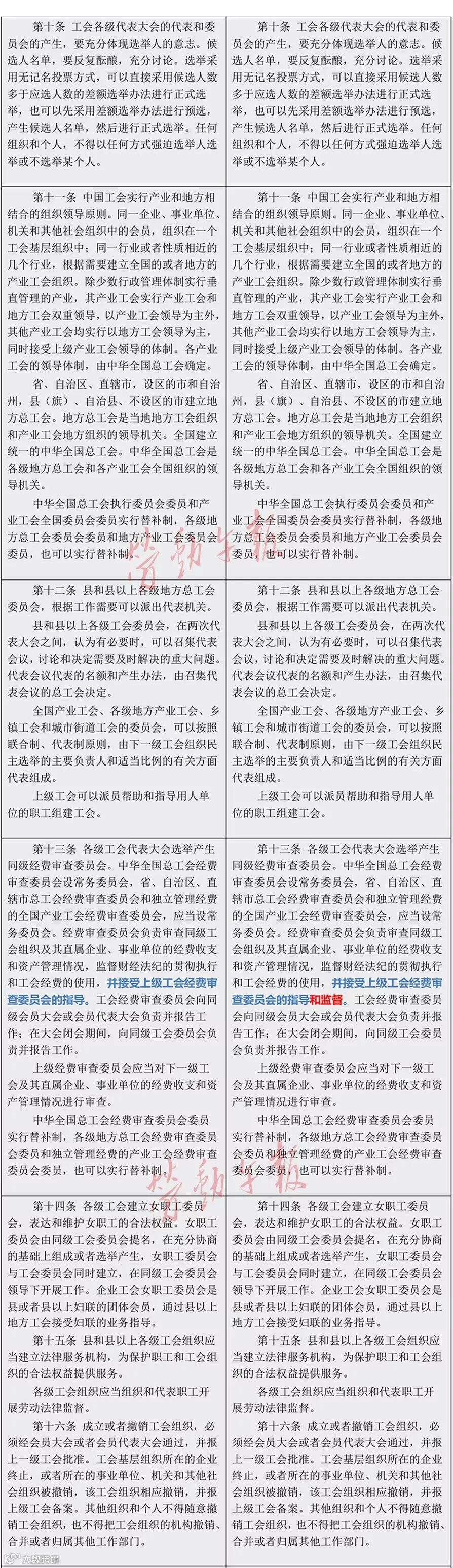
10月26日,中国工会第十七次全国代表大会审议并一致通过中华全国总工会第十六届执行委员会提出的《中国工会章程(修正案)》。小午特对新旧版《中国工会章程》进行了对比,标出了此次修改之处,以方便广大工会干部和职工群众对比学习。
注:红色字体表示新增内容;蓝色字体表示修改内容。








不忘初心、牢记使命!
破冰高质量发展、奋力实现百亿桥梁!
图文来源:劳动午报
推荐订阅
六局影响力
ID:cscec-6b
中建六局官方微信平台