基层工会的重大事项是怎样决策的?
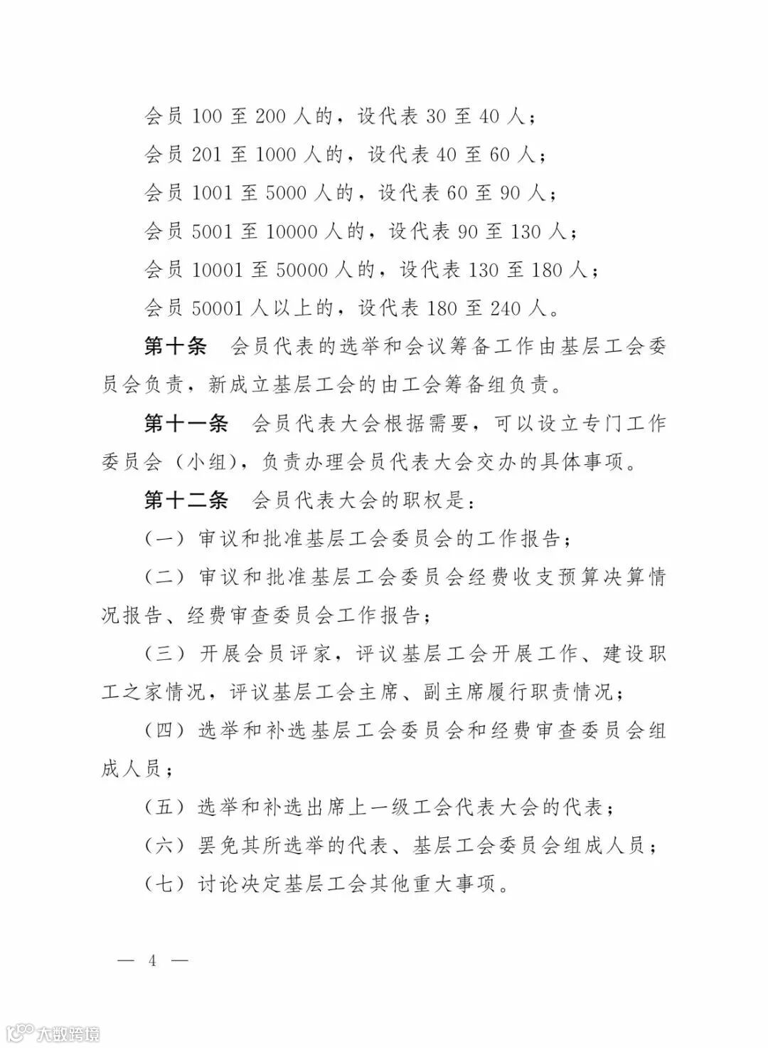
基层工会会员代表大会有何职权?
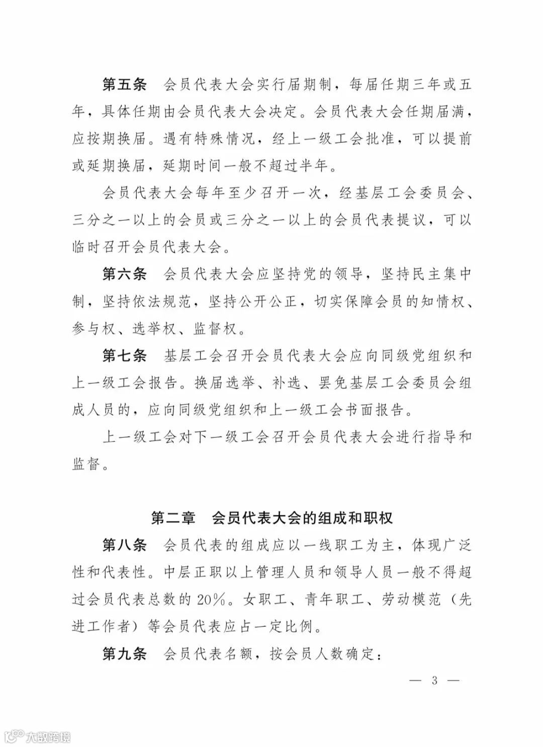
大会的届期为几年?
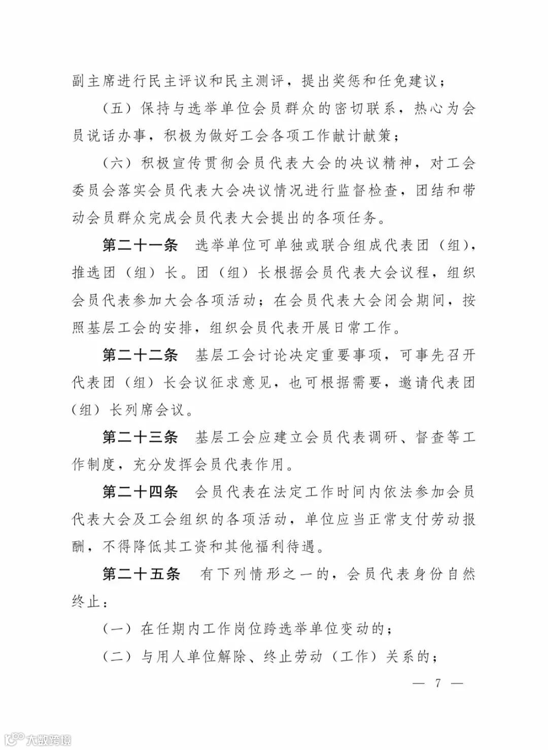
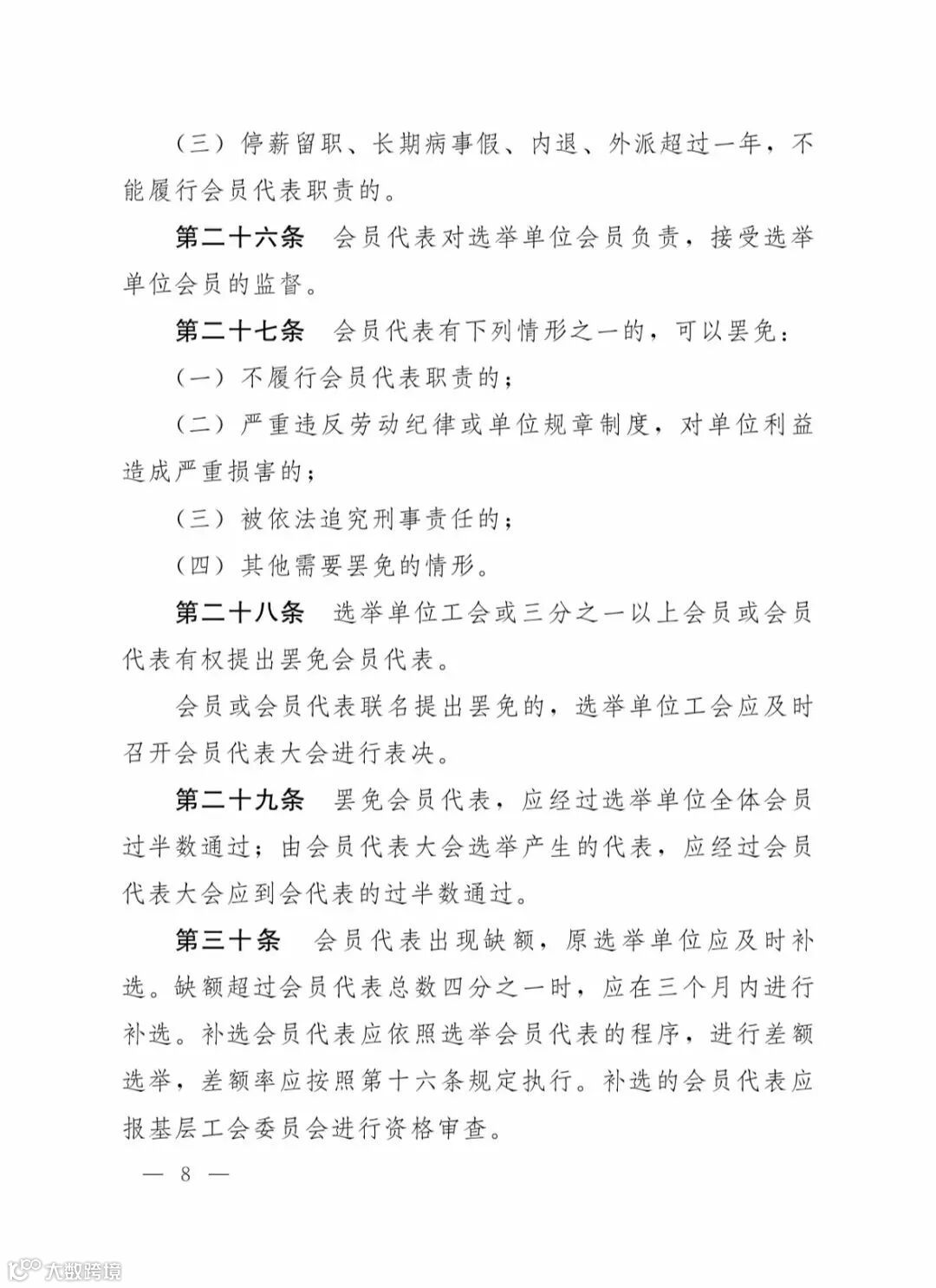
会员代表是怎么选出来的?
作为一名工会会员
这些问题你都了解吗?
2019年初,中华全国总工会颁布了《基层工会会员代表大会条例》(以下简称“《条例》”)。1992年4月14日中华全国总工会办公厅印发的《关于基层工会会员代表大会代表实行常任制的若干暂行规定》(以下简称“《暂行规定》”)同时废止。与《暂行规定》相比,《条例》在结构与内容上均进行了较大幅度的调整。
条例全文如下:
《条例》相对于《暂行规定》
有哪些亮点和变化?
↓↓↓
1
主要条款修改内容对比
2
九大亮点



来源:山西工人报、八闽工会人













