按照集团2020年度科技工作会议要求,坚决贯彻创新驱动发展战略,初步形成行业领先、运行高效、具有中建特色的科技创新体系。在国家研发平台建设和重大科研方面取得突破;持续提升研发经费投入强度;加强高端科技人才培育和科技创新人才梯队建设;不断提高科技创新产业化水平。
——周乃翔在中建集团2020年度“六个专项行动”启动会议暨深化中央巡视整改专项行动推进会议上的讲话
为深入贯彻落实中建集团、工程局及公司党委关于落实“六个专项行动”的工作部署要求,中建桥梁公司纪委聚焦监督职责,抓牢“五紧盯五强化”监督,推动科技创新专项行动走深走实。
01
紧盯体系建设,强化组织监督
为切实加强组织领导和统筹协调作用,公司第一时间成立了“六个专项行动”领导机构和科技创新专项行动工作机构,明确了工作目标、工作机制,对各专项行动层层进行实化、细化、量化,并逐级分解落实到各个责任岗位和责任人,建立起纵向到底、横向到边、责任清晰且衔接紧密的落实责任体系。
公司纪委第一时间成立了“六个专项行动”督导办公室,由纪委书记亲自“挂帅”担任主任。督导办公室在公司“六个专项行动”领导小组领导下开展工作,负责“六个专项行动”的实施监督与效果评价。
02
紧盯方案清单,强化监督精度
“工作方案+工作清单”督导
为坚定“进中固稳、着力提升”工作总基调,以改革创新为动力,持续推进中建桥梁高质量发展,确保科技创新专项行动有力推进,督导办公室督促牵头部门及时制定印发《中建桥梁有限公司科技创新专项行动工作方案》及《中建桥梁有限公司科技创新专项行动工作清单》,明确主要目标、重要任务、工作安排、完成时间、责任人等内容,保障科技创新专项行动稳步开展。
“总体+专业”监督清单督导
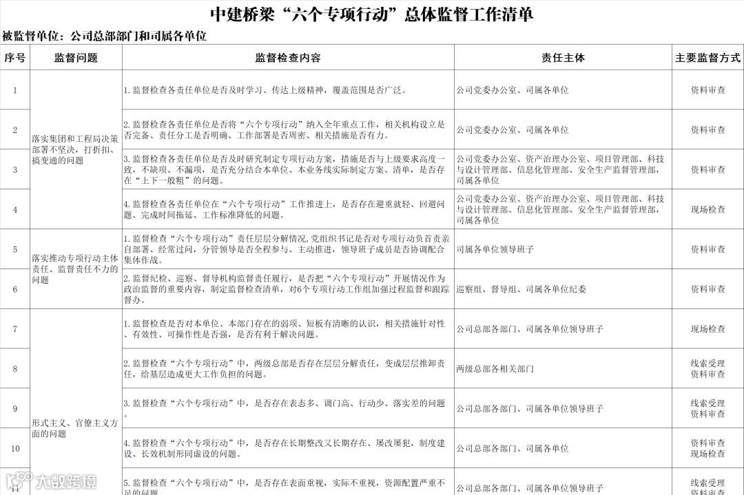
为提升监督效果,聚焦重点、精准监督,公司纪委把“六个专项行动”列入《中建桥梁2020年纪检监督工作要点》,作为年度纪检监督重点工作之一,并制定了总体监督工作清单,明确监督问题、监督检查内容、责任主体和主要检查方式,从严从实深入开展监督,有力有效推动专项行动。
督导办公室依据科技创新专项行动方案和工作清单,制定专项行动监督工作清单(专业),围绕5个重点监督事项、14条监督工作措施,明确监督责任部门、监督责任人、完成时间要求以及监督方式,精准有力开展督导检查,推动业务部门工作落实。
03
紧盯行动落实,强化过程监督
“三个会议”督导
公司定期召开“六个专项行动”推进会,全面传达、落实中建集团和工程局工作要求,重申“六个专项行动”的重要意义,积极寻弱项、找不足,安排部署下一阶段的整改措施和行动布局。会上,公司纪委书记、“六个专项行动”督导办公室主任通报科技创新专项行动推进情况,全面梳理和总结专项行动的工作经验与不足。
督导办公室督促牵头部门召开科技创新专项行动专题推进会,并开展“旁站式”监督。会上,分管领导多次宣贯工程局有关会议精神,听取工作汇报,研究部署下阶段工作,推动科技创新专项行动扎实开展。
公司纪委7次组织召开“六个专项行动”推进督导专题会,听取科技创新专项行动工作完成情况汇报,针对遇到的问题及时给出建议,并对下一步工作提出具体要求,紧盯目标,强化责任,确保按照时间节点完成目标任务。
“一对一”逐条措施督导
针对工程局督导办每月发布的督导情况通报中涉及科技创新专项行动的具体问题,公司督导办及时整理当前仍未完工作措施,并联合整改办进行“一对一”督导。会上,督导办逐条分析措施,对能提前完成而仍未完成的措施进行督促,对“难啃的硬骨头”进行研讨,确保措施完成质量和数量始终走在前列。
“线上+线下”督导
督导办公室建立线上线下两条监督“防线”,即线上沟通、线下检查。线上,对周工作小结内容不完整、部分佐证材料不详实等问题进行有效沟通,并要求补充完善;线下,加大督导检查力度,查验相关资料,确保完成进度真实有效。
04
紧盯整改约谈,强化追责问责
针对科技创新专项行动工作组前期部分工作措施完成率较低、召开专项行动推进会议不及时等问题,督导办公室及时向公司纪委反馈,公司纪委运用“第一种形态”处理1人次,倒逼业务部门履职尽责。
05
紧盯科技创新,强化成果监督
督导办公室坚持结果导向,聚焦科技创新专项行动具体目标,严督实导,从“完善制度体系”“科技创新平台建设”“科技人才队伍建设”“分公司(事业部)科技创新评价考核”“科技成果转化与推广”五个方面,推动科技创新专项行动取得预期效果。
推动完善制度体系
督导办公室对照监督工作清单,督促牵头部门制定并印发制度1项,不断完善公司科技创新体制和机制,逐步形成行业领先、运行高效、独具中建桥梁特色的科技创新体系。
强化科技创新平台建设
公司成立了中建桥梁有限公司技术中心和中建桥梁智库专家组,针对影响行业发展的重要领域、关键技术及重大有影响力项目,进行科技攻关、成果集成和转化;持续加强公司在施项目与高校、科研院所横向协同,不断整合和高效利用多方资源,实现共赢。
加强科技人才队伍建设
持续推动科技创新人才梯队建设发展,分公司(事业部)、项目技术负责人逐步选强配齐,梯队后备人才逐步完善,保障科技人员队伍健康稳定发展。监督牵头部门梳理分公司(事业部)及项目总工程师履职情况,全力选强配齐分公司(事业部)和项目技术负责人、技术工程师等岗位人员;加大成熟科技人才引进力度,截至目前已引进14人,为人才建设打下基础。
开展科技创新评价考核
下达年度分公司(事业部)科技考核评价指标,从基础技术管理、科技管理等五个方面对分公司(事业部)开展系统考核评价,考核结果作为对各分公司(事业部)技术负责人年度考核的依据;结合企业实际情况,联合企划部将关键科技考核指标纳入分公司(事业部)年度经营业绩考核,提高科技指标加分权重。
推动科技成果转化与推广
督导办公室对照监督工作清单,督促牵头部门组织申报工程局科学技术奖和集团公司科学技术奖,其中,《长江上游铁路高边坡无封底E型钢混组合围堰技术创新》等3项成果获工程局科学技术奖一等奖,《国道310南移项目公路综合施工技术》等5项成果获工程局科学技术奖二等奖,另有3项成果获工程局科学技术奖三等奖。
经科技鉴定,《复杂海洋环境海上大型互通钢箱梁吊装及顶推施工技术》成果达到国际先进水平;经天津市建筑业协会评价,《海外高环保要求地区全装配式长线桥梁高效建造综合技术》达到国际领先水平;“文莱淡布隆跨海大桥CC4标段科技推广示范工程”通过中建集团科技示范工程验收。
依托福建龙岩大桥、苏州春申湖二桥等一批独具特色的项目,充分挖掘关键创新施工技术,深挖世界首创水平“二次转体”、调坡顶升原桥改造等一系列创新施工技术,并做好成果总结。
中建桥梁公司纪委将继续立足监督主责主业,将督导检查作为促进工作落实的重要保障,将问责问效作为倒逼履职尽责的重要手段,真督实导,推动科技创新专项行动扎实开展,为企业高质量发展保驾护航。
图文来源:纪检监督工作部
责任编辑:朱泽、李灵韵

