4月来了,除了清明节的算薪可能会让部分HR挠头,还有这些新规,HR也得知道,不然很影响日常工作哦~
01
全国性新规
1
4月1日起,这种情况免征增值税、暂停预缴增值税
财政部、税务总局联合印发《关于对增值税小规模纳税人免征增值税的公告》。《公告》提出,自2022年4月1日至2022年12月31日,增值税小规模纳税人适用3%征收率的应税销售收入,免征增值税;适用3%预征率的预缴增值税项目,暂停预缴增值税。
2
加大增值税期末留抵退税政策实施力度
3
关于设立3岁以下婴幼儿照护个人所得税专项附加扣除
该规定从2022年1月1日起执行,所以1—3月的个税,也是可以抵扣的。政策内容和相关问题解答,想了解的伙伴可以查阅下面这篇文章:
02
各地区域性政策
1
闽、湘、渝、川,上调月最低工资标准
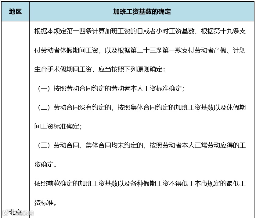
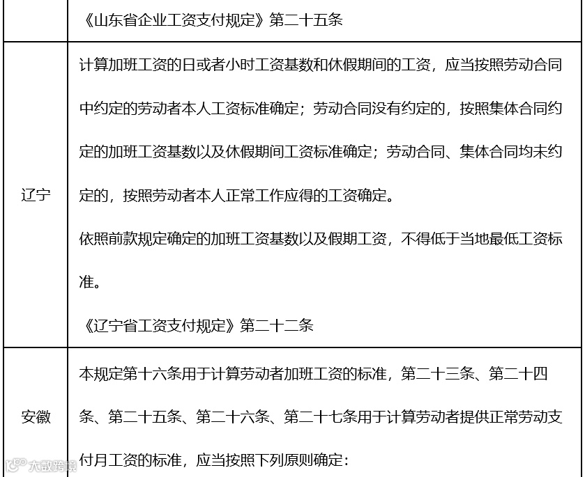
之前发文的时候,有HR伙伴反映想了解,加班工资的计算基数,是以最低工资为准,还是以实发工资为准,这里也给大家附上一些主要城市的规定。
2
北京:社保对账单出炉
凡在2021年内参加了社会保险、且有1个月(含)以上正常缴费记录的人员,4月起即可查询电子版《2021年度北京市社会保险个人缴费信息对账单》。
参保人在获得电子版对账单后,请核对2021年度个人缴费情况是否与本人实际情况相符。需要核对的项目主要有个人参保信息、申报的月缴费工资、各项社会保险月缴费基数及缴费金额等。
3
北京:居民均可办理参保缴费手续
符合条件的参保人从今年4月1日起,到今年12月10日,均可以办理参保缴费手续。

点击可查看大图
4
海南:发布《海南省工伤保险基金统收统支实施方案》
5
广东:开展工伤保险异地就医经办管理服务
政策原文:
6
上海:明确镇保人员养老保险待遇
7
贵州:扩大结核病医保报销范围
8
山西省门诊慢特病病种统一为45种
9
天津发布就业困难人员认定办法
日前,天津市人社局印发《天津市就业困难人员认定办法》的通知,对就业困难人员认定范围、认定程序、退出机制等进行了明确。
企业招聘就业困难人员,是有一定补贴的,所以这个认定办法,也关系到企业补贴。
政策原文:http://hrss.tj.gov.cn/zhengwugongkai/zhengcezhinan/zxwjnew/202203/t20220301_5816802.html
素材来源 | 51社保
关于我们
中国广州人力资源服务产业园(广州开发区海外高层次人才服务园区)发挥“广州改革开放的前沿地、实体经济的主战场、科技创新的主引擎、人才集聚的主阵地”优势,以“立足广州、联动港澳、面向世界,打造粤港澳大湾区高端人力资源服务产业新标杆和最优营商环境新平台”为定位,打造广州人力资源服务产业高质量发展集聚区,建设粤港澳大湾区人才高地和人力资源服务产业核心门户。园区位于广州市黄埔区科学城,紧邻区政府、地铁,地理位置优越、周边配套完善,总建筑面积1.35万m²,涵盖一站式政务服务、就业和创业指导、人才访聘、咨询、交流、培训等核心功能。
园区招商:
周经理:18620839949(微信同号)
潘经理:13560381909(微信同号)
产业园运营服务中心热线:020-31600320
地址:广州市黄埔区新阳东路欣兰三街2号

