
含编内!
福州多个区县招聘教师
招聘速览
▲鼓楼区属学校招考教师17名
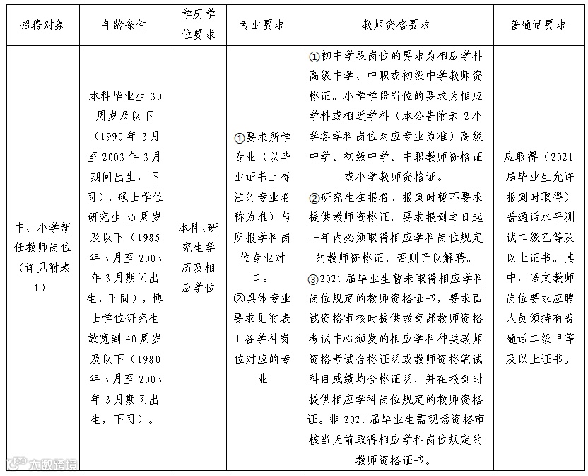
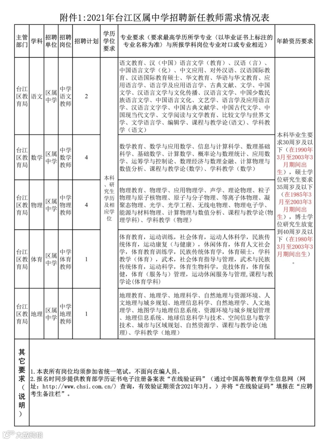
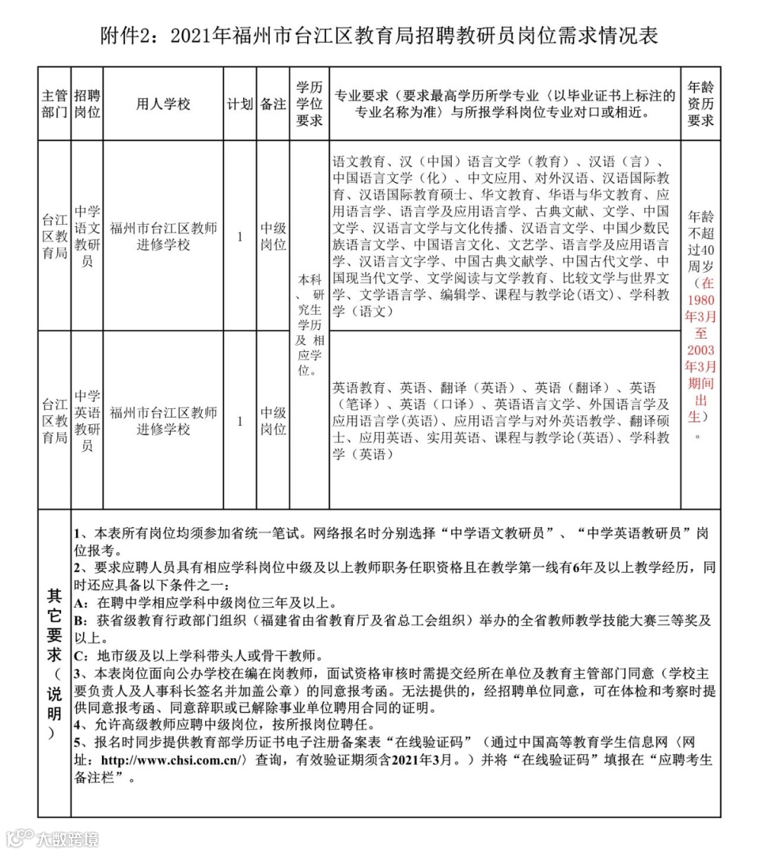
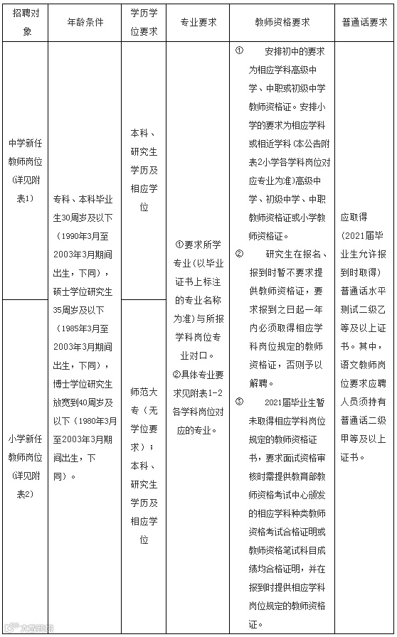
▲台江区属学校招考教师14名
▲仓山区属学校招考教师38名
▲晋安区属学校招考教师34名
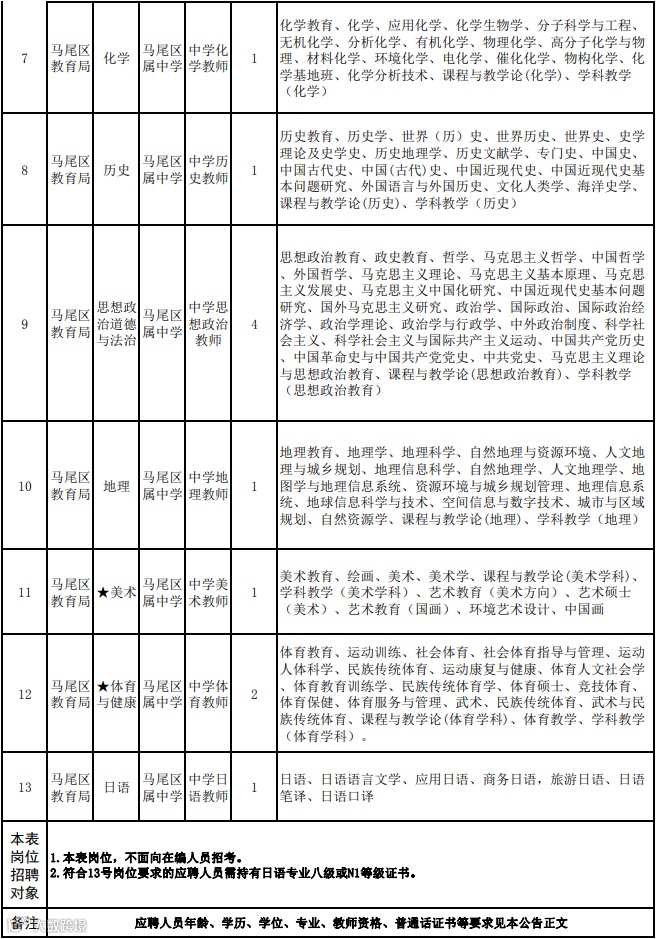
▲马尾区属学校招考教师50名
▲长乐区面向部属公费师范生及研究生公开招聘编制内教师21名
▲长乐区属学校招考教师600名
▲福清市招聘新任教师517名
▲闽侯县招聘待入编教师200名
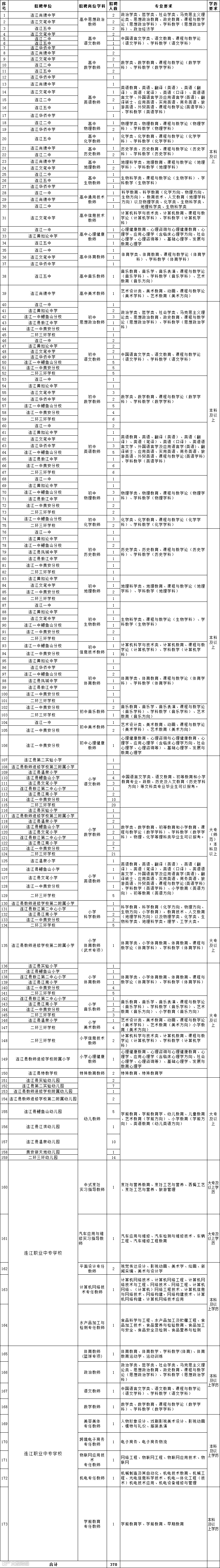
▲连江县招聘教师370名
▲闽清县招聘教师108名
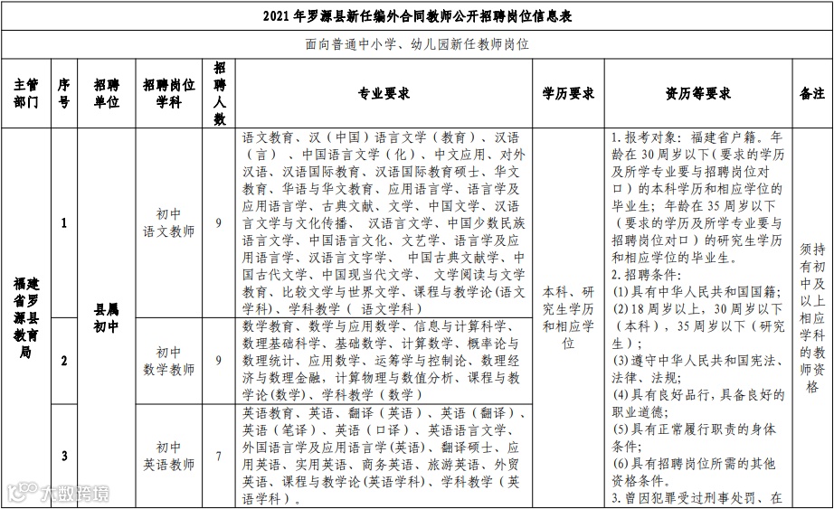
▲罗源县招聘教师159名
▲永泰县招聘教师74名


识别下方二维码
即可查看具体公告



识别下方二维码
即可查看具体公告




识别下方二维码
即可查看具体公告



识别下方二维码
即可查看具体公告







识别下方二维码
即可查看具体公告

为进一步做好教师招聘工作,吸纳引进更多的优秀师资人才来航任教,2021年长乐区教育局面向部属公费师范生及研究生公开招聘编制内教师21名。


符合报考条件的人员可于2021年3月29日8:30-4月10日17:00登录网址http://cljszpbm.mikecrm.com/s24ca5G进行报名,如实填报报名信息。报考者只能选择一个岗位进行报名。报名时,报考者提交的报考信息应当真实、准确,提供虚假报考信息的,一经查实,即取消报考资格。
1.本次招聘的毕业生为事业单位编制内教师。
2.教育部直属高校公费师范毕业生,服务期内前五年给予30万元生活津贴(分五年发放,经年度考核合格后,第二年度发放上一年度生活津贴,下同)和一次性给予20万元购房补贴(购房时发放,补贴不高于实际购房金额;购房补贴只能用于购买长乐区的商品住房,服务期内不得上市交易,下同)。
3.普通全日制研究生,服务期内前五年给予15万元生活津贴和一次性给予10万元购房补贴。
4.对学校无法提供宿舍的长乐区以外生源教师每人每月给予1000元住房补贴,时间5年(已享受购房补贴的不再重复享受住房补贴)。
5.对聘用到长乐区乡镇及以下农村学校任教的研究生,实行高校毕业生学费代偿制度,按每人每年5000元计算,逐年退还学费,连续退费4年。
以上政策待遇,在聘用合同存续期间予以享受,聘用合同解除之后不再享受。
识别下方二维码
即可查看具体公告
















识别下方二维码
即可查看具体公告



识别下方二维码
即可查看具体公告
(编内新任教师)

(校聘合同教师)




识别下方二维码
即可查看具体公告


识别下方二维码
即可查看具体公告


识别下方二维码
即可查看具体公告










识别下方二维码
即可查看具体公告


识别下方二维码
即可查看具体公告

除特殊说明外
本文中其他岗位均在
福建省教育考试院网站进行报名
报名时间为3月21日-3月27日
点击文末“阅读原文”
即可进入报名链接

这么多优质岗位
有你想去的吗?
转发告诉身边人!
综合福建省教育考试院、各有关区县政府网站
主办:福州市人才发展集团有限公司
运营:福州日报社新媒体中心
编辑:林学晨
往期推荐

觉得好看,你就点
↓↓↓

