
2021年第一季度全国招聘大于求职
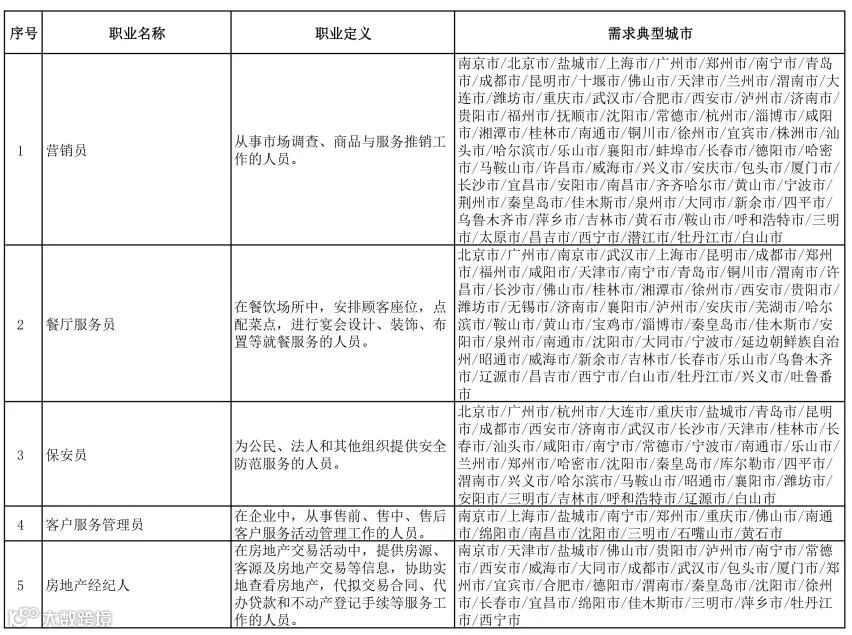
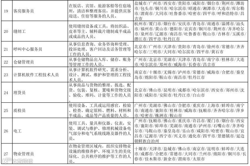
“最缺工”的100个职业是哪些?
哪些城市最缺这些人才?
……
快来看看
“2021年第一季度
全国招聘大于求职“最缺工”的
100个职业排行”
与2020年第四季度相比
本期“排行”有哪些特点?
01
招聘需求和求职人数环比均明显上升,一季度人力资源市场活跃度明显增强,供求关系整体仍旧偏紧
从“最缺工”的100个职业看,招聘需求人数从四季度的141.8万人增加到166.5万人(增长17.42%);求职人数从四季度的48.9万人增加到60.9万人(增长24.54%);缺口数从四季度92.9万人上升到105.5万人(上升13.56%),首次突破100万人关口,居本排行发布以来的历史最高位;总体求人倍率(招聘需求人数与求职人数的比值)虽从去年四季度2.90下降至2.73(下降5.86%),但市场总体供求关系仍偏紧。
02
制造业人才需求继续保持旺盛势头
新进排行29个职业中,有20个与制造业直接相关,占比69.0%。其中与汽车生产、芯片制造等相关的职业需求明显上升,如“汽车生产线操作工”首次进入排行前十,“汽车零部件再制造工”“电池制造工”“印制电路制作工”“半导体芯片制造工”等职业新进排行。
03
服务业不同类别职业需求有升有降
生活服务类职业需求有所缓解,“保育员”“婴幼儿发展引导员”“养老护理员”等排位下降;与餐饮、旅游等相关的消费类职业需求加大,“中式烹调师”“客房服务员”“前厅服务员”“餐厅服务员”等职业排位上升。
此外,排行“前十”职业略有变化,本期“快递员”“汽车生产线操作工”“包装工”进入前十,“商品营业员”“车工”“焊工”退出前十。
来源:人力资源和社会保障部
主办:福州市人才发展集团有限公司
运营:福州日报社新媒体中心
编辑:林学晨
往期推荐

觉得好看,你就点
↓↓↓

