市教育局、鼓楼区教育局
近日发布招聘公告
详情如下
福州市教育局、市体育局、
市妇联、团市委直属学校

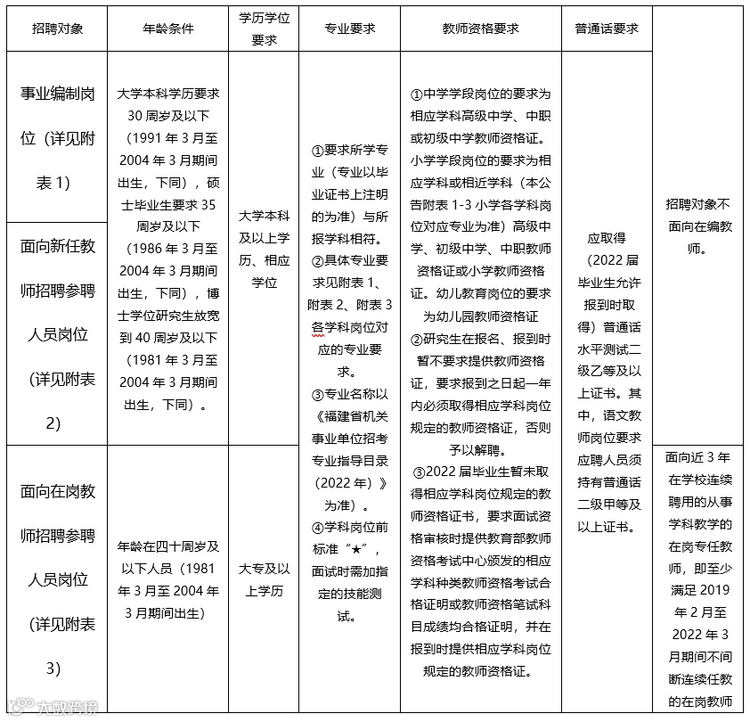
招聘岗位计划表
(上下滑动,戳图可放大查看)









报名方式
(一)报名时间
3月25日8:00至3月31日17:30,网络报名系统关闭后不再受理报名。
(二)报名网址
考生通过福建省教育考试院官网(www.eeafj.cn)报名。
(三)报名要求
1.每人限报1个岗位志愿。
2.网络报名时须如实填写个人信息。学历信息自大专起填写,专业名称应与毕业证书上的专业名称一致,教师资格种类及任教学科名称应与教师资格证上的名称一致。
报考条件
政策咨询电话
鼓楼区教育局
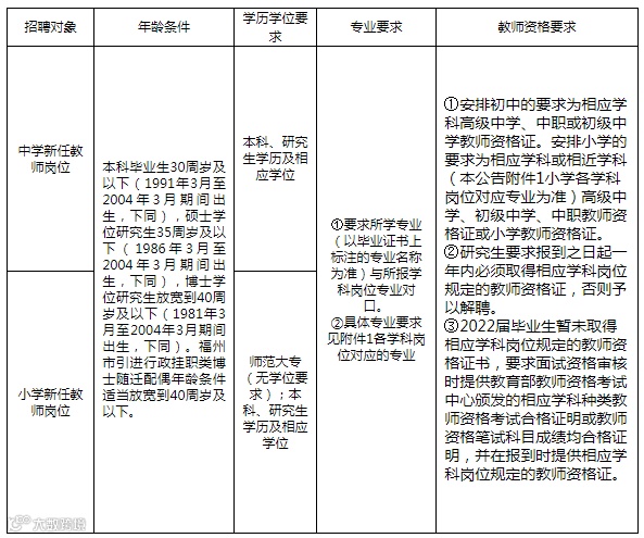
应聘具体条件
(上下滑动,戳图可放大查看)




报名方式
本次公开招考教师报名笔试统一由应聘人员通过福建省教育考试院官网进行报名(网址:www.eeafj.cn,数字服务大厅—教师招聘考试模块)
网络报名时间:
应聘人员须在3月25日8:00~3月31日17:30通过福建省教育考试院网站报名。网络报名系统关闭后不再受理报名。应聘人员须在规定时间内上网报名、打印准考证。
应聘人员须按本公告附表4《应聘人员须提交的有关报名材料》准备材料。尚未穷尽的个别材料,须按岗位具体条件要求提供。2022届毕业生现在学学历的毕业证、学位证、报到证、普通话证书、教师资格证等允许正式报到时提交,各岗位要求提供的其他证件、证明材料均须在面试资格审核截止日(含)前取得。
附表:应聘人员须提交的有关报名材料

本次招聘允许面向在岗教师报名的岗位,属编制内人员报考的需提供经单位主管部门同意并加盖公章的《同意报考函》;民办学校在岗教师报考,需在报名时提供经相应学校主要负责人签名并加盖公章的《同意报考函》。
政策咨询电话
仓山区教育局
招聘岗位计划表
(上下滑动,戳图可放大查看)

报名方式
报考条件
政策咨询电话
仓山区教育局:0591-83322502
高新区教育局和卫生健康局
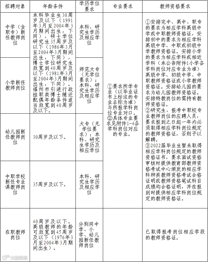
招聘岗位计划表
(上下滑动,戳图可放大查看)



报名方式
(一)报名时间
3月25日8:00至3月31日17:30,网络报名系统关闭后不再受理报名。
(二)报名网址
考生通过福建省教育考试院官网(www.eeafj.cn)报名。
(三)报名要求
1.每人限报1个岗位志愿。
2.网络报名时须如实填写个人信息。学历信息自大专起填写,专业名称应与毕业证书上的专业名称一致,教师资格种类及任教学科名称应与教师资格证上的名称一致。
报考条件
政策咨询电话
来源:福州日报微信、福州市教育局网站等
主办:福州市人才发展集团有限公司
运营:福州新闻网
编辑:王婧
往期推荐

觉得好看,你就点
↓↓↓


