@人才们注意!
鼓楼区、台江区高层次人才
评定工作正在进行中
鼓楼区



享受哪些政策?
攻略在这儿,快码起来!
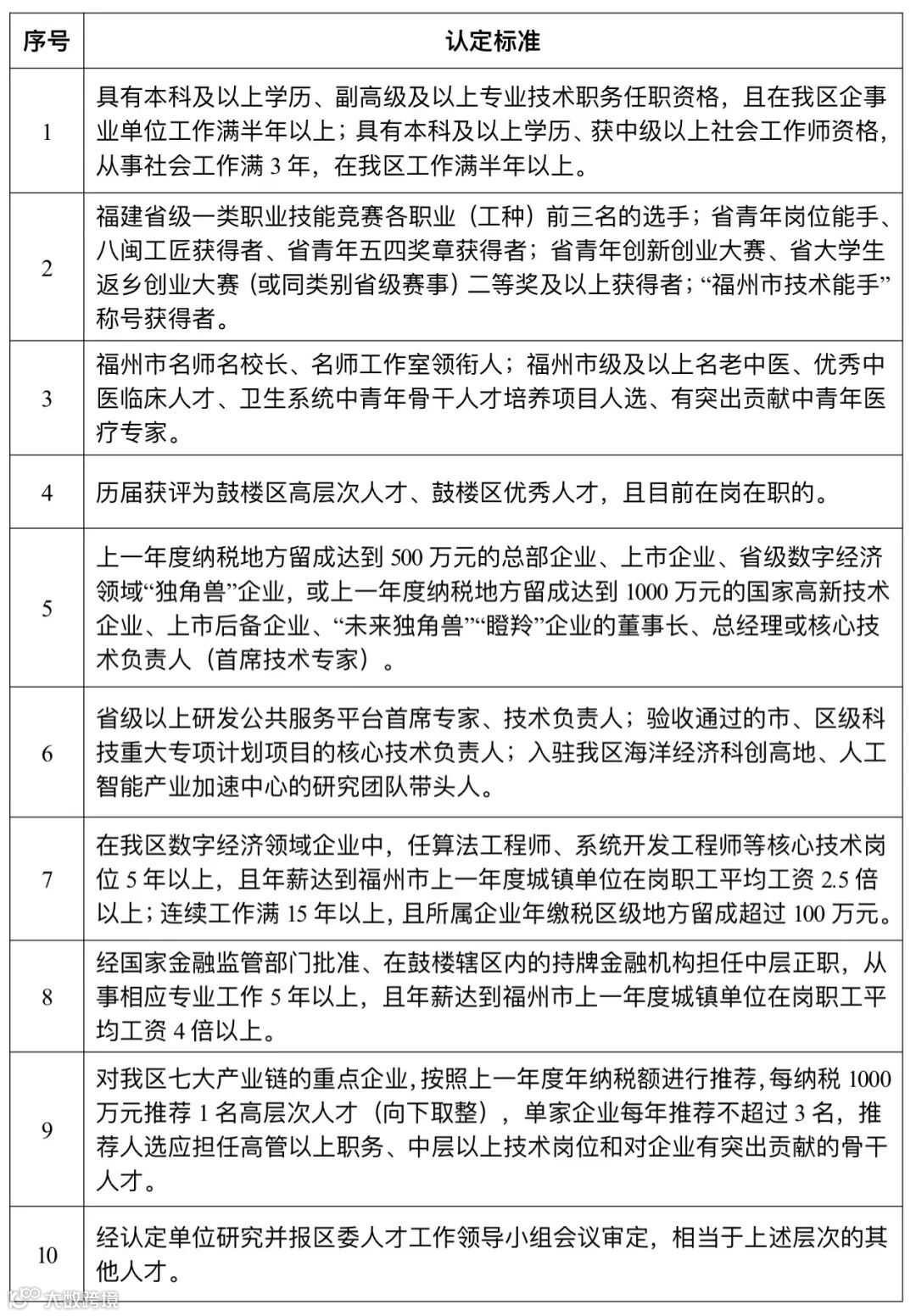
一、鼓楼区高层次G类人才认定对象有哪些呢?
二、如果已经是省、市级高层次人才了,还可认定为G类人才吗?
三、此次认定的有效期是多久?

五、人才认定的具体流程是什么?
六、人才可享受哪些政策支持?
如有疑问
请拨打所在街镇、园区人才专线
↓↓↓


台江区


01
适合对象
在台江区就业创业的全职引进人才、现有人才,不受国籍、户籍限制。引进人才(在台江区就业或创业时间不超过1年,且来台江区前在高校学习或在本区辖区以外单位工作连续3年以上的人才)、现有人才(在台江工作满1年以上的人才)均可申请认定为台江区高层次人才。公务员及参照公务员法管理的工作人员不列入认定范围。
02
申报条件
(一)基本资格条件
1.拥护中国共产党领导和中国特色社会主义制度,遵守中华人民共和国宪法和法律。
2.申请时原则上距法定退休年龄5年及以上。
3.有良好的职业道德和严谨的科研作风,个人(含曾创办企业)信用记录良好,未被列入失信联合惩戒对象,无涉黑涉恶行为。
4.在我区属用人单位(其中,企业要求企业所得税地方部分为台江区财政收入)工作,在台江缴交个人所得税或社保(含省社保)。
5.须与用人单位签订3年以上(外籍人才、境外人才为1年以上)、每年在台江工作时间不低于6个月的劳动(聘用)合同。
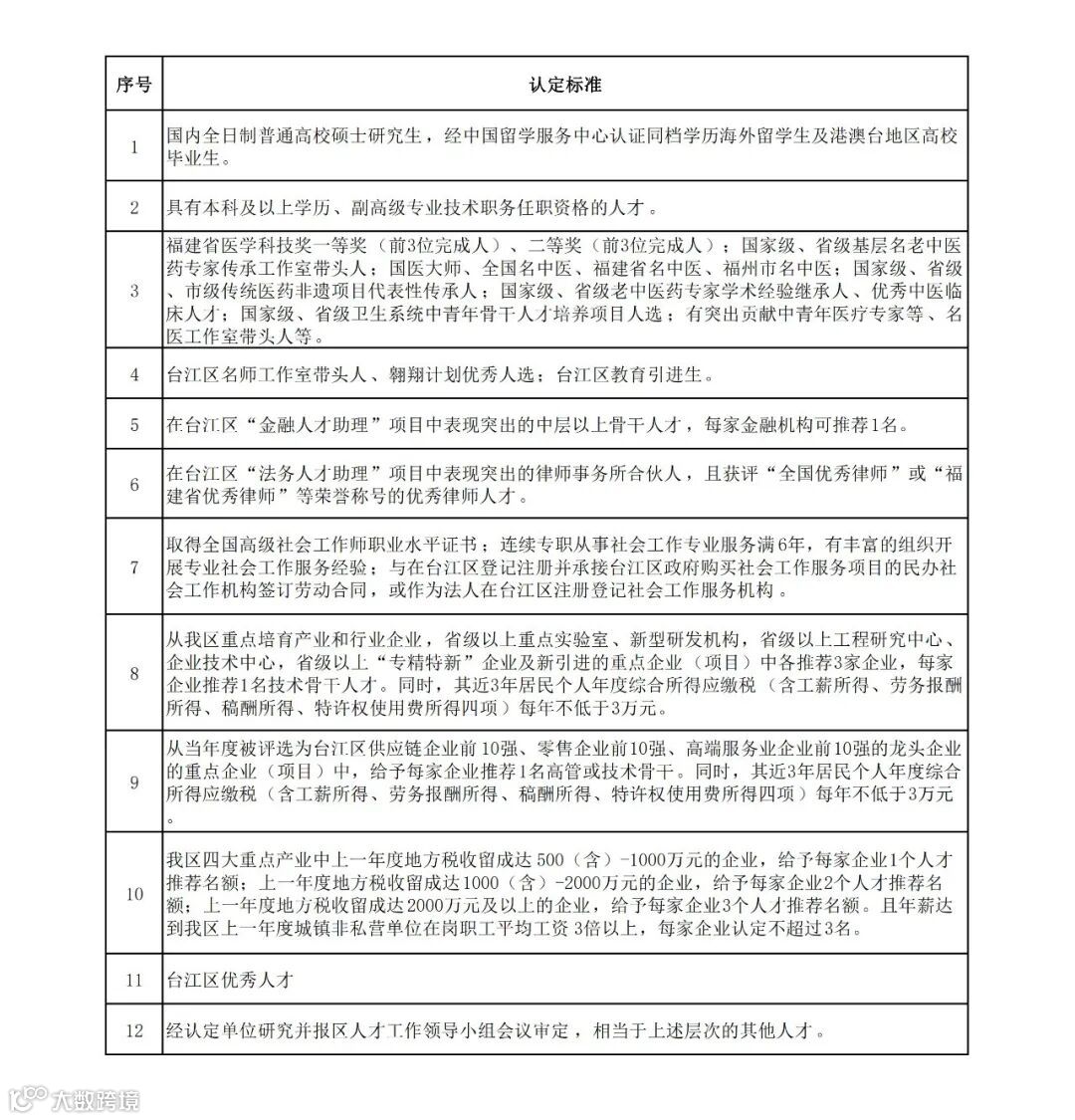
(二)G类人才还须符合下列条件之一:
03
申报流程及申报材料
申报人将申请材料提交至用人单位所属街道进行初审,材料包括:
1.台江区高层次人才认定申请表(一式三份,文末扫描二维码下载)
2.个人身份证明(身份证或者护照)
3.个人所得税纳税记录或社保明细
4.学历、学位证书复印件,学信网(教育部学历证书电子注册备案表)、教育部留学服务中心学历学位认证证书
5.劳动合同
6.职称、荣誉证书等
经审核、考察、公示、确认后无异议的,认定为台江区高层次人才
04
政策支持
1.“台江智卡”。为经认定的人才颁发“台江智卡”,持卡人可享受“台江智卡”所属层次相应待遇和支持政策。具体办法另行制定。
2.晋级奖励。台江区高层次人才晋级为省、市高层次人才的奖励2万元。
3.荣誉奖励。对已认定的区高层次人才,新取得其他认定条件的荣誉称号或业绩,给予一次性2万元奖励。依据相应条款已享受晋级奖励的,不再享受荣誉奖励。
4.配套服务
①人才子女处于义务教育和学前教育阶段的,统筹安排到区属人才主题学校就读。
②符合条件的人才可按规定申请入住人才公寓,并享受一定租金优惠。
③享受福建省人民医院绿色就医通道。
如有疑问
请拨打所在街道人才专线
期待您的加入
来源:一线台江、家在鼓楼
主办:福州市人才发展集团有限公司
运营:福州新闻网
编辑:王婧
监制:许璐 周凡 刘必泳
往期推荐
↓↓↓


