福州市教育局公开招聘教师187名
福州市教育局计划面向社会公开招聘编制内教师56名、参聘教师118名,市妇联、团市委直属学校计划面向社会公开招聘编制内教师1名、参聘教师12名,共187名。
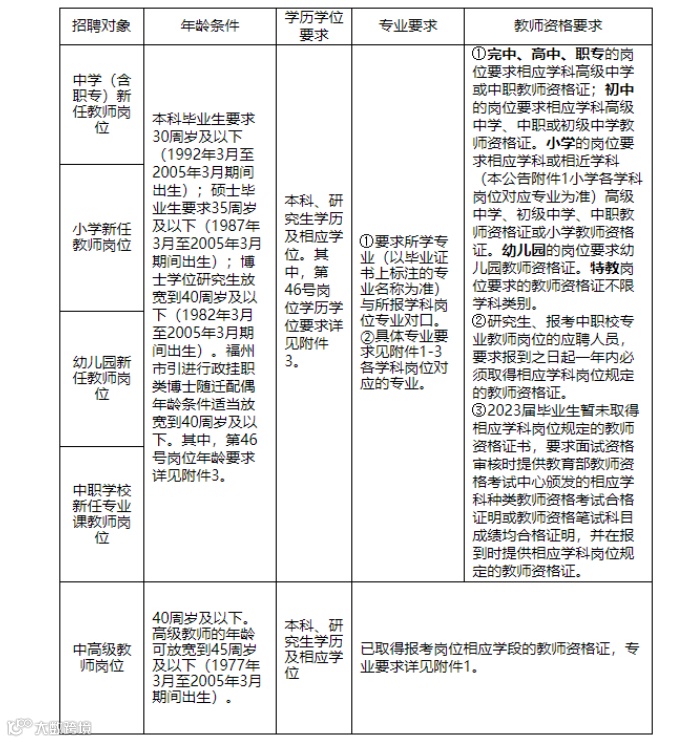
市属学校公办中学(含职专)、小学、幼儿园教师招聘岗位计划表






二、报名要求

三、报名方式
四、联系方式
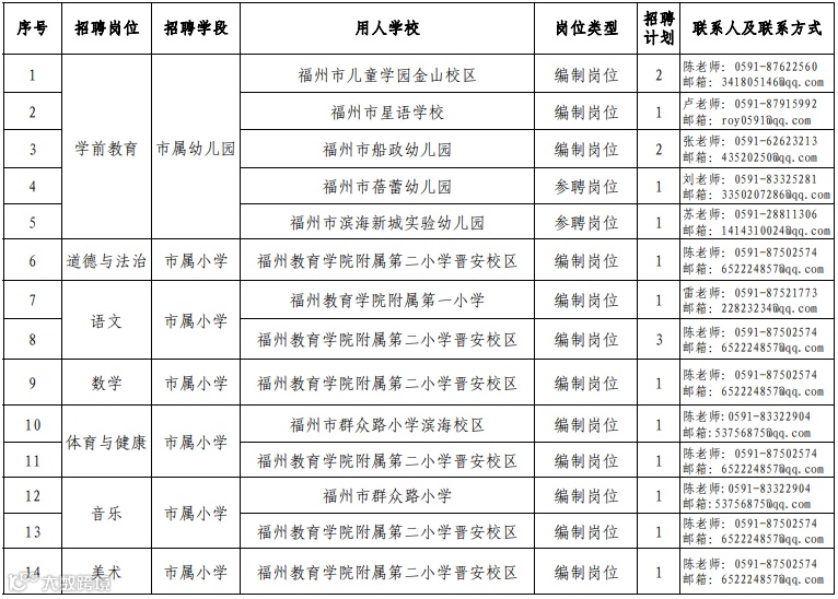
福州市教育局公开招聘小学、幼儿园教师18名


1.报名时间:4月1日—4月6日11:00。
2.报名要求:采取网络报名。符合应聘条件的人员登陆网址http://120.39.62.145:922/jszp/进行报名。网络报名系统关闭后不再受理报名。
3.报名要求:每名考生允许最多报两个岗位。
五、联系方式
政策咨询电话:0591-83376761
六、详情链接
http://jyj.fuzhou.gov.cn/zz/zwgk/tzgg_47610/202303/t20230322_4557047.htm
连江县公开招聘教师150人
连江县公开招聘教师150人!
2023年连江县计划招聘教师150名,其中职专13名、高中38名、初中48名、小学41名、幼儿园8名、特教2名。本次招聘的是编外合同教师,具体岗位及报考条件要求详见附件《2023年连江县公开招聘教师岗位信息表》。
《2023年连江县招聘教师岗位信息表》

二、信息发布
招聘公告及后续面试资格审核、面试工作、成绩公布、体检、选岗等相关事宜,在连江县人民政府门户网站→专题专栏→教育专题→政务公开→通知公告(网址:http://www.fzlj.gov.cn/xjwz/ztzl/jyzt/zwgk/tzgg/)发布,请考生及时关注,错过网络通知的时间,视为自动放弃。
三、报名方式
1.报名时间:3月25日8:00至3月31日17:30。
2.报名办法:采取网上报名的方式进行,免收报名费。具体要求如下:
(1)在公告规定时间内,应聘人员须登录福建省教育考试院官网参加网上注册报名(网址:www.eeafj.cn,数字服务大厅→教师招聘考试),报考中小学(含特教)幼儿园教师岗位的应聘人员在报名系统中选择“新任教师”模块进行报名,报考连江职业中专学校教师岗位的应聘人员在“委托模块”报名,并在确认报考前提交岗位备注(如:报考岗位:中职**教师),请应聘人员尽早报名,以免后期网络拥堵或审核不合格却错过改报时间。
(2)应聘人员要通过报名信息系统→网上报名流程,认真阅读《考生网上报名操作手册》,按要求进行网上报名。应聘人员如因提供信息不准确或有虚假行为而造成无法参加考试,或审核未通过,自行承担后果责任。
(3)每位应聘人员限报考1个岗位。
四、政策待遇
五、联系方式
政策咨询电话:0591-26230015。
政策咨询电话开通时间为报名时间内8:30至11:30,3:00至5:00。
往期推荐
觉得好看,你就点
↓↓↓


