活动预告
为深入贯彻落实福州市委市政府“奋勇争先”行动部署,深化校地合作,推动天津大学优质创新资源与福州重点产业深度融合,“成果转化直通车—天津大学福州国际联合学院专场”活动将于6月底隆重举办。欢迎各企业、高校科研机构和技术转移机构代表报名参加!
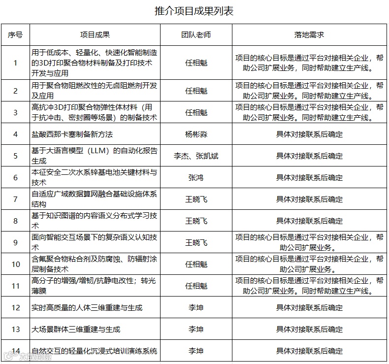
附件:十四项项目成果简介(点击下载)
联系电话:
13960963601 林先生
13489115669 朱先生
福州技术市场有限公司
2025年6月21日
来源:福州技术市场有限公司
主办:福州市人才发展集团有限公司
运营:福州新闻网
编辑:苏帆
监制:潘黄潇 周凡 林敏勇
往期推荐

