工伤认定申请应提交的材料
友情提示:请在有WIFI的情况下观看动漫
剧情
工伤保险处办公室内,一名男子正在递交工伤认定材料。男子对工作人员说:“您好,我过来给我哥哥办理工伤认定。”工作人员:“好的”,然后从他手中接过一份档案资料打开进行核对。
工作人员一边看一边说:“嗯?我看……你这种情况还缺几份材料。很抱歉,你需要把材料都准备齐全才能申请工伤认定。”
男子挠挠头:“啊?这……都缺啥材料啊?我是参考了别人的材料准备的呀!”
工作人员递给他一张打印的纸,说:“你这是近亲属代理申请工伤认定,还需要一份你与受伤者关系的证明。按照规定,不同情况下,工伤认定申请所需要的材料也不完全相同。这份清单上边列的很清楚,你照着这个去准备就可以了。”
男子拿着纸,看了一下材料列表,说:“哦,好的,谢谢啦!”
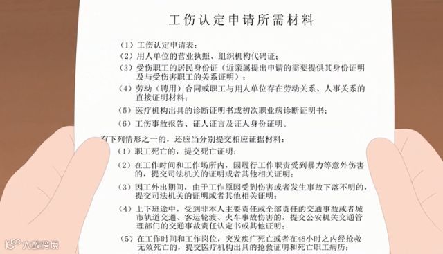
申请工伤认定需要准备哪些材料呢?除了要填写《工伤认定申请表》外,还要提交以下材料:
一、用人单位的营业执照、组织机构代码证。
二、受伤职工的居民身份证,近亲属提出申请的需要提供其身份证明及与受伤职工的关系证明。
三、劳动聘用合同或职工与用人单位存在劳动关系、人事关系的直接证明材料。
四、医疗机构出具的诊断证明书或初次职业病诊断证明书。
五、工伤事故报告、证人证言及证人身份证明。
有下列情形之一的,还应当分别提交相应的证明材料:
一、职工死亡的,提交死亡证明。
二、在工作时间和工作场所内,因履行工作职责受到暴力等意外伤害的,提交司法机关的证明或其他相关证明材料。
三、因工外出期间,由于工作原因受到事故伤害或者发生事故下落不明的,提交司法机关的证明或其他相关证明材料。
四、上下班途中受到非本人主要责任或全部责任的交通事故或者城市轨道交通、客运轮渡、火车事故伤害的,提交公安机关交通管理部门的交通事故责任认定书或其他证明。
五、在工作时间和工作岗位,突发疾病死亡或者在48小时内经抢救无效死亡的,提交医疗机构出具的抢救证明和职工死亡病历。
六、在抢险救灾等维护国家利益、公共利益活动中受到伤害的,提交民政部门或其他相关部门的证明。
七、属于因战、因公负伤致残的转业、复员军人,旧伤复发的,提交革命伤残军人证及劳动能力鉴定机构对旧伤复发的确认。
八、委托他人办理的,需提供授权委托书和委托代理人的身份证明。
以上所提供材料,除用人单位的营业执照或组织机构代码证等依法成立的登记证书外,均需出示原件,留存复印件。
解说
劳动合同是劳动者与用人单位建立劳动关系的法定凭证。但在现实生活中,一些企业、个体工商户未与其职工签订劳动合同。为了保护这些职工享受工伤保险待遇的权益,《工伤保险条例》规定,劳动关系证明材料包括能够证明与用人单位存在事实劳动关系的材料。据此,职工在没有签订劳动合同的情况下,可以提供一些能够证明劳动关系存在的其他材料,如领取劳动报酬的证明、单位同事的证言证词等证明。
转自:人力资源和社会保障部微信公众平台


