




↑↓上下滑动可看 点开有详情
“苏超”票根薅羊毛:凭“苏超”票根薅7月限定羊毛!(内含抽奖送送送)
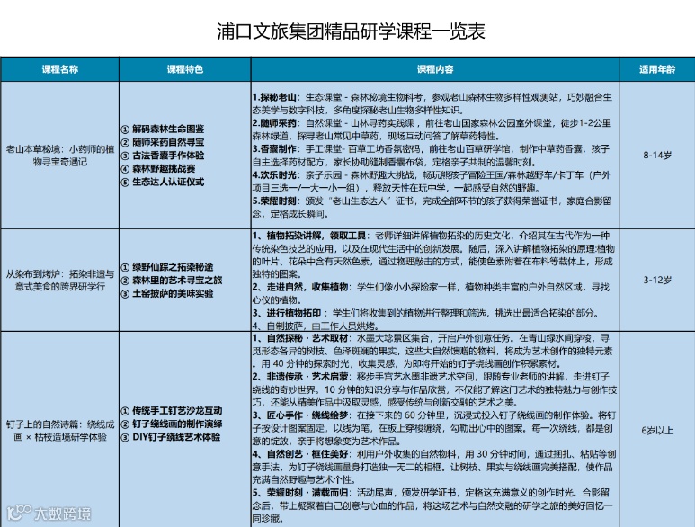
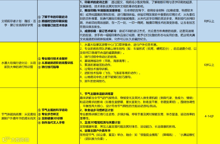
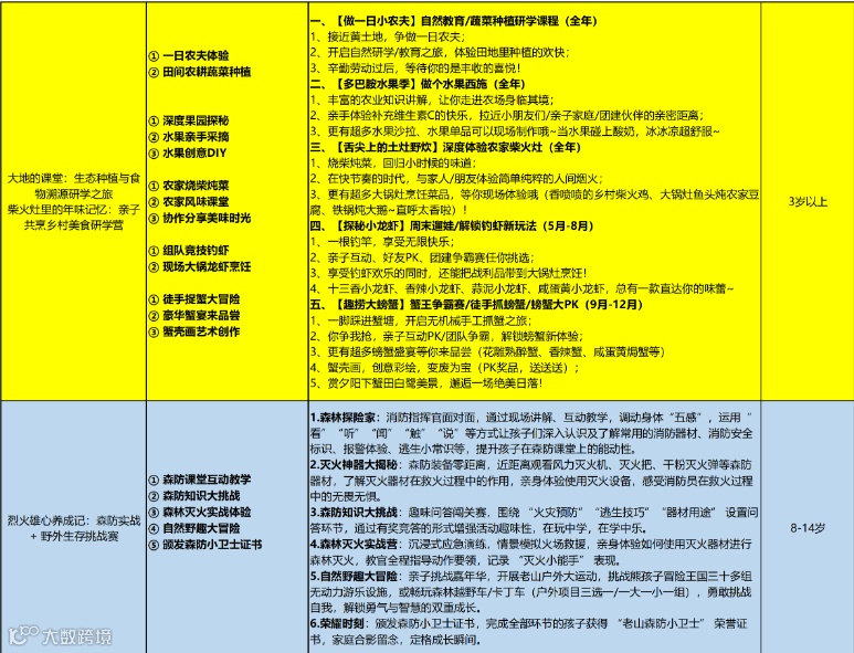
浦口文旅集团研学种类大全:浦口文旅集团研学课程发布:7大主题,18门课程
暑期实践教育攻略:放假啦!少先队暑期实践教育攻略来咯!!
编辑 | 浦口文旅集团市场策划部
浦口文旅集团





↑↓上下滑动可看 点开有详情
“苏超”票根薅羊毛:凭“苏超”票根薅7月限定羊毛!(内含抽奖送送送)
浦口文旅集团研学种类大全:浦口文旅集团研学课程发布:7大主题,18门课程
暑期实践教育攻略:放假啦!少先队暑期实践教育攻略来咯!!
编辑 | 浦口文旅集团市场策划部