青少年艺术能力等级测评
播音主持对青少年意义非凡,影响深远,可以让青少年看到美,听见美,触摸美,感受美,从而成为一个自由、明慧而富有创造力的人,化身生活的艺术家。

青少年艺术能力等级测评
是学生艺术学习程度和素质水平的认证
是学生艺术学习经历的记录
是学生拓展视野、陶冶情操、树立自信的舞台
是学生成长旅程中重要的一张名片
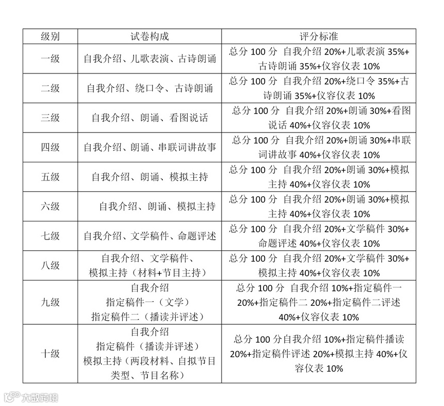
测评题目构成及评分标准

测评级别
测评级别:(共分为10个级别)
初级(1-6级)
高级(7-10级)
测评专用教材
测评内容以测评指导手册为准。
学生可自选测评作品。
线上报名步骤










线下报名步骤
一、测评点向组委会进行线下测评报备。
二、考生填写报名资料。
(1)报名表(考生信息必须填写工整、准确无误)
(2)考生免冠照片1寸1张(红底蓝底均可)
(3)已考过的考生需提供前一级别证书复印件,未参试的不需要提供。
三、测评点提交线下测评成绩单及现场测评全程视频与图片。
四、组委会制作证书并邮寄。
![]()
★ 测评证书 ★
学生测评合格后,可获得青少年艺术能力等级测评证书。

证书可在中广联人才服务中心官方网站统一查询:http://www.zglrencai.com




