目前,速卖通奥地利EPR三大合规类目已全部生效。根据平台要求,未完成合规的卖家,从2022年12月30日起会陆续屏蔽在当地的不合规产品!而阿里巴巴国际站也将不久实行。奥地利EPR除注册外还要指定授权代表,靠谱的授权代表对卖家十分重要,注意鉴别!

(图源:速卖通官网)
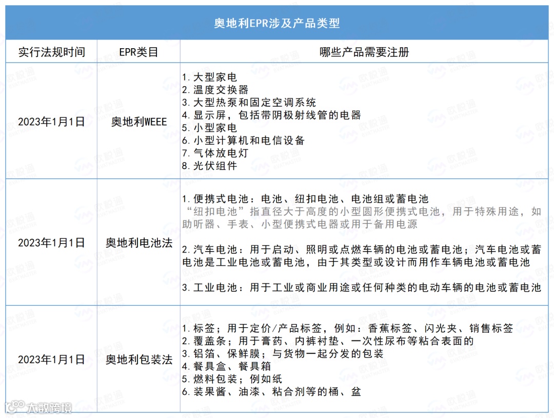
一、如何判断是否有义务注册奥地利EPR?
奥地利WEEE:根据WEEE条例,向奥地利市场投放电子电气设备(EEE)的企业有义务回收、再利用和/或处理以及循环和/或回收现有的废弃电子电气设备。
奥地利电池法:据奥地利《电池条例》规定,所有向奥地利市场投放电池的公司有义务收回电池,重新使用或处理和回收电池。
什么是电池BATT?
1)"电池"是指由一个或多个(不可充电的)原电池或由一个或多个(可充电的)次级电池组成的、通过化学能直转换获得的电能来源。
2)“电池组”是指一组相互连接和/或组装在外壳中的电池,形成一个完整的单元,最终用户不能将其分开或开。
奥地利包装法:奥地利消费者保护法令规定,任何向奥地利最终消费者销售包装产品的卖家,都需要注册奥地利包装法。
敲黑板!划重点:符合奥地利WEEE、电池法、包装法的卖家,都有义务在奥地利指定一名授权代表进行回收。
二、具体注册奥地利EPR的产品有哪些?

奥地利包装法涉及产品广泛,所有投放到该市场的产品包装都要履行回收政策。如果你对产品分类还不是很清楚或者无法判断,文末给小O留言~
三、如何指定授权代表?服务时长怎么算?
当然除了注册奥地利EPR之外,根据奥地利官方新增的规定,卖家还需要任命授权代表AR(Authorised Representative):将电子电器、电池或包装投放到奥地利市场的外国远程卖家有义务指定一名授权代表。注意:该代表必须是本土的授权代表才符合要求。
欧税通专注欧洲合规,有奥地利本土合作的授权代表,我们团队在跨境税务合规上有 5 年以上经验;有需要的卖家随时联系我们注册并授权代理。
EPR服务时长怎么算?
EPR注册后有效期都是年底过期,即按自然年算,在同一年度的1月1日-12月31日内有效。无论你在2023年什么时候购买、什么时候下号,都会在年底到期;所以尽早注册是最划算。
不想注册号过期?你需要进行次年的续费。可以在年底时注册,选择下一年年度的,这样在过期前进行下一年的续费,你的生效日期和服务时长也都是从明年1月1日开始 ,但下号也是从明年才能开始下。(比如德国WEEE,2022年12月注册2023年年度的服务)
四、常见问题
问
未按要求注册会有什么后果?
答
不合规产品,平台可能会强制下架,限制销售,甚至引起高额罚款。
问
是不是必须有VAT税号才能注册?
答
不是。如果没有本土VAT税号,可以提供公司营业执照号码/社会信用代码。
问
何时申报?
答
注册完成后,次年3月1日前完成申报。无论何时注册,申报时都需要申报当年一整年投放到奥地利市场的WEEE数据。
问
欧税通奥地利EPR服务内容
答
奥地利电池法、奥地利WEEE2023年服务包含:注册+申报、授权代表、海牙认证。
奥地利包装法2023年服务包含:注册+1年申报、每年100公斤纸+10公斤塑料包装回收费用、海牙认证费用。
新品上新,奥地利EPR限时秒杀!


