据速卖通最新消息称,平台已经开始对不合规产品陆续执行区域化市场屏蔽。卖家需要抓紧办理认证资质&提交合格标签,并于规定的时间内提交至速卖通平台,否则将无法销售且影响提前放款权益!
一、速卖通对不合规产品屏蔽管控
两个时间节点+两个市场强制:
此次管控遵照欧盟法规要求,卖家在欧盟和英国市场销售的产品,都要完成资质提交。
11月30日,未提交合规资质的卖家,12月将无法享受欧盟和英国市场销售订单的提前放款权益(1月5日恢复)。
12月15日前,所有未完成合规的产品,速卖通将执行全部欧盟和英国市场的屏蔽。
但是对于资质符合欧盟法规要求的产品,速卖通会加大平台保护和扶持力度。提前合规准没错!

两方面管控:外包装标签合规管控、资质合规管控
1. 外包装标签合规管控;卖家需要提交外包装实拍图,标签实拍图审核不通过,速卖通一样会屏蔽欧盟和英国市场的产品售卖。提示:外包装标签图上一般包括欧代责任人信息、资质Logo及必要警示语、产品信息、生产企业信息等。
2. 资质合规管控;涉及多样资质的上传,包括CE认证、检测报告、库存实拍图等。不清楚产品提交哪些资质,卖家可以上速卖通产品资质页面提示查看或文末咨询合规专家。
注意:一项资质未提交或审核不通过,产品都将会被屏蔽!只有所有资质全部审核通过,产品才会视为合规,可以正常销售。
二、哪些产品需要合规资质?
早在今年8月底,速卖通就开始强调销往欧盟地区的产品,务必提交资质合规资料,而这次更是强调在12月15日前屏蔽不合规产品,显然屏蔽措施已经在进行中,尽快自查。
出售欧盟的产品基本都要办理资质——CE认证
店铺品类杂的卖家会问:“CE证书是一级类目办理就行,还是每款产品都要做一个?”
CE认证不是根据类目来做的,不同产品有不同的项目,需要分别检测;比如某个带电通电产品需要做CE-EMC。此外卖家除了向平台提交CE资质资料,还要确保产品包装带有CE标识。

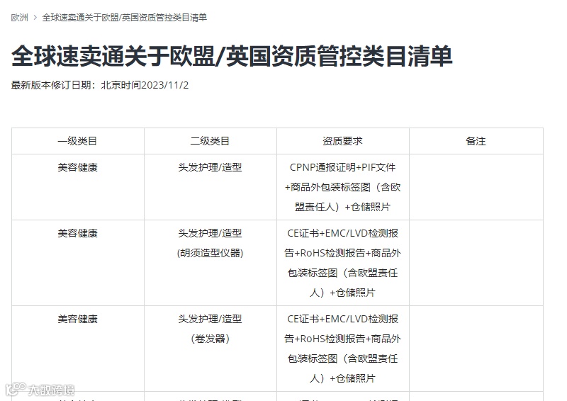
(速卖通资质管控类目清单-部分)
三、CE认证如何获取?
目前玩具和电子产品查的CE认证会比较多。CE认证办理可以联系欧税通,欧税通CE认证时效7~10个工作日,合规性检测报告、合规文件(如德国DOC/符合性声明)均可办理。
另外,需要做CE认证的产品就必须要有欧盟授权代表(欧代)。如果你在欧盟销售带CE标志的产品但没有欧代,这属于违法行为,可能导致产品下架,店铺被封或者产生罚款。
四、速卖通合规资质上传路径
查看资质和标签待合规产品路径:登录速卖通—商家后台—商品—商品管理—商品资质
资质上传路径:登录速卖通—商家后台—商品—商品管理—商品资质—上传资质
速卖通合格外包装标签示例:1. 有CE、UKCA标志;2. 有制造商和进口商的信息



