
8月18日,亚马逊平台正式实施欧盟电池新法规,强制执行CE标志!倒计时仅剩1个月,最后在规定时间内,未完成合规的卖家产品将直接下架!此前,在欧盟GPSR发布后,平台已于今年2月18日对要求有“负责人”强制欧代并完成贴标,海关对于销往欧盟全品类产品也加大稽查,就有不少卖家因不合规而导致产品被召回、高额罚款甚至下架停售!
(高频卖家隐形雷区,可点击跳转查看:停售警告!欧代稽查加剧!卖家警惕隐形雷区)

(亚马逊卖家后台通知)
CE认证和欧代的关系
需要做 CE认证的产品就必须要有欧盟授权代表(欧代);有欧代,CE要看平台查什么产品。总之,只要是出口欧洲的非食品类产品都需要欧代,这是强制性的;CE认证看产品,玩具和电子产品查的会比较多。注意:如果你在欧盟销售带CE标志的产品但没有欧盟负责人,这属于违法行为,可能导致产品下架,店铺被封或者产生罚款。
注:“负责人”即欧代是指在欧盟境内作为商品合规性联系人的个人或公司。
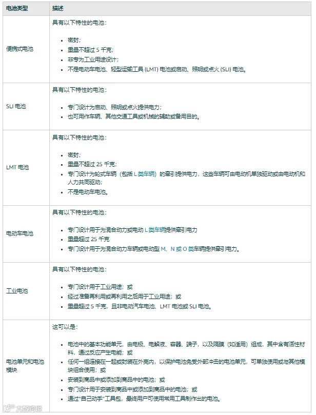
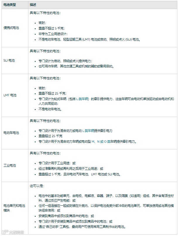
欧盟电池新规生效对卖家的要求
01电池&含电池产品务必有CE标志
自2024年2月18日起,符合条件的电池必须有欧代且必须使用欧盟的官方语言之一标注欧代信息,并将标签印刷在商品、包装、包裹或随附文件上。
如果你的电池产品包含在带有 CE 标志的商品中,则必须对商品与商品中附带的电池同时注册欧代。可以是相同的欧代,但附带的电池与商品需分别标注欧代信息。
法规涵盖独立电池和商品中所含的电池,适用范围如下:

如何办理欧代?下图分别是欧税通欧代、英代、美代标签。您在欧税通平台注册后,即可在欧税通商户端-【产品合规】-【欧代/英代/美代】-【已授权】-【下载标签】获取标签。欧税通欧代/英代首单享399元,即买即用,当天下标。服务包含:
✔ 签订协议,提供为期一年欧代/英代/美代服务;
✔ 欧代/英代/美代信息可印刷在产品的包装、包裹或随附的文件上;
✔ 后续服务确认,如提供DOC文件模板等;
✔ 客诉邮件和欧盟/英国/美国官方信件的转达处理及跟进。



(欧税通欧代/英代/美代标签)
02电池&含电池产品务必有CE标志
卖家务必在2024年8月18日生效前完成以下要求:
-
每个电池都必须通过符合性评估,以证明电池产品符合法规要求。
-
必须获得电池的符合性声明(DOC)。如果是独立电池,电池将具有自己的声明。如果电池包含在带有 CE 标志的商品中,您可以选择修改现有的符合性声明,将电池评估纳入其中,或为电池单独获取一份声明。
-
必须在电池上粘贴 CE 标志,尤其是带有照明设备的商品。
以上要求,卖家必须在8月18日之前向平台提交。亚马逊将在2024 年 8 月 18 日移除不符合欧盟电池法规的产品。建议现在注册并上传,确保信息得到及时验证。欧税通CE认证时效7~10个工作日,合规性检测报告、合规文件(如DOC证书)均可办理。

(亚马逊产品外包装CE&欧代印刷模板)
注:印刷的位置一般在产品/产品包装/包裹或随附文件(说明书)上(产品外包装上必须印刷)。印刷CE时必须明显清晰易见且不易磨损脱落;必须由生产厂家或者其授权代表粘贴。
如果不想在欧盟继续销售法规适用范围的电池,只能选择移除产品。此外欧盟电池法规是否适用英国?按平台规定,不适用于大不列颠(英格兰、苏格兰和威尔士)。但按《北爱尔兰议定书》,该法规适用于在北爱尔兰进行的销售活动。
注意!欧盟新电池法规即将全面生效,欧盟环保监管越来越严,一方面带电池的产品,CE认证是进入欧盟市场的基本要求,如果含锂电池还需要注册电池法;另一方面,欧盟对产品包装也有严格要求,涉及包装法注册。卖家提早准备,以免影响产品正常销售!
除此之外,小O提醒各位跨境卖家们,各欧盟国可根据自身情况通过立法、颁布行政措施等手段来执行电池法,因此,各欧盟国有不同的电池法,卖家要分别注册哦!

