欧盟EPR新法规来了!亚马逊强制在欧盟销售的卖家,于2025年8月18日之前完成德国、法国、意大利、西班牙、瑞典、波兰、荷兰、比利时8国电池法注册并向亚马逊提供注册号。
亚马逊EPR新法规强制要求
在欧盟销售的卖家,欧盟针对电池法规的生产者责任延伸要求将于2025年8月18日生效。根据欧盟电池法规,您需在被视为生产者的每个欧盟国家/地区进行注册并向亚马逊提供注册号。
01
谁需要遵守该法规?
首先,在欧盟销售电池的卖家被视为生产者。
其次,满足以下条件中的至少一项:
1、您的公司成立于另一个欧盟成员国(非销售国)或第三国(非欧盟国家)
在欧盟成员国通过远程合同(或在线销售)直接向最终用户销售电池或含电池的产品。
2、您的公司成立于欧盟成员国
以自己公司的名称或商标在该国境内首次制造和供应电池或含电池的产品。
以自己的公司名称或商标(电池上没有制造商的名称或商标)转售电池或含电池的产品。
以专业方式(如进口商)首次供应来自其他欧盟成员国或第三国的电池或含电池的产品。
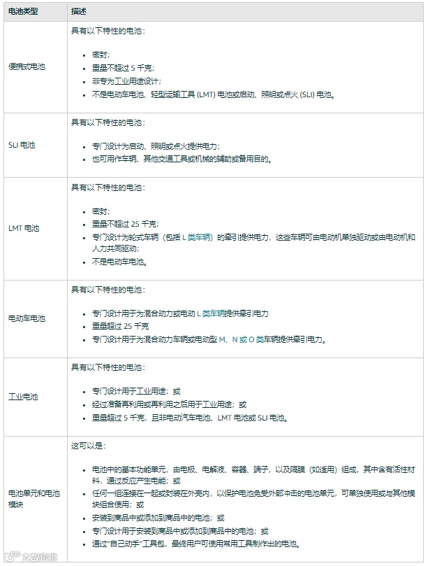
(适用范围内的电池)
02
卖家应该做什么?
1、注册电池法:确定被视为生产者,在每个欧盟成员国/地区进行注册电池法,并提供注册号给亚马逊。
小O提醒:如果生产者未在销售国成立,则必须指定一名在销售国成立的授权代表,并通过其进行注册。
只要是出口欧洲的非食品类产品都需要欧代,这是强制性的;CE认证看产品,玩具和电子产品查的会比较多。注意:如果你在欧盟销售带CE标志的产品但没有欧盟负责人,这属于违法行为,可能导致产品下架,店铺被封或者产生罚款。
注:“负责人”即欧代是指在欧盟境内作为商品合规性联系人的个人或公司。
注:印刷的位置一般在产品/产品包装/包裹或随附文件(说明书)上。印刷CE时必须明显清晰易见且不易磨损脱落;必须由生产厂家或者其授权代表粘贴,建议按照目的国要求,印刷对应国家的标签。
如果不想在欧盟继续销售法规适用范围的电池,只能选择移除产品。此外欧盟电池法规是否适用英国?按平台规定,不适用于大不列颠(英格兰、苏格兰和威尔士)。但按《北爱尔兰议定书》,该法规适用于在北爱尔兰进行的销售活动。
2、上传提交:完成注册后,在亚马逊合规门户上提交在各个欧盟成员国对应的注册号。
3、支付生态费用:生产者需要每年向相关欧盟机构或生产者责任组织汇报您的电池销量并支付生态费用。欧盟电池法新法规是全球首个将碳足迹作为对产品强制性标准的政策,要求监测和报告电池生产和使用过程中的碳排放,并推广使用回收材料。
03
建议卖家什么时候注册?
据亚马逊,在2024年第3至第4季度,AMZ将告知卖家特定欧盟成员国针对生产者责任延伸提出的电池要求(在这些要求得到相应欧盟成员国确认后),以及如何提交您的注册号和如何支付有关电池销售的生态费用。
与此同时,亚马逊相关门户将于2024年第4季度上线,届时卖家将收到亚马逊发送的邮件。
考虑到合规过程中可能涉及的产品测试、文件准备、注册申请等多个环节,建议卖家尽早开始准备,最好是在今年完成注册,以确保在截止日期前完成所有必要的合规工作。
04
卖家未能合规的后果?
在规定时间内,卖家未进行合规,亚马逊平台将会直接下架未合规产品!小O提醒,没有欧代的卖家无法在亚马逊顺利开店,可能导致受到处罚或商品被屏蔽,甚至无法在平台销售商品。
05
常见问题
01
是所有国家的卖家都需要注册吗?
是的。
在欧盟销售的卖家均需符合欧盟针对电池法规的生产者责任延伸要求。
02
我已提供德国WEEE注册号,是否还需要提供电池法规的注册号?
需要。
由于WEEE与电池法法规是两个不同的法规体系,即使已提供了WEEE注册号也仍同时需要按照电池法规的要求提供相应的注册号。


