网上报名操作流程

第一步考生注册/登录
1、报名考生进入该网站后,点击页面右上角红色的‘考生由此进入’,进入报名工作选择界面,如图1-1:
图1-1
2、选择报名工作,考生可点击相应的工作任务(如‘XXXXXX网上报名系统’)或点击该任务下方的‘进入报名’开始报名;
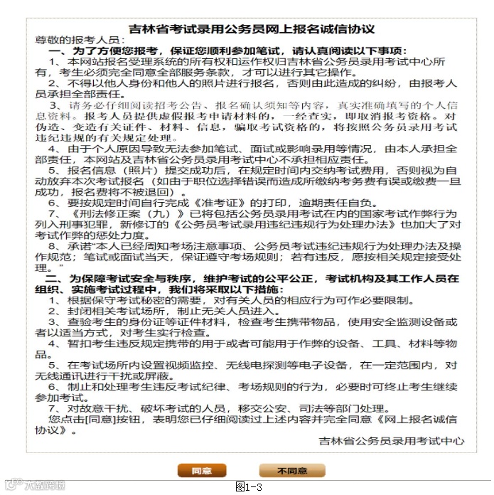
3、考生认真阅读‘吉林省考试录用公务员考生诚信须知’(如图1-3)后,点击‘同意’即可进入登录及注册页面,如果点击‘不同意’则返回到图1-1页面。
4、考生登录及注册:
已注册的考生在图1-4中输入提示的登录信息后点击‘登录’即可登录。
未注册考生请注册后再登录,点击图1-4中的‘注册新用户’进入注册页面如图1-5,请考生按提示填写注册信息。点击‘确定’提交注册信息,注册成功后将返回图1-4页面进行登录(返回登陆时自动把身份证号填充到身份证号文本框内)。
图1-4
图1-5
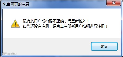
注:1、登录时提示‘没有此用户或密码不正确’如图1-6,请考生确认是否注册,如未注册请先注册,如果已注册请确认输入的密码是否正确。
图1-6
2、相同的身份证号只允许注册一次,如多次注册,则会提示错误,如图1-7所示:
图1-7
3、相同的手机号只能成功注册一次,如重复使用已注册成功的手机号,会提示错误,如图1-8所示:
图1-8
4、注册时如果提示‘身份证号可能不正确’如图1-9。请检查输入的身份号码是否正确。
图1-9
第二步选择录用职位
注:登陆后请认真阅读报名须知(图例略)。
1、点击报名工作流程会显示如图2-1页面:
图2-1
2、点击‘选择录用职位’进入职位查询界面如图2-2,可以按照不同条件查询招考职位的情况。
图2-2
3、选择职位:在查询出的职位列表中(如图2-3),点击职位后相应的‘下一步’按钮,可查看该职位的详细情况(如图2-4)。如报考该职位可点击‘报考该职位’,否则点击‘返回’继续查看其他职位信息
图2-3
图2-4
图2-5
第三步报名资料填写
点击图3-1中‘报名资料填写’按钮会显示如图3-2页面,考生填写相应的信息,带有‘*’字样的为必填项,填写完毕后点击‘提交数据’即可。
图3-2
第四步照片上传
1、点击‘照片上传’进入照片上传界面,上传照片前请详细阅读‘上传照片要求及注意事项’如图4-1。
2、如果报名资料没填写,点击‘照片上传’按钮就会有图4-2提示。
图4-2
图4-3
3、点击图4-3中的‘选择文件’,在本地电脑上找到你要上传的照片,选中后点击‘打开’。
4、点击‘上传照片’按钮,显示‘已上传照片,未审核,请等待审核!’如图4-4,查看照片是否通过,可在图4-4的页面进行查看。考生可点击“不合格照片示例”按钮查看不符合要求的照片(仅做示例)。
图4-4
第五步资格审查结果
点击‘报名工作流程’会显示如图5-1页面,点击该页面中的‘资格审查结果’会查看到是否通过审查,审核通过可以进行缴费操作,审核未通过可以取消报名或提交复核,未审核时请等待审核。
图5-1
l 审核通过
审核通过的可以进行缴费操作。
l 审核未通过
审核未通过的考生可以进行两种操作:取消报名或提交复核
图5-2
1、 取消报名:取消报名后可以重新选择职位
(1、在资格审查结果列表(如图5-2)中,点击‘取消报名’取消该职位报名,如图5-3所示。
图5-3
(2、取消报名后,资格审查结果列表中将显示‘已经取消报考该职位’,如图5-4)
图5-4
2、 提交复核:在资格审核未通过的情况下,考生如果对审核结果有异议,可以提交复核。
注:复核不通过将不允许重新选择该职位,只可选择其他职位。
(1、资格审查结果列表(如图5-2)中,点击‘提交复核’有如下提示(如图5-5),‘确定’后填写提交复核的原因(如图5-6),点击‘提交’即完成提交复核。
图5-5
图5-6
第六步网上缴费
资格审核通过后,即可点击‘网上缴费’进行缴费操作,如果审核没通过就会有图6-1的提示。
图6-1
第七步打印准考证
1、准考证必须在报名网上缴费成功后,在规定时间内方可打印。
2、打印准考证的时间在‘报名工作流程’下的‘打印准考证’位置查看,如图7-1
图7-1
更多公告分享,欢迎关注师创未来公众号!
公告原文可添加下方师创老师领取!
想了解更多笔面好课
欢迎咨询下方师创老师
//
更多资料,识别下方二维码获取
· 未来校区:复地嘉年华广场A2座138号师创未来教育
师创·未来教育学校
· 无限校区:长春市南关区临河街与天工路交汇豪邦锦上47号楼
· 顶峰校区:南关区净月数字科技产业园A11栋

