上海购房相关政策调整的频率较快。为了让大家更全面、更直接地了解上海楼市新政后的变化和买房知识,整理出了截止2026年1月份上海最新购房政策知识,含最新的限购限售、购房税费、房贷利率、购房补贴等政策内容,信息量巨大:
01. 上海最新限购政策
02. 上海最新购房贷款政策
03. 上海一手/二手房交易流程
04. 上海买卖房各税费明细
05. 上海新房摇号积分制政策
06. 上海新房摇号积分制常见问题
07. 上海直系更名/赠予/继承政策
08. 公司名义购房相关政策及交易税费
09. 上海以旧换新购房补贴
有买房计划的小伙伴,转发、收藏关注起来!
(注:1.外地户口在上海唯一住房在2024年5月28日后出售并网签,再购房不管是新房还是二手房不受社保与个税的限制,(不受环线限制)全上海房产都可以买。)
什么是限购政策中的“多子女家庭”?
答:对本市或外地户籍居民家庭成员中有二孩及以上子女、且其中至少有一名子女未成年,认定为多子女家庭(例如一对夫妻,有一个子女已成年,另一个子女未成年,该夫妻及其未成年子女即为限购政策中的“多子女家庭”)。
多子女家庭可按该家庭在本市住房限购套数基础上再购买1套本市住房(例如该多子女家庭为本市户籍居民家庭,家庭名下已有2套本市住房,按多子女购房条件,该家庭可再购买1套本市住房,多子女家庭外环内可以多买1套,外环外不限套数)。
上海户籍与非上海户籍(单身或已婚)可以在外环外购买不限套数 (注:非上海户籍需要一年社保或税单即可)
02.1月 上海最新购房贷款政策
1.商业贷款如下:
2.纯公积金贷款最新执行如下:
3.商业/公积金/组合贷款利率如下:
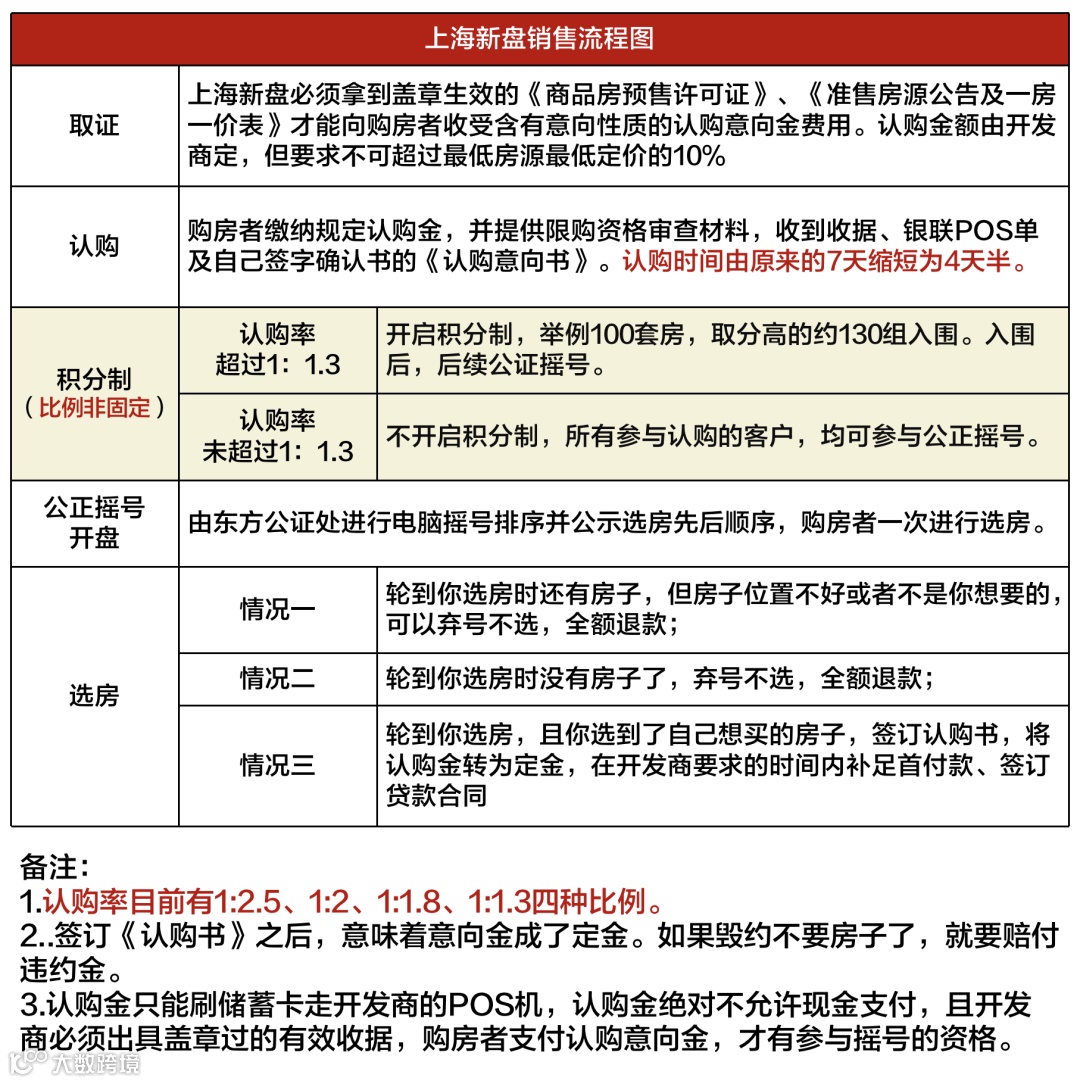
03.上海一手/二手房交易流程:
04.1月上海买卖房各税费明细:
2026年1月1日起,个人(不含个体工商户中的一般纳税人,下同)购买不足2年的住房对外销售的,按照3%的征收率全额缴纳增值税;个人购买2年以上(含2年)的住房对外销售的,免征增值税。
计算方法:
* 新购房单价≤94446元,税率为0.4%
* 新购房单价>94446元,税率为0.6%
02.非上海户籍:
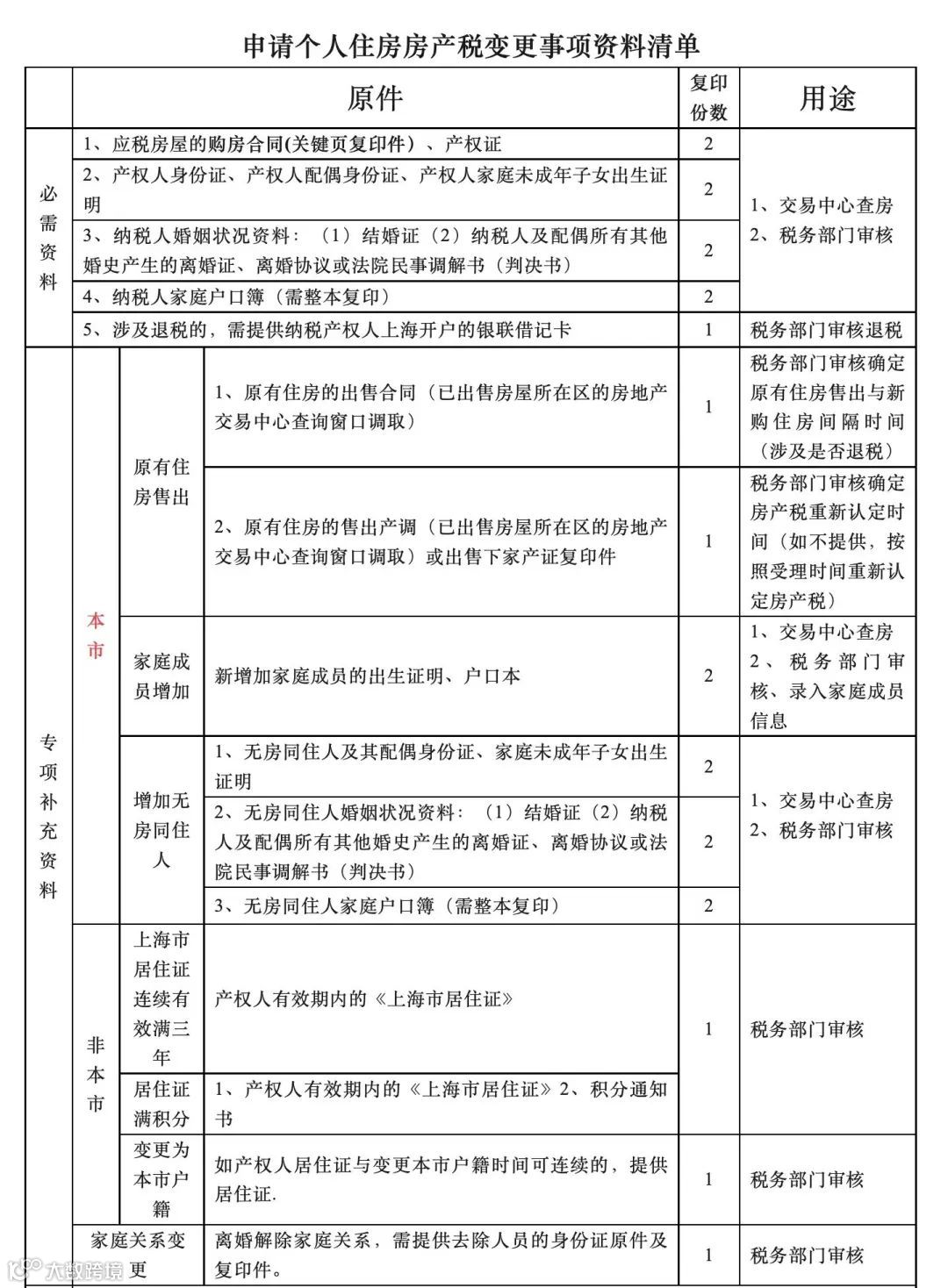
有本市长期居住证满3年可免交房产税(如只满1年先交2年到满3年可退前面2年交的房产税)。购买的第二套及以上住房在合并计算家庭全部住房面积后,给予人均60㎡的免税面积扣除。
没有长期居住证的外地人需每年全额(不以人均面积计算按产证面积全部缴纳)缴纳房产税直到卖掉为止。
03.外籍人士纳税政策
05.上海新房摇号积分制政策
06.上海新房摇号积分制常见问题:
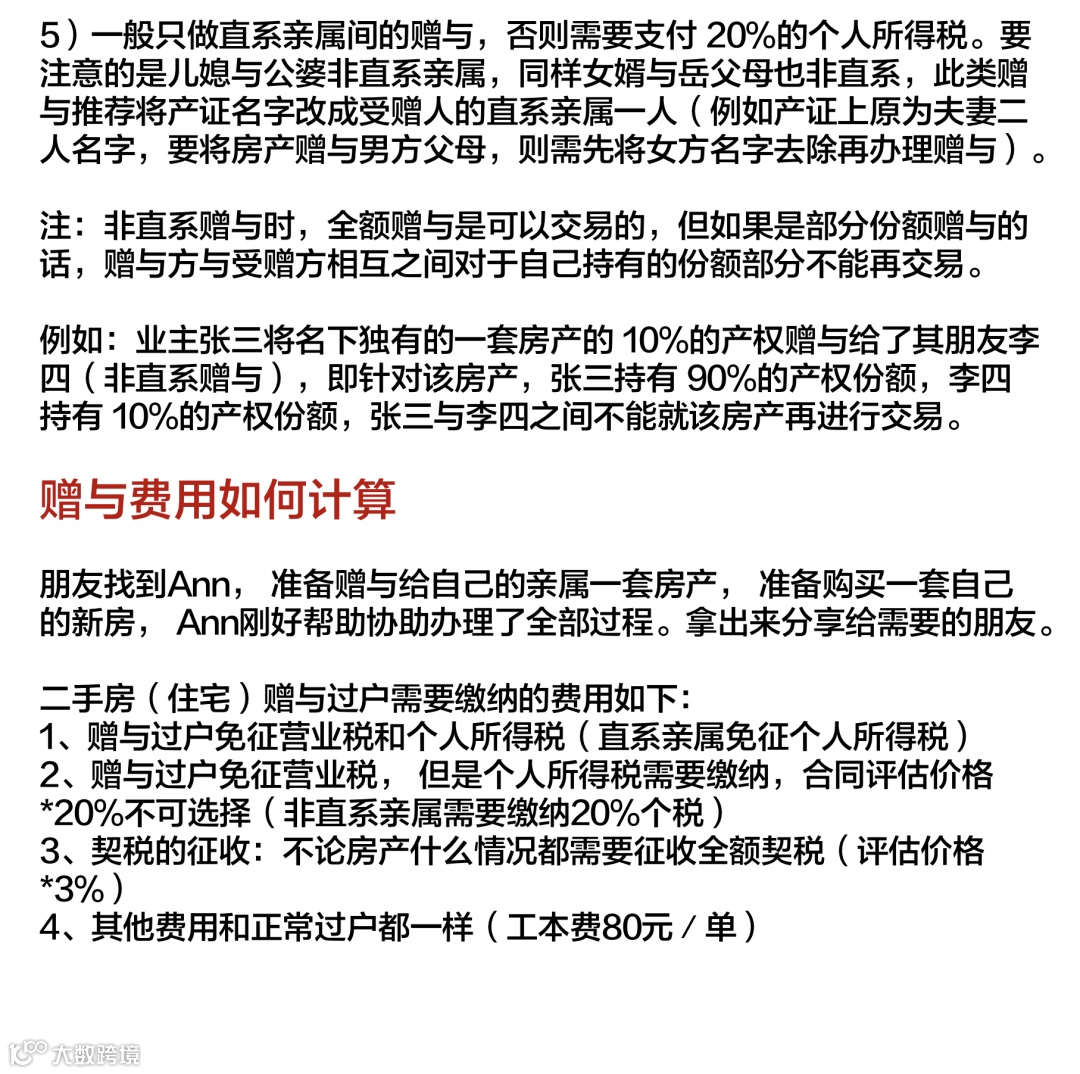
07.上海直系更名/赠予/继承政策:
2024.5.27起:调整住房赠与规定,已赠与住房不再计入赠与人拥有住房套数。
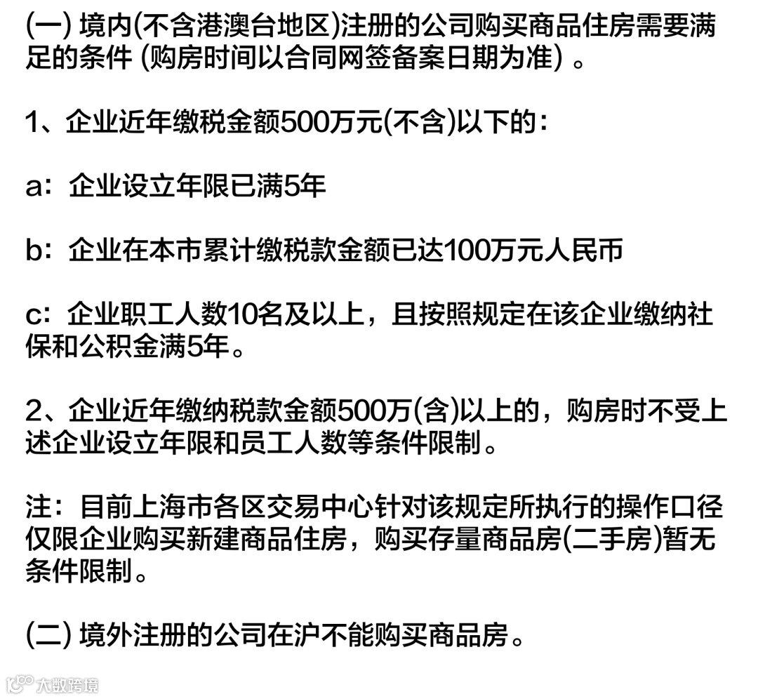
08.公司名义购房相关政策及交易税费:
除上述情况外公司购房政策不变:
在一年内出售外环内2000年前竣工、建筑面积在70平及以下的唯一住房,并购买外环外一手住房的居民家庭,可以向购入一手住房所在区房地产交易中心申请补贴。
建筑面积30平以下,每套补贴标准2万元;
住房建筑面积30~50平,每套补贴标准2.5万元;
住房建筑面积50~70平,每套补贴标准3万元。
在办理新购一手住房不动产权证后领取补贴。
上大房鸭APP,新房、二手房、商办公寓、租房、装修等都有;覆盖全上海500+在售新房(含环沪),大房鸭买新房,安全省钱折扣更多。看房请联系您身边的大房鸭社区顾问,可申请专车免费接送。也可扫码加好友入群,最新认购折扣爆料。
有考虑在环沪置业,但是比较迷茫不知道选哪里好?小编自2015至今一直负责环沪板块房产,对于环沪楼市有一定了解;
可以添加小编微信告诉我您的需求,我会根据您的需求给您制定适合的置业计划,每周都有环沪看房活动!
现在添加小编微信:【601744129】可以获得免费名额,全程免费接送!



