《职业适应性测试》考试大纲
(适用于报考非体育专业的普通高中考生)
1
考试性质与目的
本测试为选拔性考试,旨在考查考生的综合素养和职业适配潜力,选拔符合学校人才培养目标、具备后续专业学习基础和发展潜力的考生,为学校分类招生、精准培养应用型高技能人才提供依据。
2
适用对象
《职业适应性测试》适用于报考我校材料成型及控制技术、机电一体化技术(铜加工方向)、智慧健康养老服务与管理三个专业(非体育专业)的普通高中考生。
3
考试形式与考试时长
考试形式:线下闭卷考试
考试时长:120分钟
4
试卷结构与考核内容
(一)试卷结构
(二)考核内容
1.信息技术应用常识(80分)
本模块侧重考查考生必备的数字化办公能力,包括计算机基础知识、操作系统知识、办公软件应用、网络基础与信息化素养。
2.逻辑推理和综合思维能力(90分)
本模块侧重考查考生的数学运算与推理、图形推理、言语理解与表达、类比推理等方面的思维和分析能力,题型简洁,无需复杂计算。
3.职业素养(80分)
本模块考查考生的职业价值观、社会适应能力、情绪管理、人际沟通及职业道德,无专业门槛。
5
测试样题
《职业技能测试》考试大纲
(适用于报考材料成型及控制技术、机电一体化技术(铜加工方向)的非普通高中考生)
1
考试性质与目的
本测试为选拔性考试,旨在考查考生的基本专业基础知识、综合素养和职业适配潜力,选拔符合材料成型及控制技术、机电一体化技术(铜加工方向)专业人才培养目标、具备后续专业学习基础和发展潜力的考生。
2
适用对象
适用于报考材料成型及控制技术、机电一体化技术(铜加工方向)(装备制造大类)的非普通高中考生。
3
考试形式与考试时长
考试形式:线下闭卷考试
考试时长:120分钟
(考试时,请携带铅笔、直尺、圆规和橡皮等必要的作图工具)
4
试卷结构与考核内容
(一)试卷结构
(二)考核内容
1.职业综合素质模块
职业综合素质模块围绕【职业道德规范】和【职业安全规范】相关知识出题。主要考察对装备制造类未来从业人员对职业道德规范的理论、知识和方法的掌握程度,职业安全规范的掌握情况,以及在解决实际问题中的交流、逻辑思维的能力,重点培育精益求精、追求极致的工匠精神,引导学生树立成为新时代高技能人才的目标。
2.专业基础能力模块
专业基础知识模块主要测试所学专业的基础知识,围绕【机械制图】【机械基础】【电工技术】【金属工艺学】课程出题。考查考生对国家标准、工程识图、机械原理、机械常识、基础电工技术以及金属材料基础知识等内容的认知与实践能力,为未来在制造业核心岗位发展筑牢知识根基。
【机械制图】相关试题围绕国家标准、制图基本知识、工程识图、正投影基础、轴测图基础、极限与配合以及几何公差等基础知识进行考察。
【机械基础】相关试题围绕机械传动与机械零部件、钳工基础知识以及公差配合与测量技术等方面进行考察。
【电工技术】相关试题围绕电路基础知识、直流电与交流电基础知识、变压器、电动机以及电路安全等基础知识进行考察。
【金属工艺学】相关试题围绕金属的分类、各类金属的性质、金属加工工艺以及金属热处理等知识进行考察。
3.专业技能模块
专业技能模块围绕【机械制图】【电工技术】课程出题,主要测试考生对工程制图、基础电工技术的专业技能的掌握水平,包括了解机械制图国家标准、掌握三视图的对应关系及画法、尺寸标注的基本方法与规则、掌握向视图、剖视图、断面图、局部视图等画法,以及基础电工操作与电路分析技能,为同学们在先进制造与技术应用岗位中实现技能价值。为同学们未来在制造业领域的职业发展,奠定坚实的技能基石。
5
测试样题
《职业技能测试》考试大纲
(适用于报考智慧健康养老服务
与管理专业的非普通高中考生)
1
考试性质与目的
本测试为选拔性考试,旨在考查考生的综合素养和职业适配潜力,选拔符合智慧健康养老服务与管理专业人才培养目标、具备后续专业学习基础和发展潜力的考生。
2
适用对象
适用于报考智慧健康养老服务与管理专业(公共管理与服务大类)的非普通高中考生。
3
考试形式与考试时长
考试形式:线下闭卷考试
考试时长:120分钟
(考试时,请携带铅笔、直尺、圆规和橡皮等必要的作图工具)
4
试卷结构与考核内容
(一)试卷结构
试卷共90题,题型包括判断题、单项选择题和多项选择题,总分250分。
(二)考核内容
考试难度中等偏易,具体可参考测试样卷,主要考察医学基础常识、职业认知与职业道德基础知识、健康保健常识及安全救护常识等相关知识。
1.【正常人体结构与功能】
(1)绪论人体的组成与分部
①人体的组成与分布:掌握人体的组成(细胞、组织、器官、系统)与分部;常用解剖学术语(如矢状面、冠状面、水平面;上、下、前、后等方位词)。熟悉解剖学姿势。了解人体结构与功能的基本概念。
②生命活动的基本特征:掌握新陈代谢、兴奋性的概念;熟悉刺激与反应的关系。
(2)运动系统
①骨学:掌握骨的构造(骨膜、骨质、骨髓)、全身主要的骨性标志(如胸骨角、髂前上棘等)。熟悉骨的分类;躯干骨(椎骨、胸骨、肋)、四肢骨的名称与位置。了解骨的名称。
②关节学:掌握关节的基本结构(关节面、关节囊、关节腔);脊柱的组成、连结及生理弯曲及其临床意义;胸廓的组成,胸骨角、肋弓的概念及意义。熟悉关节的辅助结构;肩、肘、髋、膝关节的构成、特点及运动。
(3)内脏系统
①消化系统:掌握消化系统的组成及上、下消化道的概念;胃、小肠、大肠的形态、位置;阑尾根部的体表投影(麦氏点);熟悉口腔的结构(牙、舌、唾液腺);食管的三个狭窄及其临床意义。了解消化管壁的微细结构。掌握肝的位置、形态,胆囊的位置;胆汁的产生和排出途径。
②呼吸系统:掌握呼吸系统的组成及上、下呼吸道的概念;肺的位置、形态(分叶)及胸膜下界与肺下界的体表投影。
③泌尿系统:掌握泌尿系统的组成;肾的形态、位置及被膜。熟悉肾的剖面结构。了解肾段的概念;输尿管的三个狭窄及其临床意义;膀胱的位置、形态分布,膀胱三角的概念、结构特点及临床意义。
④脉管系统(心血管与淋巴)心血管系统:掌握脉管系统的组成、体循环和肺循环的途径。熟悉心脏的位置、外形及心尖的体表投影、心内各腔(右心房、右心室、左心房、左心室)的主要结构。了解心的传导系统及血管。掌握主动脉的分部及主要分支(如颈总动脉、锁骨下动脉、肾动脉等)、全身主要动脉的压迫止血部位(如颞浅动脉、面动脉、肱动脉、股动脉);上、下腔静脉的合成及主要属支。
(4)感觉器
①视器(眼):掌握眼球壁的层次结构(纤维膜、血管膜、视网膜);眼内容物的组成、房水的产生与循环途径。熟悉晶状体、玻璃体的功能。
②听器(耳):掌握耳的层次结构(外耳、中耳、内耳)及各部的组成;外耳:耳廓、外耳道。中耳:鼓室(含听小骨:锤骨、砧骨、镫骨)、咽鼓管、鼓膜。内耳:骨迷路(前庭、半规管、耳蜗)与膜迷路(蜗管、球囊、椭圆囊);咽鼓管的生理功能(调节中耳气压);声波传导与听觉形成,声波经空气传导至内耳的路径(“外耳道→鼓膜→听小骨链→前庭窗→外淋巴→蜗管内淋巴→基底膜振动→毛细胞受刺激→神经冲动→听觉中枢”);气导与骨导的概念及区别。
(5)中枢神经系统
①结构:掌握脊髓的位置。熟悉脑的分部(端脑、间脑、中脑、脑桥、延髓、小脑)及大脑的分叶。
②功能:脑回的概念、分部及临床意义。熟悉:中枢神经系统的组成及功能(大脑和脊髓)。
(6)物质代谢与能量代谢
①体温:掌握体温的正常值及生理波动;了解机体的产热与散热过程。
②物质代谢:掌握糖、脂肪、蛋白质的消化吸收概况。了解基础代谢率的概念;主要营养物质的生理功能。
2.【职业认知与职业道德】
(1)养老护理员职业认知
①养老护理员职业概述:掌握养老护理员的职业定义、职业等级划分(五级至一级)、职业守则。熟悉我国人口老龄化现状与趋势;养老服务的主要模式(居家、社区、机构)。了解养老护理员职业的发展历程与前景;养老护理员在养老服务体系中的角色与作用。
②职业道德与职业素养:掌握职业行为规范(仪容仪表、言谈举止、服务态度);职业良心与责任感;尊重老年人的合法权益(人格尊严、人身自由、隐私权等);熟悉职业荣誉感与归属感的培养;积极心态的养成。了解职业倦怠的预防与自我心理调适。
(2)职业礼仪与职业安全
①职业礼仪规范:掌握养老护理员的仪容仪表要求(着装、发型、面部表情);基本礼仪姿态(站姿、坐姿、走姿、蹲姿);礼貌用语与服务忌语;熟悉接待礼仪(迎接、引导、送别);电话礼仪。
②人际沟通技巧:掌握与老年人沟通的原则(耐心、尊重、倾听);与老年人沟通的常用技巧(开放式提问、共情、鼓励)。熟悉与老年人家属沟通的原则与技巧(信息反馈、情绪安抚、合作);与医护人员、同事协作沟通的方式。了解不同性格、不同健康状况(如失智、失能)老年人的沟通特点;跨代沟通的障碍与化解。
③职业安全:掌握养老护理员工作中的常见职业风险(跌倒、坠床、压疮、走失、烫伤、触电、火灾);安全防护的基本原则与措施。熟悉突发事件(如火灾、地震、老年人突发疾病)的应急处理流程;职业暴露(如血液、体液暴露)的处理与预防。
④卫生防护:掌握个人卫生与防护(手卫生“七步洗手法”、口罩佩戴、防护服穿脱);环境清洁与消毒的基本方法。熟悉常见传染病(如流感、结核、肝炎、新冠肺炎)的预防措施。
⑤社会主义核心价值观与公民道德:掌握国家层面(富强、民主、文明、和谐)、社会层面(自由、平等、公正、法治)、个人层面(爱国、敬业、诚信、友善)的价值目标、取向和准则。熟悉社会主义核心价值观在养老服务工作中的体现。
3.【老年人应急救护照护技术】
(1)急救基础知识概述
①急救基础:掌握老年人生理特点与急救特殊性(如反应迟钝、多病共存);急救的“黄金时间”概念(如心搏骤停4—6分钟);急救的基本原则(安全评估、先救后送)。熟悉常见的老年意外伤害类型(跌倒、噎食、烫伤等)。
②现场评估与呼救:掌握如何判断现场环境安全;如何判断意识、呼吸和心跳;如何正确拨打120(讲清地点、人数、伤情、联系方式)。熟悉急救箱的配置与管理。
(2)常见急症与意外的应急处置:
①心跳呼吸骤停与心肺复苏:掌握成人心肺复苏(CPR)的操作流程(C-A-B顺序:胸外按压-开放气道-人工呼吸);按压部位(两乳头连线中点)、深度(5—6cm)、频率(100—120次/分);AED(自动体外除颤器)的使用步骤。熟悉高质量心肺复苏的标准(充分回弹、减少中断)。了解生存链的概念。
②气道异物梗阻:掌握海姆立克急救法的操作;意识清醒的成人/老年人:站立位腹部冲击法;意识不清的成人/老年人:仰卧位腹部冲击法;自救方法。熟悉气道异物梗阻的识别(“V”型手势、不能说话、面色青紫)。
③跌倒与骨折:掌握跌倒后的初步评估(意识、疼痛、出血);骨折的临时固定原则与方法(如夹板、三角巾的使用);搬运伤员的基本方法(平托法、滚动法)。熟悉常见骨折部位的判断(如髋部骨折、桡骨远端骨折)。了解开放性骨折的处理原则(先止血、后包扎、再固定)。
④出血与止血:掌握外出血的止血方法。指压止血法(常见部位:颞浅动脉、肱动脉、股动脉);加压包扎止血法(最常用)。熟悉止血带的使用与注意事项(标记时间、定时放松)。了解内出血的判断与处理原则。
⑤脑卒中(中风):掌握“FAST”评估法(面部不对称、手臂无力、言语不清、时间就是生命)。熟悉脑卒中的现场急救原则(保持安静、侧卧位、不盲目喂药);脑卒中的类型(缺血性与出血性)的简单区分;了解脑卒中的先兆症状。
⑥心血管急症(心绞痛、心肌梗死):掌握心绞痛与心肌梗死的区别与识别(疼痛部位、性质、持续时间)。硝酸甘油的正确使用方法(舌下含服、坐位)。熟悉急性心肌梗死的急救原则(绝对卧床、保持呼吸通畅、等待救援)。
⑦低血糖:掌握低血糖的识别(心慌、手抖、出冷汗、饥饿感);轻度低血糖的处理(口服糖水、糖果);重度低血糖的处理(侧卧、不喂食、立即送医)。熟悉糖尿病老人的日常饮食管理与监测。
(3)突发事件应急处理:
①火灾:掌握养老机构/家庭火灾的特点;火灾发生时的疏散逃生原则(湿毛巾捂口鼻、低姿前行)。熟悉灭火器的使用方法(提、拔、握、压)。
②中暑:掌握中暑的识别(高热、无汗、意识障碍)。熟悉中暑现场急救(移、敷、促、擦)。
③一氧化碳中毒:掌握识别要点(口唇樱桃红)。熟悉急救措施(开窗通风、脱离中毒环境、吸氧)。
④噎食:掌握噎食的识别(突然不能说话、剧烈咳嗽或呼吸困难);紧急处理流程(鼓励咳嗽、海姆立克法)。熟悉预防噎食的措施(食物切碎、细嚼慢咽)。
⑤烫伤与烧伤:掌握烫伤深度的判断(一度、二度);“冲、脱、泡、盖、送”五字原则;烧伤面积的估算(手掌法)。
4.【老年人康复照护技术】
(1)康复护理概述
①康复护理基础知识:掌握康复、康复医学、康复护理的基本概念;老年康复的重要性与目标(改善功能、提高生活质量、重返社会);康复医学的服务对象与服务方式;康复护理的工作内容与特点;康复医学的发展简史。
②常用康复护理技术:掌握体位转移与移动技术;良肢位的摆放(偏瘫、截瘫患者);床上翻身、坐起训练;床与轮椅之间的转移技术;轮椅的使用与维护;助行器的使用。
③老年生理与心理特点:掌握老年人身体形态与生理功能的衰老性变化(如肌肉萎缩、骨质疏松、感官退化);老年人常见的心理变化与心理卫生;老化对各系统功能的影响。
(2)老年人常见功能障碍康复
①排泄功能康复:掌握便秘与大便失禁的康复护理;尿失禁的康复训练(如盆底肌训练、膀胱训练)。熟悉留置导尿管的护理。
②呼吸与循环功能康复:掌握有效咳嗽、排痰训练(体位引流、叩背);呼吸功能训练。熟悉冠心病、慢阻肺患者的康复护理。
③运动系统疾病康复:掌握:骨折(如股骨颈骨折、桡骨远端骨折)后的康复护理;关节置换术后的康复护理。熟悉颈椎病、腰椎间盘突出症的康复护理;骨质疏松症的运动指导。
④心脑血管系统疾病康复:掌握:高血压、冠心病、脑卒中患者的运动康复指导与注意事项。熟悉:高血压、冠心病、脑卒中患者的运动康复注意事项。
5
测试样题
《职业技能测试》考试大纲
(适用于报考体育教育专业的所有考生)
1
考试方式
分方向现场测试。
2
考试内容
分为体育舞蹈、篮球、足球、羽毛球、跆拳道五个方向,每个考生任意选择其中一项作为职业技能测试;
具有以上五个专项的二级及以上运动员证的考生职业技能测试免试(需现场出示等级证书原件)。
3
评分与录取
按每个专项的评分标准打分,从高分到低分录取;
职业技能测试分值低于150分者一律不录取。
4
计分办法
每个专项按100分标准打分,得分×2.5为职业技能测试最终得分(如专项打分80分,则职业技能测试分值80×2.5= 200分)
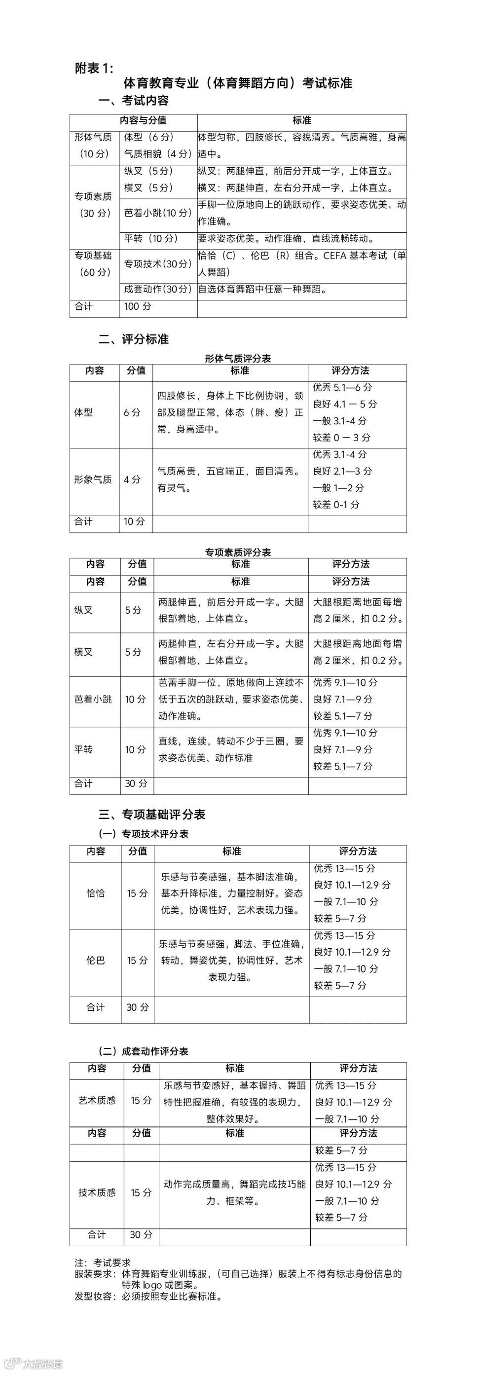
5
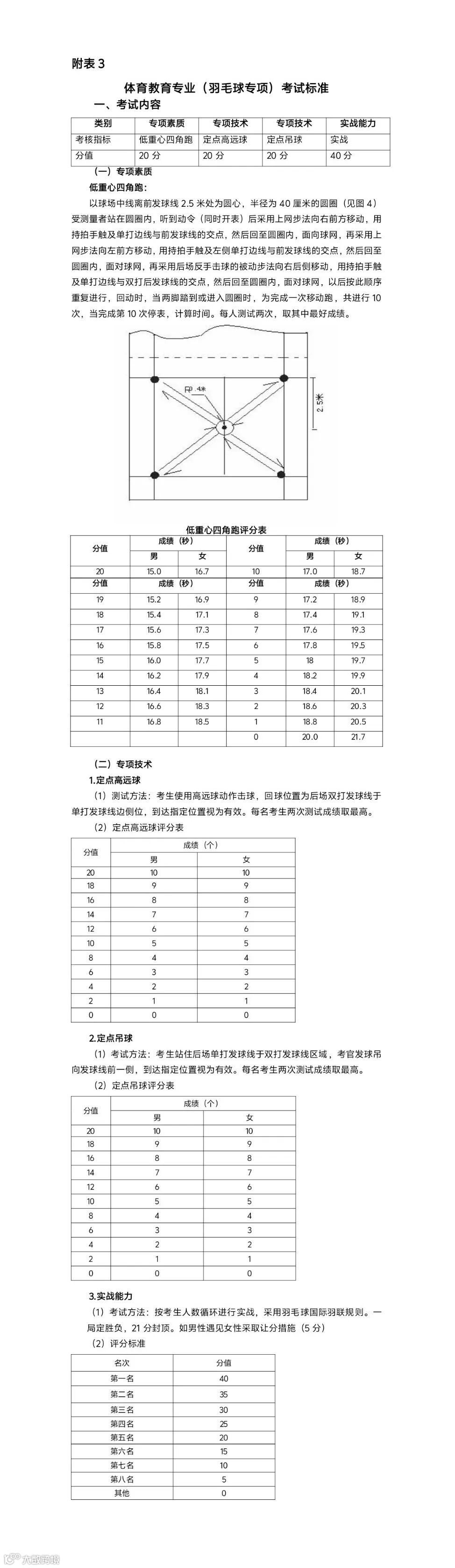
评分标准
见附表1.2.3.4.5.



更多26单招招生简章&考试大纲

距26单招还剩1个多月
为帮助各位考生备考
易公匠途免费送公办院校单招备考资料
①考试大纲②历年真题
③院校样卷④内部资料⑤时政热点
①江西单招考试大纲
(部分内容展示,点击查看大图)
②江西单招历年真题
(部分内容展示,点击查看大图)
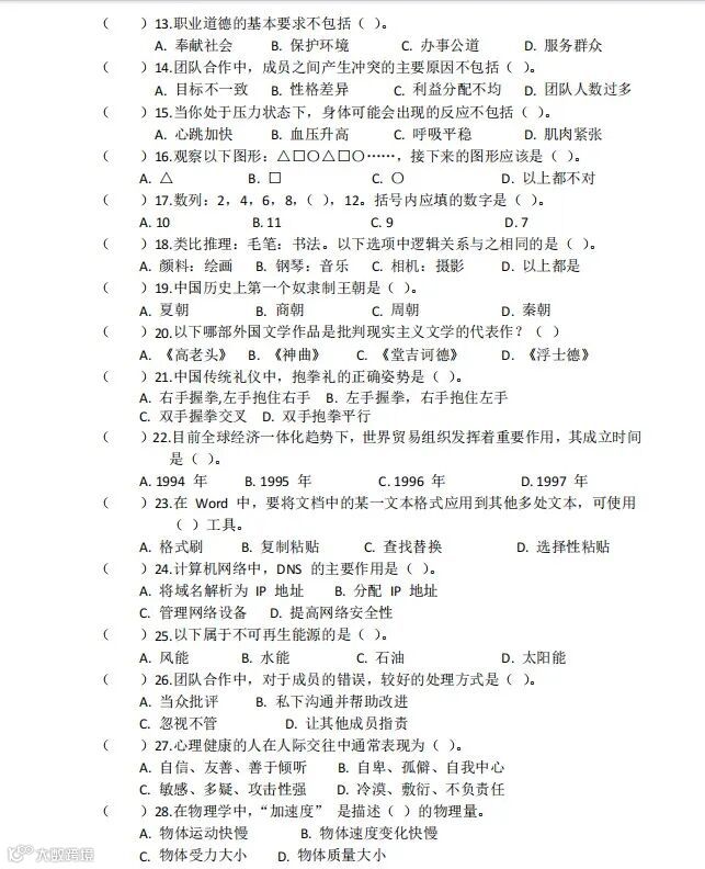
③江西单招样卷模拟卷
(部分内容展示,点击查看大图)
④江西单招内部备考资料
(部分内容展示,点击查看大图)
⑤时政热点
2025年2月-11月时政热点汇总

因为篇幅有限
以上资料均为部分内容展示
完整版资料
扫码联系易公匠途老师领取
①拉取3位好友关注易公匠途教育公众号
②转发本文到朋友圈并保留30分钟(不可分组不可隐藏)
③转发本文到任意江西高职单招群并保留5分钟(群人数需≥100人)
以上三种方式任选一种
完成后截图发给老师
即可领取公办单招院校备考资料

2026单招冲刺密训班
✅考前冲刺,靶向攻坚
✅小班教学,精准提分
2月24日开课,仅限50人
现在报名立减1000元
↓扫码联系老师立即报名↓
本文内含广告

