
农历二月十九,是观音菩萨圣诞。观音信仰在中国人民的思想里尤为深刻。观音菩萨是闻声救苦,无处不在。除了祈求观音菩萨大慈大悲保平安之外,菩萨的自利利他精神更是我们需要学习的。
值此良日,乘此功德,江阴苍山古寺将举办苏锡常联合大放生、素食文化节、祈福法会、传授三皈依法会、参观苍墩部落幸福田园等活动!以此功德祈愿众生身心健康,福德增长,消除业障,修行无碍,弘法无边,法缘殊胜,愿所有大众踊跃参加,同沾法喜!
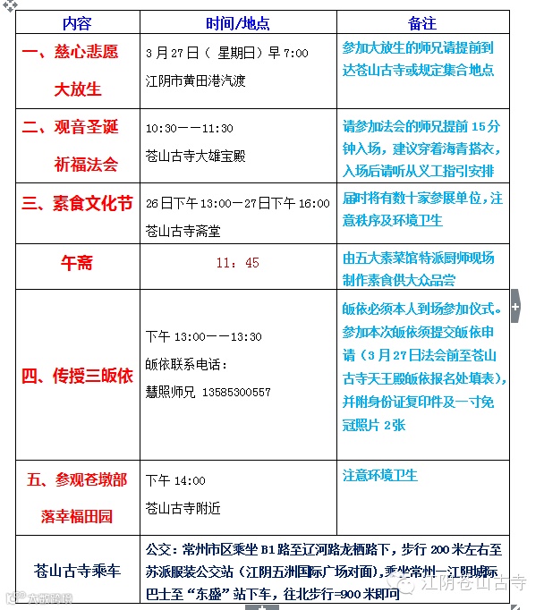
具体安排如下:

一、“慈心悲愿”三地联合大放生
主办方:
江阴苍山古寺
常州宝林寺放生护生中心
无锡祥云慈善基金会
协办单位:
苍墩部落幸福田园
常州市常蔬素食馆
常州市祈香福素食馆
常州市一素素食馆
常州市惜福互助中心
常州市惜福互助餐厅
常州市素味餐厅
常州市聚志行车业
常州市得贤堂茶业
普利(常州)健康管理咨询服务有限公司
常州市三松泉名水汇
常州市颐宁轩滋补品
常州市八仙食品有限公司
常州市欢喜的缘素食坊
常州一素养生原始点中心
常州市嘉宏婚庆
常州布梵文化传媒有限公司
中国易经协会江苏省分会
常州市明帧恩国际贸易有限公司
湖塘桓彬日用品商店
常州贝尔通信手机专卖店
中国电信湖塘新城南都营业厅
蒙奥灯具照明开关厂
常州市玉萍布艺有限公司
江苏众邦机械
常州名气商贸有限公司
常州素冉服装店
扁豆花巧克力文化创意坊
常州草庐品牌策划有限公司
常州赢亿信息科技有限公司
素善缘生活馆
合和缘
素生联盟
常州准银资产管理有限公司
弘扬中医文化大型义诊(江阴部)
注:排名不分先后,后续若有参展公司需要报名可以至王志明师兄(131 9676 8177)处报名,报名截止时间是2016年3月25日!请自带宣传用品!
放生地点:江阴市黄田港汽渡
放生时间:3月27日( 星期日)早07:00
放生金额可随喜,放生费用交至许小明(133 8280 2631 微信同号)农行 6228480418114493871 (请标记名字及金额并告知许小明师兄,以便记录结算!放生款截止至3月26日,过后所收放生款将转入下期)
苍山古寺2014年元旦大放生资料

苍山古寺2015年浴佛节放生资料
(如有广告,为腾讯插播,敬请谅解!)
2015年8月莲花大放生资料


放生是救命的行为功德至大,非其他小善所能比拟!
放生的功德无量无边,不可胜数:
(一)无刀兵劫,免除战争杀祸。
(二)长寿、健康、少病。
(三)免天灾横祸,无诸灾难。
(四)子孙代代昌盛,生生不息。
(五)多子宜男,所求顺遂!
(六)官禄亨通,一帆风顺!
(七)喜气吉祥,四季安宁。
(八)解冤释仇,诸恶消灭,无忧无虑。
(九)合天心,顺佛令,物类感恩、诸佛欢喜。
(十)得生天上,享无极之福,若兼修净土,直可往生西方极乐世界。

二、观音圣诞祈福法会
观音菩萨名施无畏者,诵持观音菩萨名号,可灭七难,业障消除,世出世间众愿皆能圆满。苍山古寺举办观音圣诞祈福法会,僧俗大众一起诵经加被,感恩观音菩萨"千处祈求千处应,苦海常做渡人舟”共同祈愿世界和平、人民安乐、社会和谐!更祈与会善信身心康泰、事业兴旺、家宅平安、六时吉祥!人人心想事成,处处有求必应!
祈福时间:3月27日 星期日)
10:30——11:30
祈福地点:苍山古寺大雄宝殿
法会设延生、往生牌位(金额100、50、20)
供灯(金额600、300、100、50、20等)
以上法会功德收入将用于苍山古寺罗汉堂建设 、观音殿维修,使参于者通过法会如是功德即可为生者祈福,消灾延寿;亡者修福、早生莲帮;更能庄严梵刹、广植福田!

三、素食文化节
素食文化源远流长,它起源于佛寺、禅院的素斋,本是一种宗教文化。现代社会中,素食者越来越多,素食人群也趋年轻化,成为当今世纪一种时尚、健康的生活方式与养生理念。
佛经认为素食的最大利益,是增长慈悲心。《大智度论》说:“慈悲是佛道之根本。”慈悲的意义:是与乐曰慈;拔苦曰悲。慈悲到极点——大慈大悲,即同如来。素食文化节正是秉承佛陀本义,弘扬佛法慈悲精神的重要体现。
选择素食是选择了一种有益于自身健康、尊重其他生命、爱护环境、合乎自然规律的饮食习惯,素食已经逐渐成为符合时代潮流的生活方式。作为佛教场所我们更应该提倡大家以素食为主,传播素食文化,创造和谐的社会。

素食文化节时间:
3月26日13:00——3月27日16:00
素食文化节地点:苍山古寺
此素食文化节由常州市一素素食馆、常州市常蔬素食馆、常州市祈香福素食馆、常州市八仙食品有限公司等单位特派厨师现场制作素食供大众品尝,感谢常州市欢喜的缘素食坊特别赞助!
素食文化节更有素食产品展销、养生、茶叶等其它各类健康产品展示。

四、传授三皈依法会
皈依是成为佛弟子的必经之路,是成就无上菩提的根本,皈依三宝,获大福报。
为弘扬佛陀戒法,加强佛弟子入门教育,令广大善信听闻正法,普沐教泽,苍山古寺于此观世音菩萨圣诞日,由玄祥法师主法授受三皈依。
皈依法会日期:3月27日下午13:00
皈依联系电话:
慧照师兄 13585300557
注:皈依必须本人到场参加仪式。参加本次皈依须提交皈依申请(3月27日法会前至苍山古寺天王殿皈依报名处填表),并附身份证复印件及一寸免冠照片2张

五、参观苍墩部落幸福田园
现代都市人工作压力大,城市污染严重,大家在不经意间总会怀念过去那山青水秀、生态蔬果的岁月,总想找一处世外桃源、粗茶淡饭的幸福家园,在美丽富饶的江阴,有一处四十亩的良田,拟以种植生态无污染蔬果,并为家庭提供返璞归真的乡村生活体验基地。其中包括:自我种植,家庭田园欢乐游,青少年传统文化教育,孝道文化传承,幸福家庭建设课堂等。
活动主题:远离城市喧嚣、体验田园生活
活动意义:自给自足种植绿色生态蔬果,建设幸福家庭,弘扬中华传统文化,传承孝道文化
活动参观时间:3月27日下午14:00
活动参观地点:苍山古寺附近

当天还有来自江阴的中医来寺义诊,弘扬中华传统医学文化,为大家带来健康快乐。
诸功德中法布施为最,
望各位家人、各位师兄们
对我们工作中的不足及错误
及时提出批评与指正,
并提出宝贵参考意见!
护持三宝,功德无量!


地址:江苏省江阴市利港镇西石桥苍墩村

电话: 慧真13196768177
慧莲13861003676
慧照13585300557

