搜索
首页
大数快讯
大数活动
服务超市
文章专题
出海平台
流量密码
出海蓝图
产业赛道
物流仓储
跨境支付
选品策略
实操手册
报告
跨企查
百科
导航
知识体系
工具箱
更多
找货源
跨境招聘
DeepSeek
首页
>
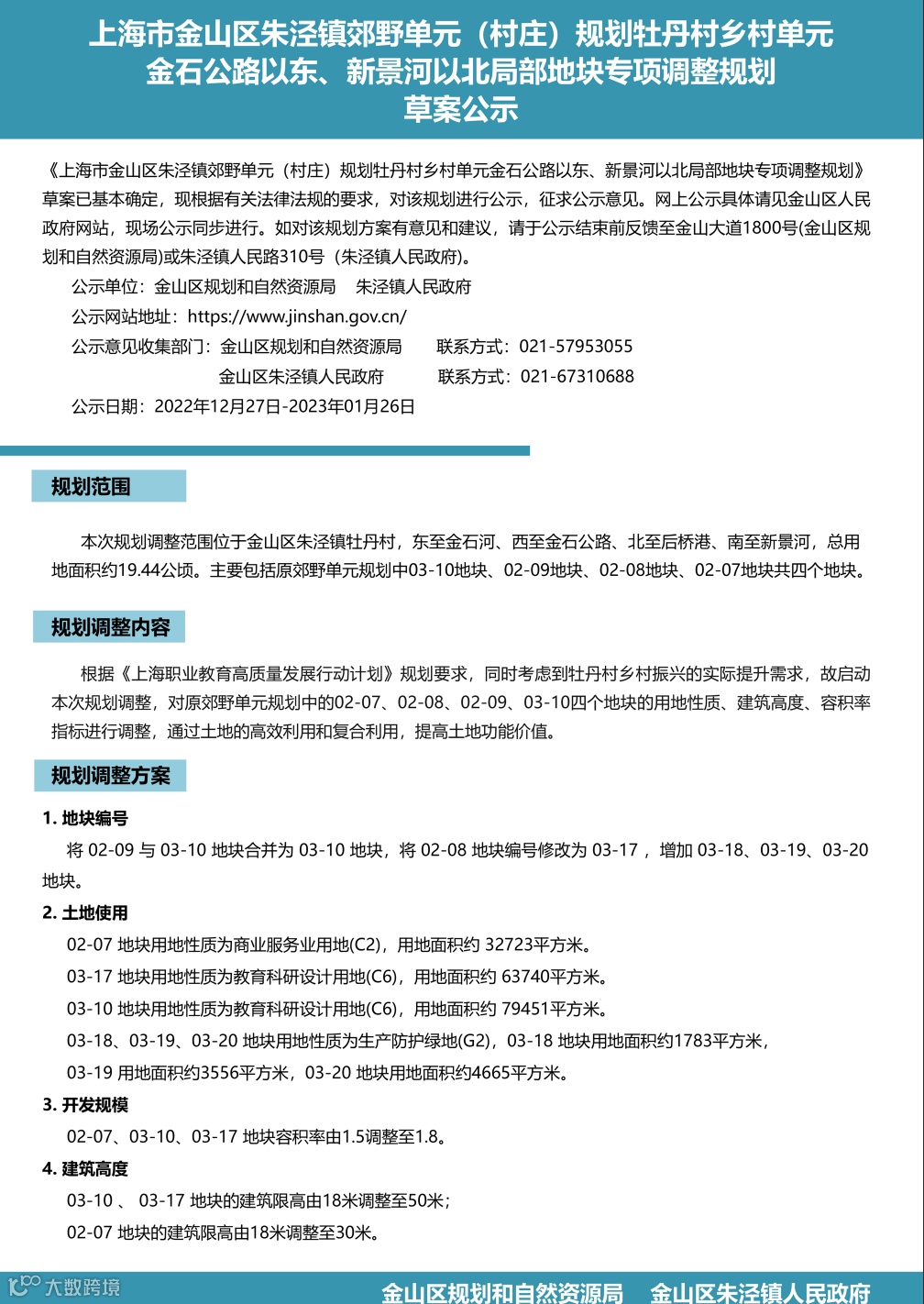
总用地面积19.44公顷!金山这块土地规划草案公示→
>
0
0
总用地面积19.44公顷!金山这块土地规划草案公示→
金山宣传
2023-01-04
2
上海
市金山区朱泾镇郊野单元(村庄)规划
牡丹村乡村单元金石公路以东、新景河以北
局部地块专项调整规划草案公示
(点击可查看大图)
资料:区规划资源局
通讯员
| 宋杰
编辑 | 翁羽
责编 |
翁羽
【声明】内容源于网络
0
0
金山宣传
举旗帜、聚民心、育新人、兴文化、展形象
内容
6437
粉丝
0
关注
在线咨询
金山宣传
举旗帜、聚民心、育新人、兴文化、展形象
总阅读
7.4k
粉丝
0
内容
6.4k
在线咨询
关注