大数跨境
0
0

@金山市民,快来参与您身边的文化活动吧!

@金山市民,快来参与您身边的文化活动吧! 金山宣传
2023-07-05
3


金山区以传承弘扬中华优秀传统文化,培育践行社会主义核心价值观为主题,依托公共文化设施和宣传文化阵地,通过线上、线下相结合,广泛开展为民、惠民、乐民文化活动,并持续推出月度和每周文化活动菜单,号召广大人民群众参与文化活动,大力营造培育和践行社会主义核心价值观的浓厚社会氛围,形成良好的社会风尚,厚植爱党、爱国、爱社会主义的情怀。



1

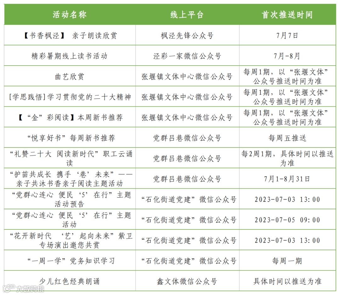
线上活动




区级文化活动


(街镇园区文化活动)


2

线下活动




区级文化活动



(街镇园区文化活动)








活动举办以实际为准


End



【声明】内容源于网络
0
0
金山宣传
举旗帜、聚民心、育新人、兴文化、展形象
内容 6437
粉丝 0
金山宣传 举旗帜、聚民心、育新人、兴文化、展形象
总阅读7.4k
粉丝0
内容6.4k