搜索
首页
大数快讯
大数活动
服务超市
文章专题
出海平台
流量密码
出海蓝图
产业赛道
物流仓储
跨境支付
选品策略
实操手册
报告
跨企查
百科
导航
知识体系
工具箱
更多
找货源
跨境招聘
DeepSeek
首页
>
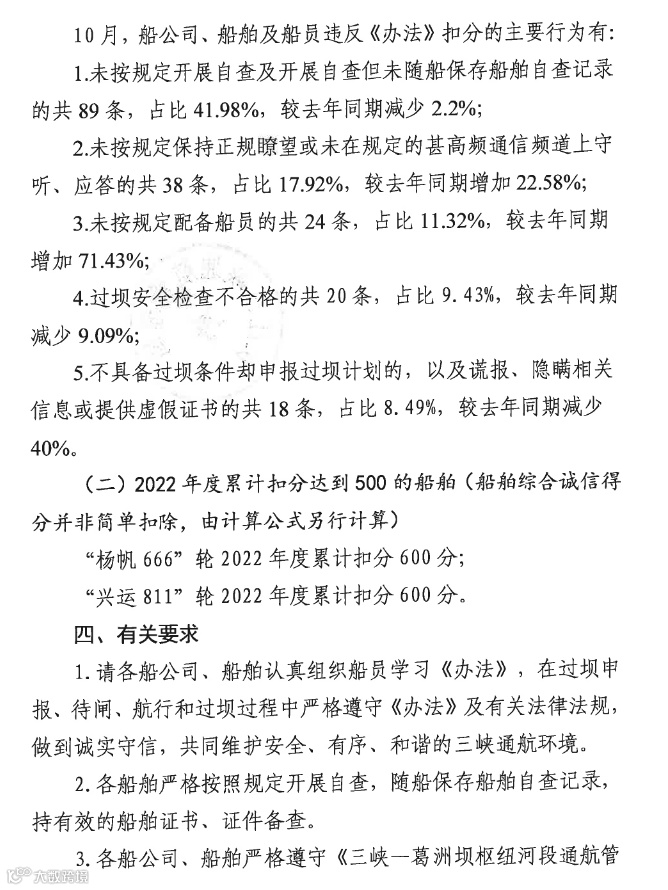
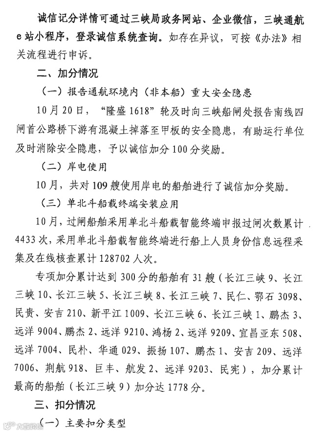
《三峡通航诚信管理办法》的实施情况!加分扣分类型
>
0
0
《三峡通航诚信管理办法》的实施情况!加分扣分类型
长江船舶交易市场
2022-11-19
4
导读:来源:三峡通航管理局
来源:三峡通航管理局
【声明】内容源于网络
0
0
长江船舶交易市场
长江船舶交易市场是由武汉航运交易所创建的船舶买卖信息服务平台,提供买船、卖船、船舶竞拍、司法拍卖、造船、招标等交易信息和市场动态。
内容
5890
粉丝
0
关注
在线咨询
长江船舶交易市场
长江船舶交易市场是由武汉航运交易所创建的船舶买卖信息服务平台,提供买船、卖船、船舶竞拍、司法拍卖、造船、招标等交易信息和市场动态。
总阅读
5.2k
粉丝
0
内容
5.9k
在线咨询
关注