写字好看就了不起吗?
确实很了不起呀
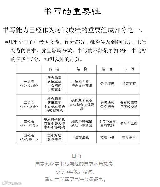
虽然如今是个以技术为主导的时代,打印机复印机逐渐替代了传统的手写,印刷技术已经取代了古板的刻字工作,许多字体的传输都在键盘的敲击下运用而生
但冷冰冰的机械生产的字体是没有温度的,只有一笔一划书写的字体才能彰显每个人的独特气质,才能充分提现汉字的魅力,让文字具有抚慰人心的力量
但现在越来越多的孩子不重视自己书写,字体弯弯扭扭,潦草到难以辨认,并且握笔姿势五花八门,写字姿势东倒西歪,不仅导致视力严重下降,而且驼背现象日益严重
除此之外,可能会导致手指变形、脊柱扭曲,甚至影响身体发育,所以家长们必须赶紧重视起来!!!
孩子为什么写不好字呢?
性格
根据研究现象表明,生性活泼调皮一点的孩子,写字会比较随意,字迹东倒西歪,对汉字的一横一撇不太注重,而比较乖巧听话的孩子往往会认真的书写一笔一划,字体较端正规范
姿势
大部分的孩子自制力差,对自己没有严格的要求规定,所以通常会“侧着写”或者“趴着写”,从而导致了形体越来越差,尤其是近视率越来越高。而且当孩子写字姿势不规范时,他往往会很容易犯困,产生疲惫感,于是做作业的速度就会逐渐变慢,字体也难以美观
习惯
虽然从义务教育阶段开始,老师就开始教导笔画顺序,但大部分学生不会认真注意这个问题,依照自己的思维来写,然后自然而然就形成了一种习惯,而不规范的书写笔画直接影响了汉字的视觉效果
兴趣
孩子的行动力强弱往往取决于对其是否感兴趣,倘若孩子对其十分的好奇,充满热情,那么她便会将全神贯注的去做这件事情,但如果对其没有丝毫的兴趣,那么即使在家长的强制性逼迫下也许也很难坚持下去。因为玩是孩子的天性,只有当孩子觉得是一件有趣的事情,他才会去愉快玩耍
态度
现在小学生课业日益繁重,作业负担越来越重,些许玩耍时间也被课后补习班所填满,周末假期可能又要去参加各种兴趣班。而精力又有限,紧迫的生活节奏让孩子在写作业时容易产生浮躁心理,会应付式的加速完成作业任务,于是书写就变得越来越敷衍,不会去注重字体的美观度
怎样才能让孩子写一手好字
端正坐姿握姿
对孩子的书写习惯加以重视,关注孩子的握笔姿势和形体坐姿,严格要求书写习惯。表现好时加以表扬鼓励,否则采取适当的惩罚,让孩子深刻的意识到书写的重要性
进行“减负”
老师和家长应该适当的减轻学生的负担,减少作业量,因为布置的作业任务过多时,学生会无暇顾及字体是否规范美观,会将其当作一种任务去对待。所以应该合理科学地布置作业,在学生的字体上多加注意和监督,让学生学会重视书写
激发练字兴趣
孩子的注意力通常时间段比较短,稍微一长就容易走神,所以每日练字时间不易太长,15-20分钟为最佳,做到全神贯注、心无旁骛,认真的分析字体架构,心如止水般练习,这样较不容易产生厌倦乏味的感觉,才会有效果
坚持不懈
只有当量变达到一定程度才会产生质地飞跃,三天打鱼两天晒网往往做的是无用功,只有日复一日的坚持练字,才有可能练就一手飘逸好看的字体,不然久而久之也不会产生多大的变化
先练毛笔书法还是硬笔书法?
最佳的方式是先练硬笔再练毛笔,由浅入深、循序渐进。因为在义务教育阶段,卷面上是采用硬笔字体,硬笔写的整洁美观,会间接地为卷面增加不少分值,而且在无形中会增加孩子的自信心,激发学生的练字兴趣。在孩子对书法有强烈兴趣的基础上,学习毛笔会顺手拈来,倘若硬笔基础薄弱,复杂多变的毛笔会更加难学好
练字的最佳时期是?
2011年颁布的《义务教育语文课程标准》对小学毕业生的书写提出了要求:“硬笔书写楷书,行款整齐,有一定的速度”
所以练字要趁早,最佳时期是在小学阶段。一方面,小学生的学业负担相对来说较轻,时间较为充裕,有较多的时间去揣摩字体,有较多的精力去练习。另一方面,刚开始学习写字,书写习惯还没有形成固定的思维模式,容易纠正改正,除此之外,较早练就一手好字可以为日后的考试增加卷面分值,往后就不用再花费大量的时间去练字,以免耽误文化课的学习,在激烈的学习生涯中具有一定的优势
—end—
让练字成为一种习惯
长按扫码关注我们
珠海市
中山市
江门市
顺德区
深圳市
番禺区
天河区

