点击蓝字 关注我们
前言
2021年8月5日,交通运输部海事局印发《船舶进出港报告管理办法》,自2021年9月1日起施行。船舶进出港报告制度的实施是海事管理机构掌握到港船舶动态,精准统计分析我国航运客货数据的重要基础。同时,报告信息作为水上安全政策的准确数据支撑,对于分析船舶流规律、稳定水上安全形势具有重要作用。
行动目标
全面落实船舶进出港报告制度,严厉打击未按规定报告船舶进出港信息的违法行为;增强从业人员法治意识和安全责任意识,督促航运公司、船舶有效落实安全生产主体责任。
时间安排
本次专项整治行动自 2024 年 1 月下旬开始至 2024 年 11 月上旬结束,分三个阶段进行。
核查内容
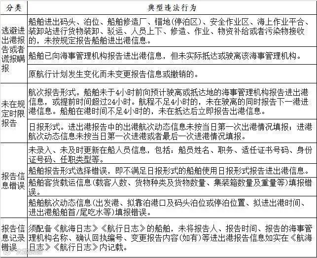
船舶进出港报告信息完整性和准确性,航次信息的连续性和完整性等:船舶出发港和目的港、船舶配员、靠泊码头泊位、乘客数量、货物种类、货物装卸数量、实载货物数量、实际配员与船舶报告信息的一致性,船舶进出港报告时间是否符合要求,船舶进出港报告撤销、变更、补报等是否符合要求,船舶进出港报告信息在《航海日志》《航行日志》中的记录情况等。
国内航行船舶进出港报告要点
航次进出港报告录入
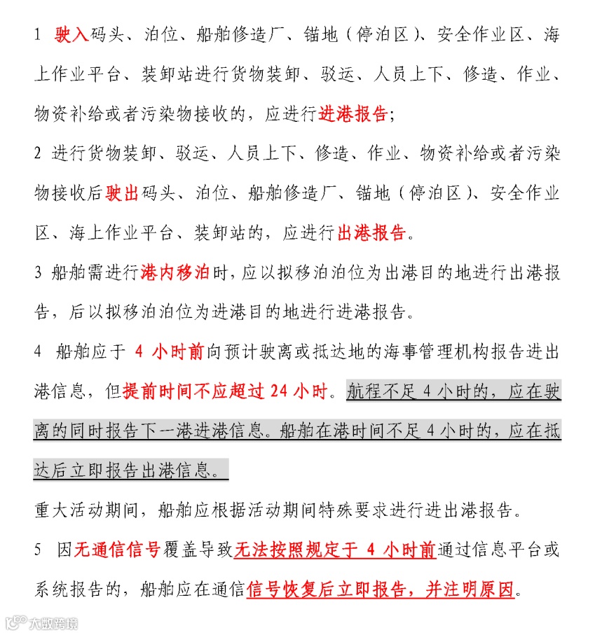
船舶有下列情形的,应当向预计驶离或者抵达地海事管理机构报告船舶进出港信息:
具体操作
1
船舶进出港报告可采取手机 APP 或电脑端两种方式:
2.网站报告:https://cspur. msa.gov. cn。
2
用户登录船舶报告手机客户端后,点击主页中的“进港报告”进入到新增进(出)港报告页面,向右滑动手机屏幕或者点击页面底端的图标可进行相应页面的切换。
按顺序依次报告:
申请单-车客驳-货物-集装箱-船员-完成
上下滑动阅读更多内容
按日进出港报告录入
符合下列情形之一的船舶,可采取日报形式进行进出港报告:
具体操作
用户登录船舶报告手机客户端后,点击主页中的“进(出)港日报”进入到新增进港报告页面,向右滑动手机屏幕或者点击页面底端的图标可进行相应页面的切换。
按顺序依次报告:
申请单-车客驳-货物-集装箱-船员-提交
以上操作步骤的要点与航次进出港报告录入基本一致,但有以下几点值得注意!!
车客驳:填写旅客、车辆、驳船平均单航次信息。
客货载运信息填报当日或者前一日总航次数、平均单航次客货载运量等内容。使用当日数据填报的应当力求精准;利用前一日信息填报的,应当继续沿用前一日信息填报,避免时而预估时而使用前一日的情况出现,确保数据精准。(货物 、集装箱 填写原则同上述“2. 车客驳”)
车客驳
货物
集装箱
划重点
敲黑板!关于进出港报告,各船舶和航运公司必须知道的几件事:
END
编辑 | 珠江船舶交易平台
来源 | 上海海事发布
广西贵港珠江船舶交易网
www.zjcbjy.com
业务联系
潘经理
15077598885
莫经理
18078010558
免责声明:公众号内推送的资讯来源于网络,秉承着传播有益资讯信息为目的,我们不对其科学性,严肃性等作任何保证,版权归原作者本人所有,仅供学习交流使用。如有侵权请与我们联系删除,谢谢!

