
1 结构设计原则
1.1 工程设计管理
1.1.1 工程设计管理报审的图不符合施工图报审要求:(1)报审图特意注明“仅供施工备料用”;(2)报审图明显未经校审;(3)缺盖报审专用章或以单位自制的出图章代替建设行政主管部门颁发的报审专用章;(4)缺注册结构工程师盖章;(5)注册结构工程师没有参加实际工作而盖章;(6)每张图纸上签字的本专业人数少于3人。
原因分析:
中华人民共和国建设部令第134号《房屋建筑和市政基础设施工程施工图设计审查管理办法》第十一条规定,审查机构应当按照有关法律、法规,对施工图涉及公共利益、公共安全和工程建设强制性标准的内容进行审查,具体审查下列内容:
(一)是否符合工程建设强制性标准;
(二)地基基础和主体结构的安全性;
(三)勘察设计企业和注册执业人员以及相关人员是否按规定在施工图上加盖相应的图章和签字;
(四)其它法律,法规、规章规定必须审查的内容。
中华人民共和国建设令第8l号《实施工程建设强制性标准监督规定》第三条规定:本规定所称工程建设强制性标准是指直接涉及工程质量、安全、卫生及环境保护等方面的工程建设标准强制性条文。中华人民共和国建设部建设(1998) 229号文件《注册结构工程师执业与管理工作有的问题的暂行规定》规定:民用建筑二级以上、工业建筑中型及以上项目,必须由注册结构工程师做结构专业负责人或以结构为主的工业项目的工程项目负责人。结构审定人和结构专业总工程师(技术负责人)必须由注册结构工程师担任。注册结构工程师按规定在其负责岗位上的设计文件中签字。作为结构专业负责人的注册结构工程师应在施工图设计文件目录页右下角的适当位置上盖执业专用章,并对其盖章的设计文件(或所列目录的内容)负责。对未加盖与单位证书编号相符的注册结构工程师执业专用章的设计文件,规划部门不予办理规划许可证,设计审查部门不予审查、建设部门不予办理施工许可手续。
建设部《建筑工程设计文件编制深度规定》明确规定了施工图应当达到的深度,施工图设计文件应满足设备材料采购非标准设备制作和施工的需要。施工图设计文件的图签一般应有设计(制图)、校对(核)、专业负责人、审核、审定等岗位签字栏,各设计院会有少许差异,但施工图的校、审是不可缺少的工序,因此,凡在责任岗位上的结构工程师,均应按上述规定在设计文件上签字、盖章,且本专业有关责任人的签字不应少于3人。没有在施工图设计文件签字栏签字的注册结构工程师的盖章无效。勘察设计单位是承担勘察设计质量终身责任的主体,审查机构的审查并不能减轻勘察设计单位的质量责任,更不能代替勘察设计单位的施王图内部校审。
改进措施:
报审的施工图应经过勘察设计单位各级责任人的校审、修改、签字和盖章,应是完整的施工图。每份结构施工图至少应盖一个单位报审专用章、一个结构注册结构工程师章。每张图纸应有本专业三人签名。
1.1.2 设计文件中作为设计依据和质量验收应遵循的的工程建设标准的名称、编号与版本有误,例如:
(1)设计文件依据已作废,无效的工程建设标准编制;
(2)设计文件中指明的质量验收应遵循的工程建设标准为无效标准;
(3)设计文件中仅说明“本设计依据现行规范、规程和标准计算”,而无具体的依据规范、规程和标准名称和版本。
原因分析:
中华人民共和国国家标准、中华人民共和国行业标准、中国工程建设标准化协会标准、地方标准和企业标准构成了我国工程建设标准的完整体系。工程建设标准中,许多为强制性标准。中华人民共和国标准化法规定,强制性标准必须执行。随着技术的进步,标准本身还在不断发展,基于较新技术的标准总是在代替基于较陈旧技术的标准,因此,每一个标准都有极强的时效性。在结构设计工作中,必须遵循有效的强制性标准。若依据已废止的标准进行设计,将导致违反标准化法,并产生严重的失误,甚至违反工程建设标准强制性条文。若在设计文件中注明的应遵循的质量验收标准为无效版本,则会对质量验收工作产生误导。笼统地注明“本设计依据现行规范、规程和标准设计”,虽然在文字上没有什么错误,但:
(1)不利于设计单位内部的审定者、审核者、校对者及审查单位的审查人员判别设计者在选用标准中是否误用了无效版本。
(2)在某些新、旧标准的“搭接期”,由于二种版本均为有效版本,若设计文件这样表达,将为建筑物在结构设计使用年限内的鉴定、加固、改建、改变用途、增层等工作留下“麻烦”。
改进措施:根据建设部《建筑工程设计文件编制深度规定》第3.5.2条、第4.4.3条的规定,施工图设计文件应将作为设计依据采用的标准的名称、编号、版本在结构设计说明书中一一列出。
1.1.3 设计文件中未注明设计使用年限或注明年数有误,例如:
(1)施工图设计文件注明结构设计使用年限为70年或100年,但采用按设计使用年限50年的工程建设标准设计;
(2)只注明设计基准期,未注明设计使用年限;
(3)注明结构设计寿命XX年,不注明设计使用年限。
原因分析:设计基准期是为确定可变作用(可变荷载)及与时间有关的材料性能取值而选用的时间参数,它不一定等同于设计使用年限。《荷载规范》提供的荷载统计参数,除风、雪荷载有设计基准期为10、50、100年的设计值外,其余都是按设计基准期为50年确定的,如设计需采用其他设计基准期,则必须另行确定在该基准期内最大荷载的概率分布及相应的统计参数。设计文件中,不需要给出设计基准期。
设计使用年限、又称为服务期,服役期。它是设计时选定的一个时期,在这一给定的时间内,房屋建筑结构只需进行正常的维护而不需进行大修就能按预期目的使用,完成预定的功能。设计使用年限是《建筑工程质量管理条例》对房屋建筑的地基基础工程和主体结构工程规定的最低保修期限“合理使用年限”的具体化。
《可靠度标准》规定:对于普通房屋和构筑物,结构(含基础)的设计使用年限为50年;对于纪念性建筑和特别重要的建筑结构为100年;对于临时性结构为5年;对于易于替换的结构构件为25年。设计寿命不是规范语言,从一般意义上讲,房屋建筑的结构寿命是指从建造到投入使用,直到结构毁坏或丧失使用功能的全部时间。当房屋建筑结构使用到设计使用年限后,经过鉴定或维修后仍可经过使用。
改进措施:对于普通房屋,设计时遵循设计基准期为50年的国家工程建设标准,即荷载、地震作用参数,耐久性要求等均按50年确定,因此它的设计使用年限均为50年。在某些工程设计文件中,设计遵循的是现行的设计基准期为50年的工程建设标准,但在设计文件上又注明设计使用年限为100年或70年,这样的设计文件属于错误设计文件。因为,设计使用年限为70年或100年的建筑结构在设计中需要进行专门研究,并采取有效措施。
1.1.4 超限高层建筑工程的施工图设计文件未经超限高层建筑工程抗震设防专项审查。
改进措施:中华人民共和国建设部令第11l号《超限高层建筑工程抗震设防管理规定》指出,超出国家现行规范、规程所规定的适用高度和适用结构类型的高层建筑工程,体型特别不规则的高层建筑,以及有关规范、规程规定应当进行抗震专项审查的高层建筑工程,应在初步设计阶段向工程所在地的省、自治区、直辖市人民政府建设行政部门提出专项报告,将初步设计文件送工程所在地的省、自治区、直辖市人民政府建设行政部门组织的省、自治区、直辖市超限高层建筑工程抗震设防专家委员会进行抗震设防专项审查。审查难度大或者审查意见难以统一的,可请全国超限高层建筑工程抗震设防审查专家委员会提出专项审查意见。
超限高层建筑工程的施工图设计文件必须依据经抗震专项审查批准的该工程初步设计进行编制。编制完成后应报送有相应资质的施工图文件审查单位审查。一般省级行政区只有少数一、二家单位有超限高层施工图审查资质,没有超限高层审查资质的单位不能越级审查超限高层建筑工程的施工图。
《超限高层建筑工程抗震设防专项审查技术要点》第二条规定的超限高层建筑工程有:
(一)房屋高度超过规定,包括超过《抗震规范》GB 5001l第6章现浇钢筋混凝土结构和第8章钢结构适用的最大高度、超过《高规》JGJ 3第7章中有较多短肢墙的剪力墙结构、第10章错层结构和第11章混合结构最大适用高度的高层建筑工程;
(二)房屋高度不超过规定,但建筑结构布置属于《抗震规范》、《高规》规定的特别不规则的高层建筑工程:
(1)同时具有两项以上(不包括两项)平面、竖向不规则以及某项不规则程度超过规定很多的高层建筑。
注:规定值见《抗震规范》和《高规》相关条文。
(2)结构布置明显不规则的复杂结构和混合结构的高层建筑,主要包括:
①同时具有两种以上(不包括两种)复杂类型(带转换层、带加强层和具有错层、连体多塔)的高层建筑:
②转换层位置超过《高规》规定的高位转换的高层建筑;
③各部分层数、结构布置或刚度等有较大不同的错层、连体高层建筑;
④单塔或大小不等的多塔位置偏置过多的大底盘(裙房)高层建筑;
⑤7、8度抗震设防时厚板转换的高层建筑。
注:相关规定见《高规》条文。
(3)单跨的框架结构的高层建筑。
注:相关规定见《高规》条文。
在上述规定范围内的超限高层建筑工程应报超限高层建筑工程抗震设防专家委员会进行抗震设防专项审查。
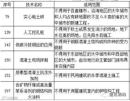
1.1.5 设计文件中采用国家明文规定限制、禁止使用的技术。
改进措施:中华人民共和国建设部第218号公告,发布《建设部推广应用和限制禁止使用技术》。与结构专业有关的限制、禁止使用的技术见表1.1.5。在结构施工图设计文件中不应采用国家明文规定限制、禁止使用的技术,而应采用国家和当地建设行政主管部门推广应用的技术和符合工程建设标准规定的技术。
表1.1.5 限制、禁止使用技术规定

1.1.6 设计文件中采用未经国家认可机构认证或未经有关部门审定,又没有国家技术标准的新技术、新材料。
改进措施:中华人民共和国建设部第81号令《实施工程建设强制性标准监督规定》中第2条规定,工程建设中拟采用的新技术、新工艺、新材料,不符合现行强制性标准规定的,应由拟采用单位提请建设单位组织专题技术论证,报批准标准的建设行政主管部门或者国务院有关部门批准。工程建设中采用国际标准或者国外标准,现行强制性标准未作规定的,建设单位应当向国务院建设行政主管部门或者国务院有关行政主管部门备案。
中华人民共和国国务院第293号令《建设工程勘察设计管理条例》中第二十九条规定,建设工程勘察、设计文件中规定采用的新技术,新材料,可能影响建设工程质量和安全,又没有国家技术标准的,应当由国家认可的检测机构进行试验、论证,出具检测报告,并经国务院有关部门或者省、自治区、直辖市人民政府有关部门组织的设工程技术专家委员会审定后,方可使用。
因而在施工图设计文件中若采用可能影响建设工程质量和安全,又没有国家技术标准的新技术、新材料时,必须遵守国家的这些规定。
1.1.7 设计文件中结构计算书不完整。例如:
(1)计算书缺项过多;
(2)缺荷载的手工计算部分;
(3)计算书未经校审,缺少相应的签字。
改进措施:计算书是设计文件的一部分,其重要性是毋庸置疑的。建设部《建筑工程设计文件编制深度》第4.4.12条规定,提供给审查单位的结构计算书应符合下述要求:
(1)采用手算的计算书,应给出构件平面简图和计算简图;结构计算书内容宜完整,清楚,计算步骤要条理分明,引用数据应有可靠依据,采用计算图表及不常用的计算公式时,应注明其来源出处。构件编号,计算结果应与设计图纸一致。
(2)当采用计算机程序计算时,应在计算书中注明所采用计算机程序名称、代号、版本及编制单位,计算程序必须经过有效审定(或鉴定),电算结构应经分析认可,机器输出的总体输入信息、计算模型、几何简图、荷载简图和结果输入应整理成册。
(3)采用结构标准图或重复利用图时,宜根据图集的说明,结合工程进行必要的核算,且应作为结构计算书的内容。
(4)所有计算书应经校审,并由设计、校对、审核人在计算书封面上签字,作为技术文件归档。
提供审查的结构计算书必须符合《建筑工程设计文件编制深度规定》的要求。一般建筑的结构计算书应包括:
根据建筑做法手工导算的荷载计算;结构设计总体分析总信息;周期,振型、有效质量系数、剪重比、位移(比)、楼层最大位移与平均位移的比例;框架-抗震墙结构中框架部分承受的地震倾复力矩与总地震倾复力矩的比例;上、下层间侧向刚度比等,轴压比及计算长度系数简图;构件几何尺寸及计算机输出的荷载简图;计算机输出的计算结果简图;超筋、超限信息;柱底内力计算结果;楼、屋面板、楼梯及悬挑构件的计算;地下室外墙计算;地基承载力、变形(必要时)和基础计算(必要时加抗震验算);人防计算;水池计算等。
1.1.8 由外国设计企业合作提交的施工图设计文件不符合规定。
改进措施:根据《关于外国企业在中华人民共和国境内从事建设工程设计活动的管理暂行规定》第四条规定,外国企业承担中华人民共和国境内建设工程设计,必须选择至少一家持有建设行政主管部门颁发的建设工程设计资质的中方设计企业进行中外合作设计,且在所选择的中方企业资质许可的范围内承接任务。该规定第十一条规定,中外合作设计文件的施工图设计应符合下列要求:
(1)提供中文文本;
(2)符合中国有关建设工程设计文件的编制规定;
(3)采用中国法定的计量单位;
(4)施工图(详细设计)文件图签中应注明合作设计各方的企业名称,应有项目设计人员签字,其他按中国有关工程设计文件出图规定办理;
(5)施工图设计(详细设计)文件中应按规定由取得中国注册建筑师、注册工程师等注册执业人员资格的人员审定确认,在设计文件中签字盖章,并加盖中方设计企业的公章(注:应为报审专业章)后方为有效设计文件。
未实施工程设计注册执业制度的专业,应由中方设计企业的专业技术负责人审核确认后,在设计文件上签字,并加盖中方设计企业的公章(注:应为报审专用章)后方为有效设计文件,
因而,中外设计企业合作提交的施工图设计文件必须符合上述要求。
1.1.9 应进行地震安全性评价的工程未进行地震安全性评价。
改进措施:中华人民共和国国务院第323号令《地震安全性评价条例》第十一条规定,下列建设工程必须进行地震安全性评价:
(1)国家重大建设工程;
(2)受地震破坏后可能引发水灾、火灾、爆炸、剧毒或者强腐蚀性物质大量泄露或者其它严重次生的灾害的建设工程,包括水库大坝、堤防和贮油、贮气、贮存易燃易爆、剧毒或者强腐蚀性物质的设施以及其它可能发生严重次生灾害的建设工程;
(3)受地震破坏后可能引发放射性污染的核电站或核设施建设工程;
(4)省、自治区、直辖市认为对本行政区域有重大价值或者有重大影响的其它建设工程;
除了水库大坝、堤防、储存油、气、易燃、易爆、剧毒或者强腐蚀物质的设施,核电站、核设施以外,由于各地对本行政区的工程是否属于上述工程范围的理解有所不同,因此各地的规定会有所差别。但下述建筑工程应包括在必须进行地震安全性评价的工程范围内:
《设防分类标准》中规定的甲类建筑:三级特医院(目前我国尚没有)的住院部、医技楼、门诊部;承担研究、中试和存放剧毒的高危险传染病病毒任务的疾病预防与控制中心的建筑或其区段;国家和区域的电力调度中心;国际海缆登陆站、国际卫星地球站。中央级的电信枢纽(含卫星地球站);混凝土结构的塔高大于250米或钢结构的塔高大于300米的中央级、省级的电视调频、广播发射塔建筑;研究、中试生产和存放剧毒的生物制品、天然和人工细菌、病毒(如鼠疫、霍乱、伤寒和新发高危险传染病等)的建筑。
邮部联规定的重大邮电通讯建筑:国际电信局、国际卫星通信地球站、大区中心(C1)长途电信枢纽楼、省中心(C2)长途电信枢纽楼,终局容量10万门以上程控电话端局、承担特殊重要任务的本地网汇接局和市话局、应急通信用房,一级邮件处理中心。
绝大部分民用建筑工程可以不进行地震安全性评价。但应进行地震安全评价的工程必须按当地规定进行地震安全性评价。
1.1.10 对抗震加固、改造、改变用途或增层的建筑工程,未进行既有建筑结构鉴定。
改进措施:(1)《建筑抗震加固技术规程》JG 116规定,既有建筑结构抗震加固前,应进行抗震鉴定。(2)《既有建筑地基基础加固技术规范》JG l23规定,当既有建筑直接增层时,应先对既有建筑结构进行鉴定。
上述二条规定是工程建设标准强制条文,必须执行。因此对抗震加固,改造、改变用途和增层的工程,在设计前均应对既有建筑物的结构进行鉴定。
1.2 工程抗震设计原则
1.2.1 施工图设计文件中建筑抗震设防类别选择错误。例如:
(1)大型的人流密集的多层商场抗震设防分类误定为丙类建筑;
(2)大底盘高层建筑,当其下部多层群房为大型零售商场的乙类建筑时,其上部高层住宅建筑不加区分的均按乙类建筑设计;
(3)小学的低层(层数不超过三层)砌体结构教学楼误定为丙类建筑。
(4)对大中城市的三级医院住院部,医技楼、门诊部抗震设防分类误定为丙类建筑。
改进措施:(1)根据《设防分类标准》规定,对一个抗震设防区段的建筑面积超过2500m2或营业面积超过10000m2的多层商业建筑,其抗震设防分类应为乙类。因而定为丙类不正确。
(2)对于大底盘的高层建筑,当其下部多层群房为大型零售商场的乙类建筑时,上部的高层住宅建筑若结构单元内经常使用人数不超过l0000人时,则上部住宅可分为丙类。此时一般可将与大型商场相邻的上部高层住宅两层定为加强部位,按乙类建筑进行抗震设计,如图l.2.1所示。反之若人数超过10000人时则上部住宅宜为乙类。
(3)对于小学低层(层数不超过三层)的砌体结构教学楼,其抗震设防分类应为乙类。
(4)对大中城市的三级医院住院部、医技楼、门诊楼,其抗震设防分类应为乙级。

1.2.2 对非承重墙体,女儿墙等非结构构件未进行抗震承载力验算。
改进措施:《抗震规范》GB 50011对非结构构件的抗震计算进行规定,在实际工程设计中设计人员经常忽略了对非结构构件的抗震承载力验算问题,因而可能发生地震时的不安全问题,引起人员伤亡等震害,今后必须重视非结构构件的安全性。
1.2.3 对应进行天然地基及基础的抗震承承载力验算的建筑未进行抗震承载力验算。
改进措施:《抗震规范》GB 50011列出了可不进行天然地基及基础的抗震承载力验算的建筑类型,若其基础与该条所列的建筑不符,则应进行天然地基及基础的抗震承载力验算。
2 荷载及荷载效应组合和地震作用
2.1 楼、屋面荷载取值
2.1.1 高层建筑和公共建筑的走廊、门厅、楼梯楼面均布活荷载标准值取2.5kN/m2,不符合《荷载规范》的要求。
改进措施:《荷载规范》中规定:其他民用建筑及当人流可能密集时,其走廊、楼梯,门厅楼面均布活荷载取3.5kN/m2。因此对高层建筑和公共建筑的走廊、门厅、楼梯的楼面均布活荷载标准值取2.5kN/m2不正确,应取3.5kN/m2。
2.1.2 在楼板设计时漏算固定隔墙自重产生的荷载效应。
改进措施:《荷载规范》规定,对固定隔墙的自重应按恒荷载考虑。因此在楼板设计时必须考虑固定隔墙自重产生的荷载效应,否则该设计属不正确。
2.1.3 设计框架结构的楼板时,未考虑可灵活自由布置的非固定隔墙荷载。
改进措施:框架结构的优点是便于根据房间的不同用途进行分隔,设置灵活自由非固定的隔墙,因而在设计楼板时,应考虑房屋在使用过程中设置这类隔墙的可能性。为此应按《荷载规范》规定,对这类隔墙应取每延米墙重(kN/m)的1/3作为楼面活荷载标准值的附加值(kN/m2)计入楼面设计荷载内,并将此附加值在结构设计说明书中注明,以便今后使用。
未考虑这类隔墙荷载将降低该房屋适应变更房间分隔的能力。
2.1.4 屋面板设计时对保温层或找坡层荷载取值偏小。
改进措施:对保温层或找坡层荷载取值偏小情况,经常发生在设计人员疏忽大意或校审人员校审不严时,因而应加强设计管理工作,增强设计人员和校审人员的工作责任心,防止此类问题发生。
2.1.5 高层建筑、裙房以外的首层地下室顶板的设计荷载取值偏小;例如:
(1)位于汽车通道下方的板未考虑消防车荷载;
(2)未考虑施工过程中由于材料堆放等引起的施工荷载。
改进措施:汽车通道下方的首层地下室顶板应考虑消防车荷载,否则可能会造成不安全。顶板设计时应根据工程的实际情况确定顶板由于消防车产生的荷载。当消防车直接行驶于顶板上时,可直接按《荷载规范》规定取值;当顶板上填有覆土或其他充填物时,应按消防车轮压处于最不利位置并考虑其在土中或充填物内的扩散分布,进行分析计算后确定消防车荷载。
地下室顶板设计时应考虑在施工过程中由于材料堆放等原因引起的施工荷载,此施工荷载应在结构设计说明中注明,以便施工单位控制此荷载,避免发生超载。
2.1.6 现浇钢筋混凝土楼板为双向板,其上置放有局部活荷载(非中心位置处),在设计时其活荷载未按等效均布活荷载确定方法进行计算。
改进措施:一般情况(采用有限元方法分析者除外),在设计现浇钢筋混凝土双向板时,作用在板上的楼面局部荷载应进行等效均布荷载的换算。换算时,可按单跨四边简支双向板,使局部荷载产生的板的绝对最大弯矩与满布均布荷载产生的板中心处最大弯矩相等的条件而求得,此满布的均布荷载值即为所换算的等效均布荷载值。由于双向板可求得两个等效均布荷载值,设计时应取其中的较大值。
注:当局部均布荷载位于板中心时(即当a=b,c=d时),即可求得该双向板局部均布荷载最不利布置(板中心处)时换算的等效均布荷载值。其可根据建筑结构静力计算手册查表计算确定。

2.1.7 施工阶段不加支撑的钢筋混凝土叠合楼面梁的荷载取值不正确,例如:
(1)第一阶段未考虑该阶段的施工荷载;
(2)第二阶段的楼面荷载未按从属面积取值。
改进措施:叠合梁分两阶段施工,其荷载也应分阶段承受。计算叠合梁第一阶段的内力时,施工荷载标准值一般按1.0kN/m2采用,悬挑梁按1.5kN/m2采用。只有当后浇砼达到设计强度后叠合梁才能承受梁板的全部荷载。因而若末考虑第一阶段的施工荷载,则设计不正确。
楼面梁承受的楼面荷载应按梁的从属面积取值。当梁两侧均为单向板时,则以梁每侧单向板跨度的1/2范围内的荷载传到梁上;若梁两侧均为双向板时,则视双向板跨度的不同以板上三角形面积或等腰梯形面积上的荷载传到梁上。如图2.1.7所示。

2.1.8 屋面活荷载标准值的取值不正确;例如:
(1)上人屋面活荷载标准值取1.5kN/m2;
(2)上人屋面活荷载标准值按不上人屋面情况取值;
(3)兼作其他用途的上人屋面,未按相应用途的楼面活荷载标准值取值;
(4)设有屋顶花园的屋面活荷载标准值,漏算花圃土石等的材料自重;
(5)屋面有上翻梁时,对可能形成的积水荷载在设计中未考虑。
改进措施:按照《荷载规范》第4.3.1条规定:上人屋面的活荷载标准值应取2.0kN/m2,而不是1.5kN/m2。上人屋面活荷载标准值按不上人屋面情况取值会造成结构不安全,因而不正确。兼作其他用途的上人屋面,应按相应用途的楼面活荷载标准值取值,否则可能造成结构不安全。设有屋顶花园的屋面活荷载若漏算花圃土石等材料自重将会造成结构不安全,屋面有上翻梁时,四周由上翻梁包围的屋面可能造成积水,因而应在屋面设计中考虑积水荷载,否则应采取有效的措施避免积水。
总之,设计时对屋面活荷载的取值应符合《荷载规范》的规定。此外当屋面结构采用钢结构时,尚应符合《钢结构规范》GB 50017规定。
2.1.9 计算钢筋混凝土或砌体结构的地下室侧墙承载力时,当土压力引起的效应参与组合,但未考虑由永久荷载效应控制的基本组合情况。
改进措施:计算钢筋砼或砌体结构的地下室侧墙承载力时,土压力应作为永久荷载考虑。因此,当土压力引起的效应参与组合时,不仅应考虑由可变荷载效应控制的组合(土压力的荷载分项系数取1.2);还应考虑由永久荷载效应控制的组合(土压力的荷载分项系数取1.35)情况。通常后一种组合情况是最不利组合。
2.2 雪荷载取值
2.2.1 高低屋面在设计低屋面处的屋面结构时未考虑该处雪荷载积雪分布不均匀的影响。
改进措施:按《荷载规范》规定,高低屋面在低屋面处的积雪分布系数为2.0,因此在设计低屋面处的屋面结构时,必须考虑此种情况,否则有可能造成不安全。

2.2.2 设计屋面承重构件时,雪荷载标准值未考虑不同的积雪分布情况。
改进措施:《荷载规范》对设计屋面承重构件规定:
(1)屋面板和檩条按积雪不均匀分布的最不利情况确定雪荷载的标准值;
(2)屋架和拱壳可分别按积雪全跨均匀分布情况、不均匀分布情况和半跨的均匀分布的情况确定雪荷载标准值,并根据三种情况计算构件的内力。
因此,在设计屋面承重构件时应按不同的积雪分布情况确定雪荷载标准值,并据此计算构件的内力和进行效应组合。
2.3 风荷载取值
2.3.1 确定门式刚架轻型房屋钢结构的基本风压w0时,未将《荷载规范》规定的基本风压增大1.05倍。
改进措施:根据《门式刚架规程》CECS 102附录A规定:确定垂直于建筑物表面的风荷载时,应将《荷载规范》GB50009取值的基本风压乘以1.05。在实际工程中,设计者常漏乘l.05,因而不正确,应予以改正。
2.3.2 设计修建于山区的房屋,在确定风荷载标准值时,未考虑地形的影响。
改进措施:《荷载规范》第7.2.2条规定:对山区的房屋,在确定风荷载标准值时,风压高度变化系数从应考虑地形条件的影响,可将按平坦地形求得的风压高度变化系数进行修正,乘以修正系数η,η可按《荷载规范》第7.2.2条和第7.2.3条确定。如图2.3.2所示:

2.3.3 修建于非抗震设防地区跨度与高度之比≤4的单跨门式刚架轻型钢结构房屋,在设计主体结构时,风荷载未按《荷载规范》有关规定计算。
改进措施:门式刚架轻型钢结构房屋,由于屋面荷载较轻,风荷载往往是确定主体结构断面尺寸的主要荷载。关于这类房屋的风荷载计算,目前有两本规范可依据,《荷载规范》和《门式刚架规程》CECS 102。经国内工程设计人员的研究、分析得出以下结论:对单跨门式刚架轻型钢结构房屋,当跨度与高度之比≤4时,其主体结构的风荷载应按《荷载规范》的有关规定计算风荷载标准值Wk及风荷载体型系数μs、并取风振系数βZ=1,因其对结构设计较安全。但是这类房屋的围护结构及当跨度与高度之比>4的门式刚架仍宜按《门式刚架规程》的规定进行风荷载计算。
2.3.4 确定基本自振周期T1>0.25s的多层房屋的风荷载时,进行风振系数βZ计算。
改进措施:《荷载规范》局部修订明确规定,对基本自振周期T1大于0.25秒的工程结构如大跨度屋盖,各种高耸结构以及对高度大于30m且高宽比大于1.5的房屋,均应考虑风压脉动对结构发生顺风向风振的影响。对基本自振周期T1>0.25s的多层房屋,一般情况下其高度及高宽比均不符合需要计算风振系数的范围,因而可不必对风振系数进行计算,取βZ=1。
2.4 荷载效应组合
2.4.1 永久荷载标准值GK与可变荷载标准值QK的比值较大,在进行承载能力极限状态基本组合效应组合设计值计算时,漏算由永久荷载效应控制的最不利组合。
改进措施:《荷载规范》规定,在进行承载能力极限状态基本组合设计时,应从下列两种组合值取最不利值:
组合l:由可变荷载效应控制的组合
S=γGSGK+γ1SQ1K+∑γQiψCiSQiK(i=2~n)
组合2:由永久荷载效应控制的组合
S=γGSGK+∑γQiψCiSQiK(i=1~n)
在组合l中永久荷载的分项系数γG取1.2,而在组合2中γG取l.35。通常情况,当构件上仅承受一种可变荷载,而其荷载分项系数γQ取1.4及可变荷载的组合值系数ψC取0.7时,若可变荷载QK和永久荷载GK均为均布荷载,可求得当GK/QK>2.8则组合2为最不利组合。因此在此情况下若漏算由永久荷载效应控制的组合,将会造成计算错误。
2.4.2 设计生产中有大量排灰的厂房及邻近建筑的屋面结构构件时,进行承载能力极限状态基本组合计算的不利效应组合考虑不充分,漏算可能出现的最不利情况。
改进措施:此类屋面结构构件上有三种不同的可变荷载及其相应的组合值系数,即雪荷载,其标准值效应为S1K、组合值系数为ψC1取0.7;屋面均布活荷载,其标准值效应为S2K、组合值系数为为ψC2取0.7;屋面积灰荷载,其标准值效应为为S3K、组合值系数为为ψC3取0.9或1.0(后者仅用于高炉邻近建筑的屋面)。《荷载规范》规定:雪荷载与屋面均布活荷载不同时参与组合;而积灰荷载与雪荷载或屋面均布活荷载两者中的较大值可同时考虑参与组合。因此进行承载能力极限状态基本组合计算不利效应组合S时,应考虑以下组合情况,并选出最不利值:
由可变荷载效应控制的组合:
1. S=1.2SGK+l.4S1K+1.4×(0.9或l.0)S3K
2. S=l.2SGK+l.4S2K+1.4×(0.9或l.0)S3K
3. S=l.2SGK+l.4S3K+1.4×0.7S1K
4. S=l.2SGK+l.4S3K+1.4×0.7S2K
由永久荷载效应控制的组合:
5. S=1.35SGK+1.4×(0.9或l.0)S3K+l.4×0.7S1K
6. S=1.35SGK+1.4×(0.9或l.0)S3K+l.4×0.7S2K
当雪荷载标准值Q1K小于屋面均布荷载标准值Q2K时,上列效应组合可简化为从2、4、6三者中选出最不利值;当雪荷载标准值Q1K大于屋面均布荷载标准值Q2K时,上列效应组合可简化为从1、3、5三者中选出最不利值。
因此若对不利效应考虑不充分,漏算可能出现的最不利效应组合,将会造成不安全。
2.5 地震作用
2.5.1 单层厂房设计只考虑横向水平地震作用,而未对厂房纵向进行水平地震作用的计
算。
改进措施:《抗震规范》GB 50011规定,一般情况下,应允许在建筑结构的两个主轴方向分别计算水平地震作用进行抗震验算,各方向的水平地震作用应由该方向抗侧力构件承担。因此对厂房纵横方向均应进行水平地震作用计算。
2.5.2 复杂平面的建筑通过设置防震缝分割为多个结构单元后,未对各单元计算地震作用。
改进措施:复杂平面的建筑通过设置防震缝分为多个结构单元后,各结构单元应单独进行计算地震作用。若该建筑在地下部分整体相连时,则应按多塔模型进行计算,才能较好的反映建筑的地震作用的真实情况。采用不正确的计算模型,将造成计算结果也不正确。
2.5.3 对有斜交抗侧力构件的房屋,当相交角度大于15度时,未分别计算各抗侧力构件方向的水平地震作用。
改进措施:《抗震规范》规定,对有斜交抗侧力构件的房屋,如图2.5.4所示,当相交角度大于15度时,应分别计算各抗侧力构件方向的水平地震作用。

2.5.4 当最不利地震作用方向角较大时,未按最不利地震作用方向计算地震作用。
改进措施:对于一个建筑工程而言,地震的作用方向是不确定的,但总存在一个方向,在这个方向上,建筑结构的地震作用反应取极大,这个方向就是最不利的地震作用方向。
使用一些计算软件进行结构总体分析时,一般会给出一个最不利地震作用方向角。当这个角度较大时,例如大于15度时,应将该方向的地震作用计算一次,并以此较大的计算结果设计、编制施工图。当使用的软件不能给出最不利地震作用方向角时,宜采用具有验算功能的软件复核一次。
2.5.5 抗震设防烈度8、9度时,对大跨度和长悬臂结构未进行竖向地震作用的计算。
改进措施:《抗震规范》GB 50011规定,抗震设防烈度8、9度时,对大跨度和长悬臂结构应计算竖向地震作用。在规范条文说明中指出:抗震设防烈度9度和9度以上时,跨度大于18m的屋架、悬挑1.5m以上的阳台和走廊等震害严重甚至倒塌。8度时,跨度大于24m的屋架、2m以上的悬挑阳台和走廊等震害严重。因此设计时应根据这些震害经验,对大跨度和长悬臂结构进行竖向地震作用计算。
内容转自建筑结构


