
前言:环境破坏是一个特殊问题,它有时会由于经济发展而遭到破坏,而且受害者并不是享受发展结果的得益者,却可能是继承了已遭到破坏的环境的后代。因此,要持续发展经济,其核心必须是在经济发展同时,注意保护资源和改善环境,才使经济发展能长期延续下去。
为有效改善察雅县城周边环境,为干部群众创造一个干净卫生、整洁的工作生活环境,按照县委书记任厚明关于做好环境卫生整治工作的指示精神,3月23日上午由察雅县委宣传部牵头,宣传部网信办摄制组和察雅县电视台对目前察雅县县城及周边环境卫生情况进行了突击曝光,从曝光结果来看,触目惊心!



岗孜卡卫生死角



加油站对面桥下


松德大桥下


农行小区



新烟多镇方向



豪豪餐厅前上坡路
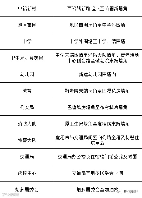
附:察雅县爱卫会卫生区划分情况汇总表





扫描指纹,关注“网信察雅”

